Suppr超能文献

SIRT5 相关脱琥珀酰化修饰 AIFM1 通过调节线粒体稳态保护压迫诱导的椎间盘退变。

SIRT5-related desuccinylation modification of AIFM1 protects against compression-induced intervertebral disc degeneration by regulating mitochondrial homeostasis.

机构信息

Institute of Orthopedic Surgery, Xijing Hospital, Fourth Military Medical University, Xi'an, 710032, People's Republic of China.

Intensive Care Unit, Heze Municipal Hospital, Heze, 274031, People's Republic of China.

出版信息

Exp Mol Med. 2023 Jan;55(1):253-268. doi: 10.1038/s12276-023-00928-y. Epub 2023 Jan 18.

Abstract

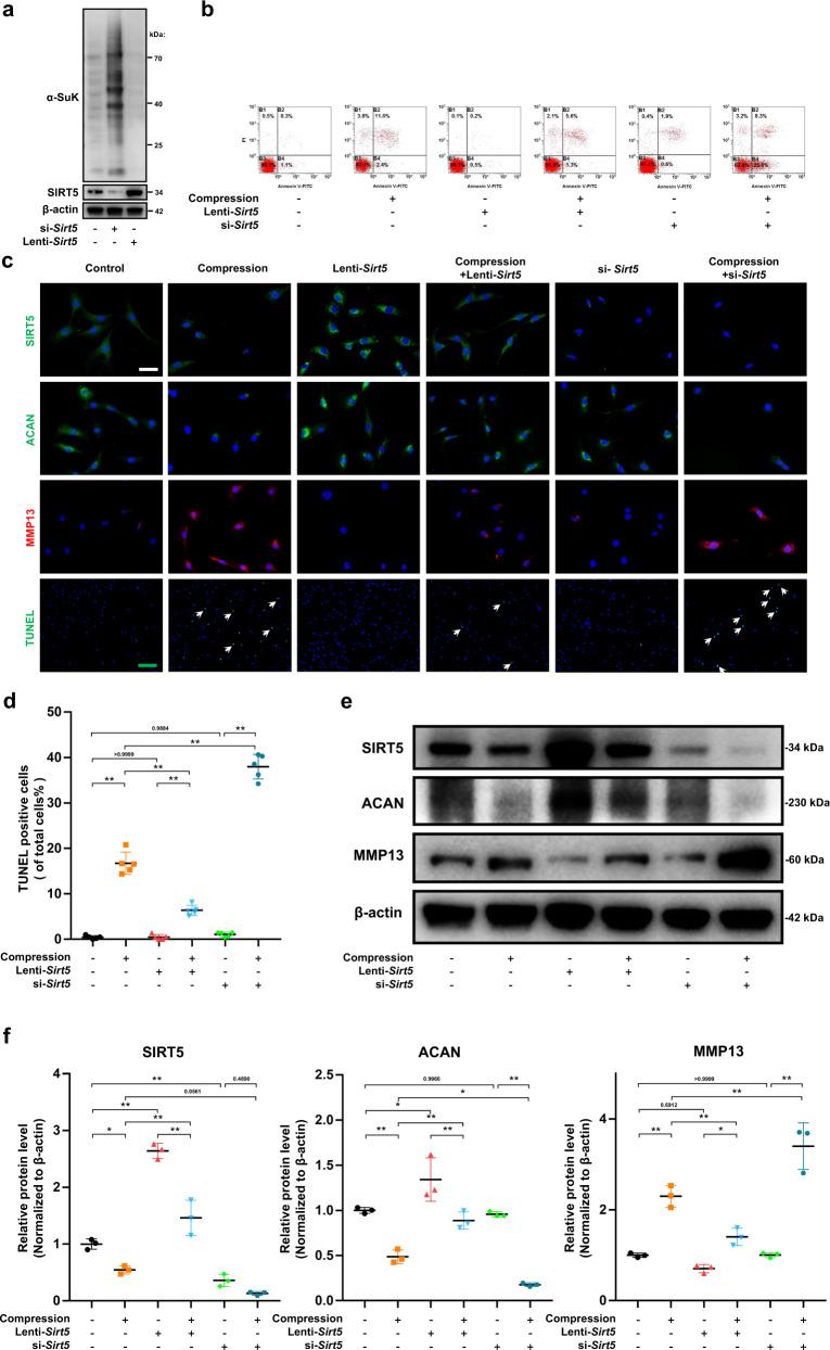
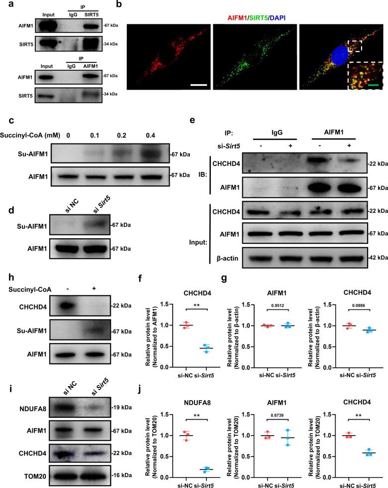
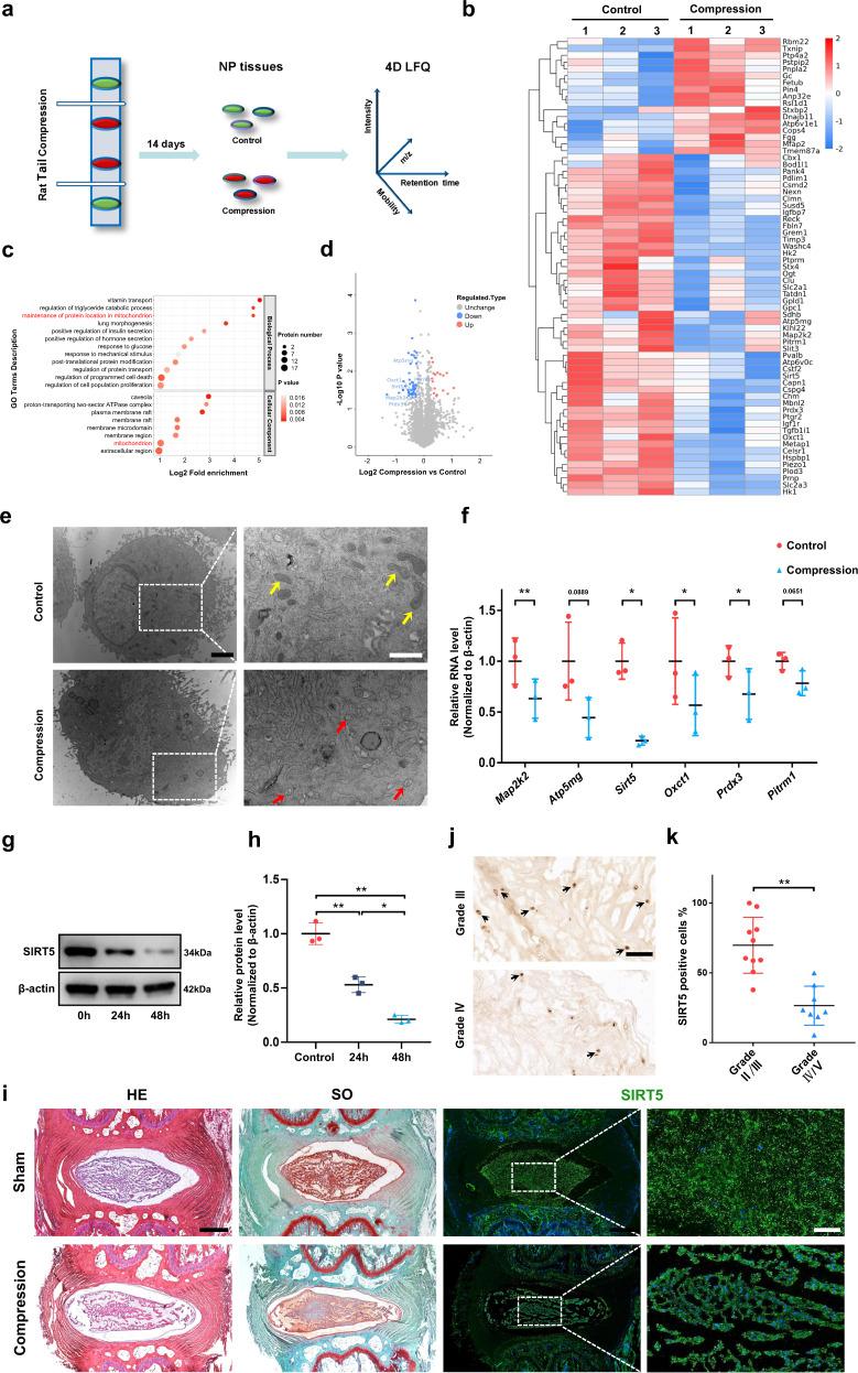
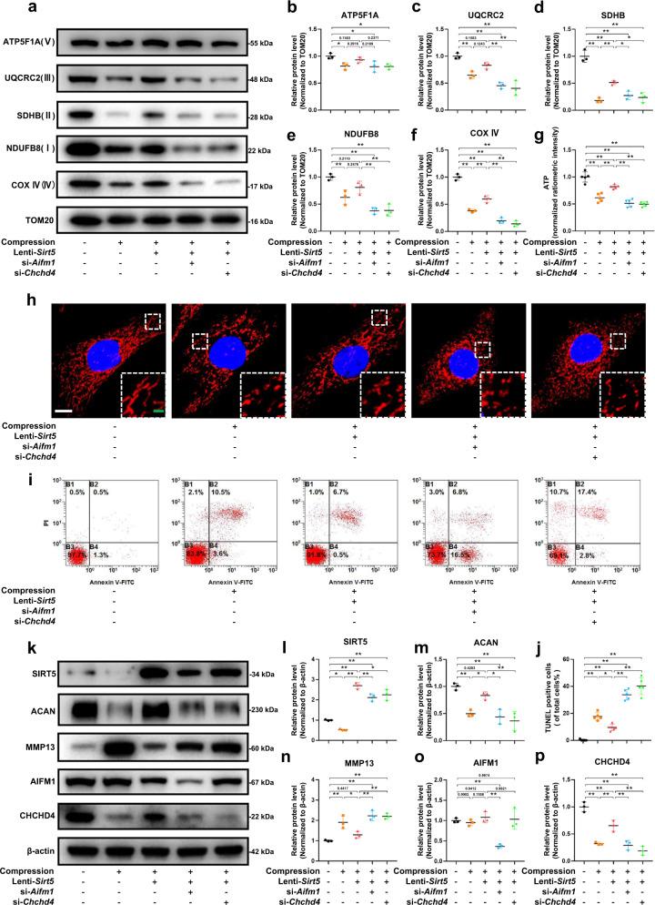
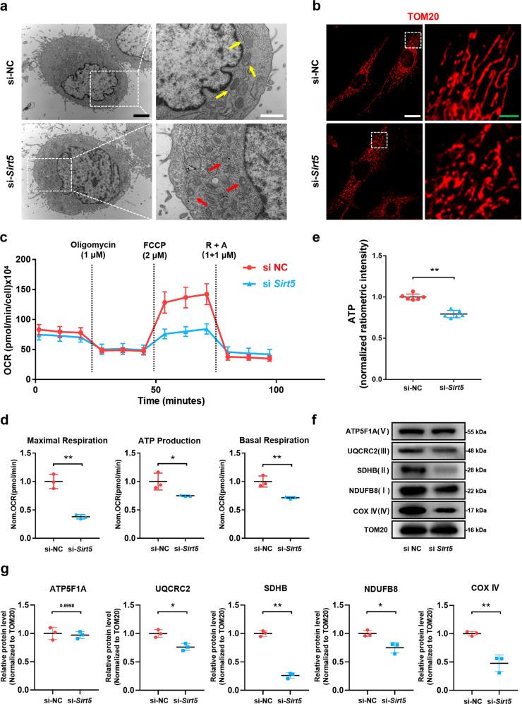
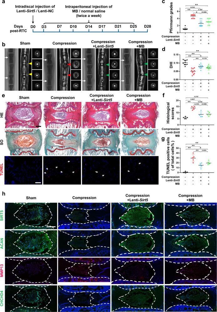
Mitochondrial dysfunction plays a major role in the development of intervertebral disc degeneration (IDD). Sirtuin 5 (SIRT5) participates in the maintenance of mitochondrial homeostasis through its desuccinylase activity. However, it is still unclear whether succinylation or SIRT5 is involved in the impairment of mitochondria and development of IDD induced by excessive mechanical stress. Our 4D label-free quantitative proteomic results showed decreased expression of the desuccinylase SIRT5 in rat nucleus pulposus (NP) tissues under mechanical loading. Overexpression of Sirt5 effectively alleviated, whereas knockdown of Sirt5 aggravated, the apoptosis and dysfunction of NP cells under mechanical stress, consistent with the more severe IDD phenotype of Sirt5 KO mice than wild-type mice that underwent lumbar spine instability (LSI) surgery. Moreover, immunoprecipitation-coupled mass spectrometry (IP-MS) results suggested that AIFM1 was a downstream target of SIRT5, which was verified by a Co-IP assay. We further demonstrated that reduced SIRT5 expression resulted in the increased succinylation of AIFM1, which in turn abolished the interaction between AIFM1 and CHCHD4 and thus led to the reduced electron transfer chain (ETC) complex subunits in NP cells. Reduced ETC complex subunits resulted in mitochondrial dysfunction and the subsequent occurrence of IDD under mechanical stress. Finally, we validated the efficacy of treatments targeting disrupted mitochondrial protein importation by upregulating SIRT5 expression or methylene blue (MB) administration in the compression-induced rat IDD model. In conclusion, our study provides new insights into the occurrence and development of IDD and offers promising therapeutic approaches for IDD.

摘要

线粒体功能障碍在椎间盘退行性变(IDD)的发展中起着重要作用。Sirtuin 5(SIRT5)通过其去琥珀酰酶活性参与维持线粒体的内稳态。然而,目前尚不清楚琥珀酰化或 SIRT5 是否参与了过度机械应激引起的线粒体损伤和 IDD 的发展。我们的 4D 无标记定量蛋白质组学结果显示,在机械加载下,大鼠髓核(NP)组织中的去琥珀酰酶 SIRT5 表达降低。Sirt5 的过表达可有效缓解,而 Sirt5 的敲低则加剧 NP 细胞在机械应激下的凋亡和功能障碍,与接受腰椎不稳(LSI)手术的 Sirt5 KO 小鼠比野生型小鼠的更严重 IDD 表型一致。此外,免疫沉淀-质谱(IP-MS)结果表明 AIFM1 是 SIRT5 的下游靶标,这通过 Co-IP 检测得到验证。我们进一步表明,SIRT5 表达降低导致 AIFM1 的琥珀酰化增加,进而破坏 AIFM1 与 CHCHD4 之间的相互作用,导致 NP 细胞中的电子传递链(ETC)复合物亚基减少。ETC 复合物亚基减少导致线粒体功能障碍,进而在机械应激下发生 IDD。最后,我们通过上调 SIRT5 表达或给予亚甲蓝(MB)治疗在压缩诱导的大鼠 IDD 模型中验证了针对破坏的线粒体蛋白导入治疗的疗效。总之,我们的研究为 IDD 的发生和发展提供了新的见解,并为 IDD 提供了有前途的治疗方法。

https://cdn.ncbi.nlm.nih.gov/pmc/blobs/9b46/9898264/759858d68a8e/12276_2023_928_Fig1_HTML.jpg

文献AI研究员

20分钟写一篇综述,助力文献阅读效率提升50倍。

立即体验

用中文搜PubMed

大模型驱动的PubMed中文搜索引擎

马上搜索

文档翻译

学术文献翻译模型,支持多种主流文档格式。

立即体验