Suppr超能文献

环状 RNA SMAD2 通过调控 miR-1277-5p/MFGE8 轴促进子宫内膜癌细胞的增殖和转移。

CircSMAD2 accelerates endometrial cancer cell proliferation and metastasis by regulating the miR-1277-5p/MFGE8 axis.

机构信息

Department of Gynaecology, Shanxi Province Cancer Hospital, Shanxi Hospital Affiliated to Cancer Hospital, Chinese Academy of Medical Sciences, Cancer Hospital Affiliated to Shanxi Medical University, Taiyuan, China.

Department of Molecular Biology, Shanxi Province Cancer Hospital, Shanxi Hospital Affiliated to Cancer Hospital, Chinese Academy of Medical Sciences, Cancer Hospital Affiliated to Shanxi Medical University, Taiyuan, China.

出版信息

J Gynecol Oncol. 2023 Mar;34(2):e19. doi: 10.3802/jgo.2023.34.e19. Epub 2023 Jan 2.

Abstract

OBJECTIVE

Endometrial cancer (EC) is a common gynecological malignant tumor. CircRNAs play crucial roles in cancer progression and metastasis. However, the biological functions of circRNAs in EC remain largely unknown.

METHODS

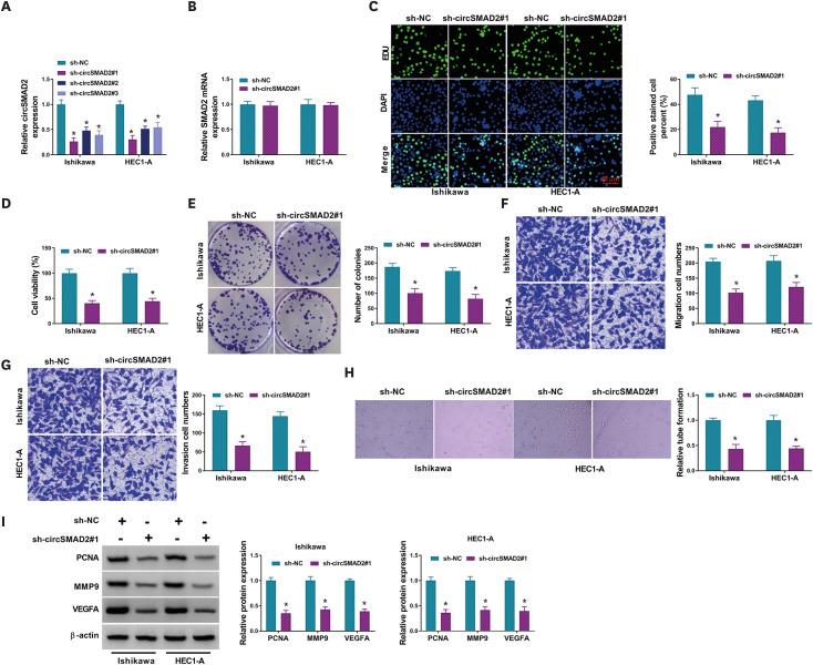
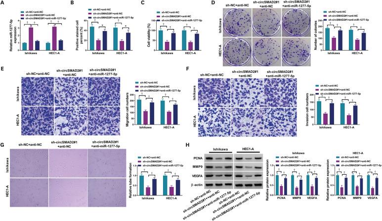
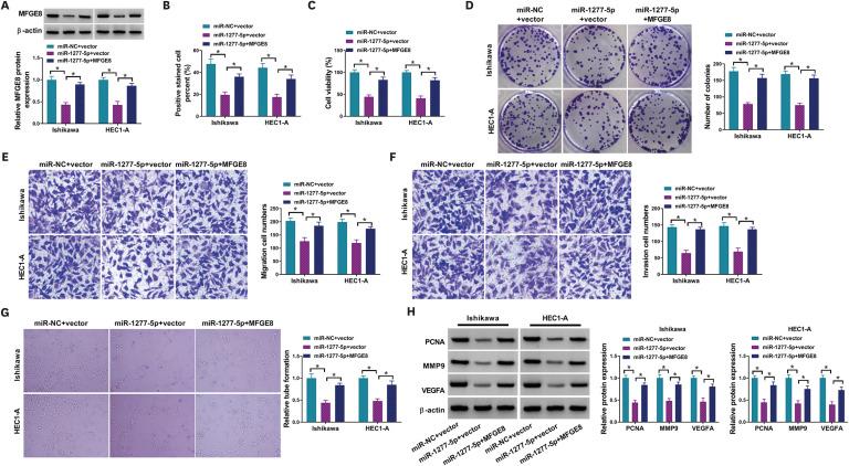
CircSMAD2, miR-1277-5p, MFGE8 and relative maker protein expression in EC tissues or cell lines were analyzed by quantitative real-time polymerase chain reaction and Western blot. In vitro and in vivo functional assays, including EDU, CCK8, colony formation, transwell, tube formation and tumor xenograft assays, were conduct to explore the effects of circSMAD2 on EC. Mechanism assays were conducted to confirm the binding between miR-1277-5p and circSMAD2 or MFGE8 expression.

RESULTS

Upregulation of circSMAD2 was uncovered in both EC tissues and cell lines. Functionally, silencing of circSMAD2 apparently inhibited the proliferation, migration, invasion and angiogenesis of EC cell lines in vitro. Mechanistically, circSMAD2 sponged miR-1277-5p to upregulate MFGE8 expression. The decrease of miR-1277-5p and increase of MFGE8 were observed both in EC tissues and cell lines. Then MFGE8 knockdown or miR-1277-5p upregulation suppressed EC cell oncogenic biological behavior. Rescue experiments showed that miR-1277-5p mimics countervailed the anticancer effects of circSMAD2 silencing on EC. Besides that, MFGE8 overexpression also attenuated the inhibitory action of miR-1277-5p mimic in EC. Moreover, knockdown of circSMAD2 inhibited EC growth in vivo.

CONCLUSION

CircSMAD2 functions as an oncogene in promoting the progression of EC through miR-1277-5p/MFGE8 axis.

摘要

目的

子宫内膜癌(EC)是一种常见的妇科恶性肿瘤。CircRNAs 在癌症的进展和转移中起着至关重要的作用。然而,CircRNAs 在 EC 中的生物学功能仍知之甚少。

方法

通过定量实时聚合酶链反应和 Western blot 分析 EC 组织或细胞系中的 CircSMAD2、miR-1277-5p、MFGE8 和相对标记蛋白的表达。进行体外和体内功能测定,包括 EDU、CCK8、集落形成、transwell、管形成和肿瘤异种移植测定,以探索 circSMAD2 对 EC 的影响。进行机制测定以确认 miR-1277-5p 与 circSMAD2 或 MFGE8 表达之间的结合。

结果

发现 CircSMAD2 在 EC 组织和细胞系中均上调。功能上,circSMAD2 的沉默明显抑制了 EC 细胞系在体外的增殖、迁移、侵袭和血管生成。在机制上,circSMAD2 海绵吸附 miR-1277-5p 以上调 MFGE8 的表达。在 EC 组织和细胞系中均观察到 miR-1277-5p 的减少和 MFGE8 的增加。然后,MFGE8 的敲低或 miR-1277-5p 的上调抑制了 EC 细胞的致癌生物学行为。挽救实验表明,miR-1277-5p 模拟物抵消了 circSMAD2 沉默对 EC 的抗癌作用。此外,MFGE8 的过表达也减弱了 miR-1277-5p 模拟物在 EC 中的抑制作用。此外,circSMAD2 的敲低抑制了 EC 在体内的生长。

结论

CircSMAD2 通过 miR-1277-5p/MFGE8 轴作为癌基因促进 EC 的进展。

https://cdn.ncbi.nlm.nih.gov/pmc/blobs/5d06/9995867/2abcde96d73f/jgo-34-e19-g001.jpg

文献AI研究员

20分钟写一篇综述,助力文献阅读效率提升50倍。

立即体验

用中文搜PubMed

大模型驱动的PubMed中文搜索引擎

马上搜索

文档翻译

学术文献翻译模型,支持多种主流文档格式。

立即体验