Suppr超能文献

环状 RNA 0010235 通过吸附 miR-379-5p 上调 E2F7 赋予肺癌顺铂耐药性。

Circ_0010235 confers cisplatin resistance in lung cancer by upregulating E2F7 through absorbing miR-379-5p.

机构信息

Department of Pulmonary and Critical Care Medicine, Changzhou Third People's Hospital, Changzhou, China.

Department of Pulmonary and Critical Care Medicine, The Third Affiliated Hospital of Hebei Medical University, Shijiazhuang, China.

出版信息

Thorac Cancer. 2023 Jul;14(20):1946-1957. doi: 10.1111/1759-7714.14941. Epub 2023 Jun 5.

Abstract

BACKGROUND

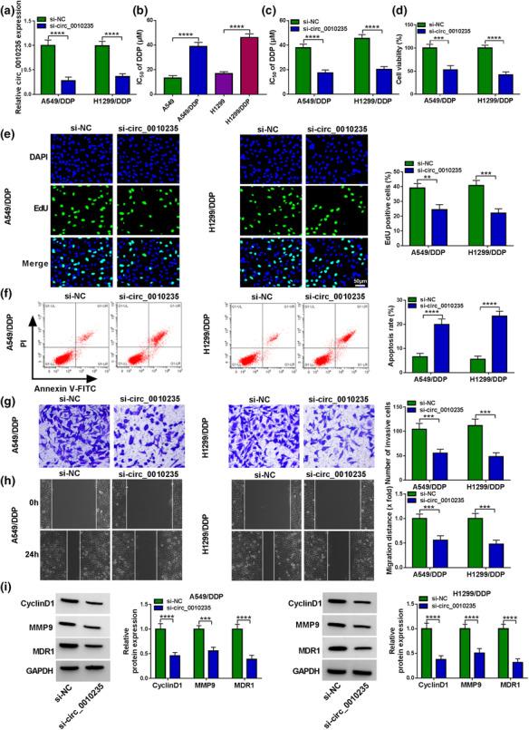
Cisplatin (DDP) treatment is one of the most predominant chemotherapeutic strategies for lung cancer patients. Circular RNAs (circRNAs) have been revealed to participate in the chemoresistance in lung cancer. Hence, the role and mechanism of circ_0010235 in cisplatin resistance in lung cancer was investigated.

METHODS

Expression levels of circ_0010235, microRNA (miR)-379-5p and E2F transcription factor 7 (E2F7) were analyzed using quantitative reverse transcription PCR (qRT-PCR) and western blot. Cell DDP sensitivity, proliferation, apoptosis, invasion, and migration were detected by cell counting kit-8 assay, 5-ethynyl-2'-deoxyuridine (EDU) assay, flow cytometry and western blot, respectively. The binding interaction was verified using dual-luciferase reporter assay. A murine xenograft model was established to investigate effects in vivo.

RESULTS

Circ_0010235 was highly expressed in DDP-resistant lung cancer tissues and cells. Knockdown of circ_0010235 elevated DDP sensitivity, constrained proliferation, invasion and migration as well as fostered apoptosis in DDP-resistant lung cancer cells. Moreover, circ_0010235 silencing boosted DDP sensitivity and impeded tumor growth in lung cancer in vivo. Mechanistically, circ_0010235 acted as a sponge for miR-379-5p to elevate the expression of its target E2F7. Rescue experiments showed that miR-379-5p inhibition attenuated circ_0010235 knockdown-evoked reduction on DDP resistance of DDP-resistant cancer cells. In addition, miR-379-5p re-expression elevated DDP sensitivity and suppressed the malignant phenotype of DDP-resistant lung cancer cells through miR-379-5p.

CONCLUSION

Circ_0010235 knockdown reduced DDP resistance and tumor growth via miR-379-5p/ E2F7 axis in lung cancer, suggesting an effective therapeutic target for lung cancer patients.

摘要

背景

顺铂(DDP)治疗是肺癌患者最主要的化疗策略之一。环状 RNA(circRNA)已被证明参与肺癌的化疗耐药性。因此,研究了 circ_0010235 在肺癌顺铂耐药中的作用和机制。

方法

采用定量逆转录 PCR(qRT-PCR)和 Western blot 分析 circ_0010235、microRNA(miR)-379-5p 和 E2F 转录因子 7(E2F7)的表达水平。细胞 DDP 敏感性、增殖、凋亡、侵袭和迁移通过细胞计数试剂盒-8 检测、5-乙炔基-2'-脱氧尿苷(EDU)检测、流式细胞术和 Western blot 检测分别检测。双荧光素酶报告基因检测验证结合相互作用。建立小鼠异种移植模型研究体内效应。

结果

circ_0010235 在 DDP 耐药的肺癌组织和细胞中高表达。circ_0010235 敲低可提高 DDP 耐药的肺癌细胞的 DDP 敏感性,抑制增殖、侵袭和迁移,促进凋亡。此外,circ_0010235 沉默可提高体内肺癌的 DDP 敏感性并抑制肿瘤生长。机制上,circ_0010235 作为 miR-379-5p 的海绵,可上调其靶基因 E2F7 的表达。挽救实验表明,抑制 miR-379-5p 可减弱 circ_0010235 敲低对 DDP 耐药的肺癌细胞 DDP 耐药性的降低。此外,miR-379-5p 的重新表达通过 miR-379-5p 可提高 DDP 敏感性并抑制 DDP 耐药肺癌细胞的恶性表型。

结论

circ_0010235 敲低通过 miR-379-5p/E2F7 轴减少肺癌中的 DDP 耐药和肿瘤生长,为肺癌患者提供了一种有效的治疗靶点。

https://cdn.ncbi.nlm.nih.gov/pmc/blobs/1e78/10344743/c5cd46bef02e/TCA-14-1946-g006.jpg

文献AI研究员

20分钟写一篇综述,助力文献阅读效率提升50倍。

立即体验

用中文搜PubMed

大模型驱动的PubMed中文搜索引擎

马上搜索

文档翻译

学术文献翻译模型,支持多种主流文档格式。

立即体验