Suppr超能文献

在 hiPS 细胞衍生的神经嵴细胞中扩增 MYCN 和突变 TP53 构建骨肉瘤模型。

Development of an osteosarcoma model with MYCN amplification and TP53 mutation in hiPS cell-derived neural crest cells.

机构信息

Research Institute for Clinical Oncology, Saitama Cancer Center, Saitama, Japan.

Department of Pediatric Surgery, Graduate School of Medicine, Tohoku University, Miyagi, Japan.

出版信息

Cancer Sci. 2023 May;114(5):1898-1911. doi: 10.1111/cas.15730. Epub 2023 Feb 3.

Abstract

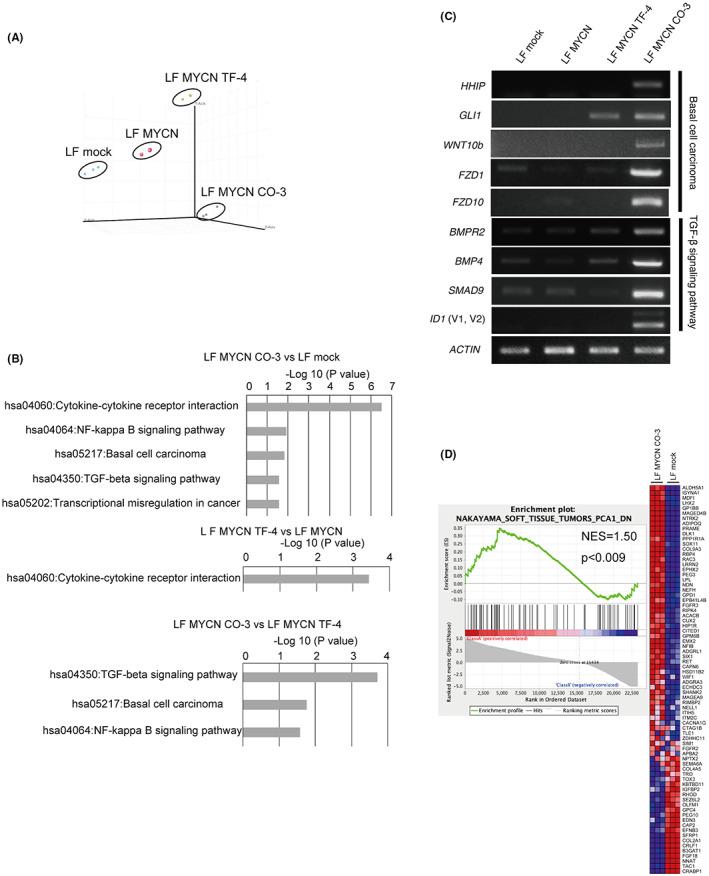
Mesenchymal stem cell- or osteoblast-derived osteosarcoma is the most common malignant bone tumor. Its highly metastatic malignant phenotypes, which are often associated with a poor prognosis, have been correlated with the modulation of TP53- and cell-cycle-related pathways. MYC, which regulates the transcription of cell-cycle modulating genes, is used as a representative prognostic marker for osteosarcoma. Another member of the MYC oncoprotein family, MYCN, is highly expressed in a subset of osteosarcoma, however its roles in osteosarcoma have not been fully elucidated. Here, we attempted to create an in vitro tumorigenesis model using hiPSC-derived neural crest cells, which are precursors of mesenchymal stem cells, by overexpressing MYCN on a heterozygous TP53 hotspot mutation (c.733G>A; p.G245S) background. MYCN-expressing TP53 mutated transformed clones were isolated by soft agar colony formation, and administered subcutaneously into the periadrenal adipose tissue of immunodeficient mice, resulting in the development of chondroblastic osteosarcoma. MYCN suppression decreased the proliferation of MYCN-induced osteosarcoma cells, suggesting MYCN as a potential target for a subset of osteosarcoma treatment. Further, comprehensive analysis of gene expression and exome sequencing of MYCN-induced clones indicated osteosarcoma-specific molecular features, such as the activation of TGF-β signaling and DNA copy number amplification of GLI1. The model of MYCN-expressing chondroblastic osteosarcoma was developed from hiPSC-derived neural crest cells, providing a useful tool for the development of new tumor models using hiPSC-derived progenitor cells with gene modifications and in vitro transformation.

摘要

间充质干细胞或成骨细胞来源的骨肉瘤是最常见的恶性骨肿瘤。其高度转移性恶性表型常与预后不良相关,与 TP53 和细胞周期相关途径的调节有关。MYC 是细胞周期调节基因的转录调节剂,常被用作骨肉瘤的代表性预后标志物。MYC 癌蛋白家族的另一个成员 MYCN 在一部分骨肉瘤中高表达,但其在骨肉瘤中的作用尚未完全阐明。在这里,我们试图在杂合 TP53 热点突变(c.733G>A;p.G245S)背景下过表达 MYCN,利用 hiPSC 衍生的神经嵴细胞(间充质干细胞的前体)创建一个体外肿瘤发生模型。通过软琼脂集落形成分离出 MYCN 表达的 TP53 突变转化克隆,并将其皮下注射到免疫缺陷小鼠的肾上腺周围脂肪组织中,导致成软骨性骨肉瘤的发展。MYCN 抑制降低了 MYCN 诱导的骨肉瘤细胞的增殖,表明 MYCN 可能是骨肉瘤治疗的一个潜在靶点。此外,对 MYCN 诱导克隆的基因表达和外显子组测序的综合分析表明了骨肉瘤特异性的分子特征,如 TGF-β 信号的激活和 GLI1 的 DNA 拷贝数扩增。MYCN 表达的成软骨性骨肉瘤模型是从 hiPSC 衍生的神经嵴细胞中开发的,为使用具有基因修饰和体外转化的 hiPSC 衍生祖细胞开发新的肿瘤模型提供了有用的工具。

https://cdn.ncbi.nlm.nih.gov/pmc/blobs/4dc0/10154822/25e4b93b7682/CAS-114-1898-g001.jpg

文献AI研究员

20分钟写一篇综述,助力文献阅读效率提升50倍。

立即体验

用中文搜PubMed

大模型驱动的PubMed中文搜索引擎

马上搜索

文档翻译

学术文献翻译模型,支持多种主流文档格式。

立即体验