Suppr超能文献

高级骨肉瘤肿瘤内异质性和免疫抑制微环境的单细胞 RNA 图谱。

Single-cell RNA landscape of intratumoral heterogeneity and immunosuppressive microenvironment in advanced osteosarcoma.

机构信息

Oncology Department of Shanghai Jiao Tong University Affiliated Sixth People's Hospital, Shanghai, 200233, China.

Orthopaedic Department of Shanghai Jiao Tong University Affiliated Sixth People's Hospital, Shanghai, 200233, China.

出版信息

Nat Commun. 2020 Dec 10;11(1):6322. doi: 10.1038/s41467-020-20059-6.

Abstract

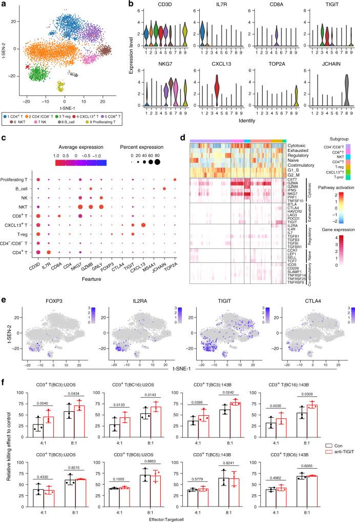
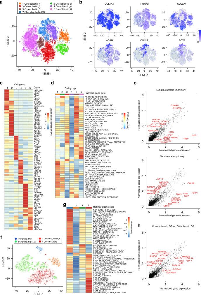
Osteosarcoma is the most frequent primary bone tumor with poor prognosis. Through RNA-sequencing of 100,987 individual cells from 7 primary, 2 recurrent, and 2 lung metastatic osteosarcoma lesions, 11 major cell clusters are identified based on unbiased clustering of gene expression profiles and canonical markers. The transcriptomic properties, regulators and dynamics of osteosarcoma malignant cells together with their tumor microenvironment particularly stromal and immune cells are characterized. The transdifferentiation of malignant osteoblastic cells from malignant chondroblastic cells is revealed by analyses of inferred copy-number variation and trajectory. A proinflammatory FABP4 macrophages infiltration is noticed in lung metastatic osteosarcoma lesions. Lower osteoclasts infiltration is observed in chondroblastic, recurrent and lung metastatic osteosarcoma lesions compared to primary osteoblastic osteosarcoma lesions. Importantly, TIGIT blockade enhances the cytotoxicity effects of the primary CD3 T cells with high proportion of TIGIT cells against osteosarcoma. These results present a single-cell atlas, explore intratumor heterogeneity, and provide potential therapeutic targets for osteosarcoma.

摘要

骨肉瘤是预后不良的最常见原发性骨肿瘤。通过对 7 个原发性、2 个复发性和 2 个肺转移骨肉瘤病变的 100987 个单细胞进行 RNA 测序,根据基因表达谱和经典标志物的无偏聚类,鉴定出 11 个主要的细胞簇。肿瘤恶性细胞的转录组特性、调节剂和动态及其肿瘤微环境,特别是基质细胞和免疫细胞,都得到了描述。通过推断拷贝数变异和轨迹分析,揭示了恶性成骨细胞从恶性成软骨细胞的转分化。在肺转移骨肉瘤病变中,观察到富含 FABP4 的促炎巨噬细胞浸润。与原发性成骨细胞性骨肉瘤病变相比,在成软骨性、复发性和肺转移骨肉瘤病变中,破骨细胞浸润较低。重要的是,TIGIT 阻断增强了高比例 TIGIT 细胞的原发性 CD3 T 细胞对骨肉瘤的细胞毒性作用。这些结果提供了一个单细胞图谱,探索了肿瘤内异质性,并为骨肉瘤提供了潜在的治疗靶点。

https://cdn.ncbi.nlm.nih.gov/pmc/blobs/74e1/7730477/582401781211/41467_2020_20059_Fig1_HTML.jpg

文献AI研究员

20分钟写一篇综述,助力文献阅读效率提升50倍。

立即体验

用中文搜PubMed

大模型驱动的PubMed中文搜索引擎

马上搜索

文档翻译

学术文献翻译模型,支持多种主流文档格式。

立即体验