Suppr超能文献

治疗中肿瘤标本的功能基因表达特征可预测转移性黑色素瘤的抗 PD-1 阻断反应。

Functional Gene Expression Signatures from On-Treatment Tumor Specimens Predict Anti-PD1 Blockade Response in Metastatic Melanoma.

机构信息

Department of Hematologic Oncology, State Key Laboratory of Oncology in South China, Sun Yat-sen University Cancer Center, Collaborative Innovation Center for Cancer Medicine, Guangzhou 510060, China.

Department of Oncology, The Eighth Affiliated Hospital of Sun Yat-sen University, Shenzhen 518033, China.

出版信息

Biomolecules. 2022 Dec 27;13(1):58. doi: 10.3390/biom13010058.

Abstract

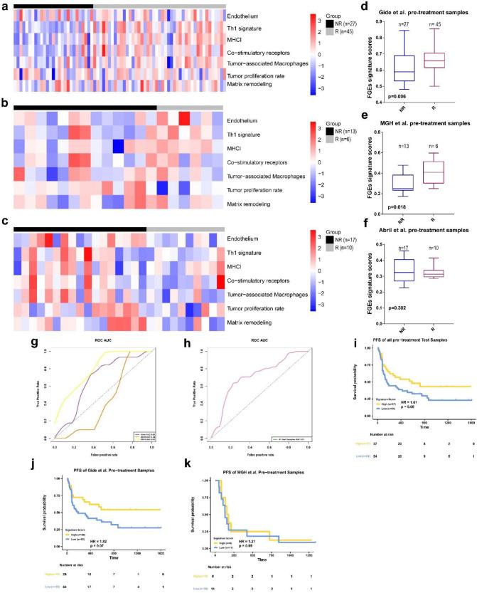
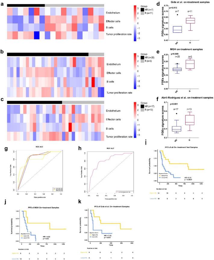
Functional gene expression signatures (FGES) from pretreatment biopsy samples have been used to predict the responses of metastatic melanoma to immune checkpoint blockade (ICB) therapies. However, there are no predictive FGE signatures from patients receiving treatment. Here, using the Elastic Net Regression (ENLR) algorithm, we analyzed transcriptomic and matching clinical data from a dataset of patients with metastatic melanoma treated with ICB therapies and produced an FGE signature for pretreatment (FGES-PRE) and on-treatment (FGES-ON). Both the FGES-PRE and FGES-ON signatures are validated in three independent datasets of metastatic melanoma as the validation set, achieving area under the curve (AUC) values of 0.44-0.81 and 0.82-0.83, respectively. Then, we combined all test samples and obtained AUCs of 0.71 and 0.82 for the FGES-PRE and FGES-ON signatures, respectively. The FGES-ON signatures had a higher predictive value for prognosis than the FGES-PRE signatures. The FGES-PRE and FGES-ON signatures were divided into high- and low-risk scores using the signature score mean value. Patients with a high FGE signature score had better survival outcomes than those with low scores. Overall, we determined that the FGES-ON signature is an effective biomarker for metastatic melanoma patients receiving ICB therapy. This work would provide an important theoretical basis for applying FGE signatures derived from on-treatment tumor samples to predict patients' therapeutic response to ICB therapies.

摘要

功能基因表达谱(FGES)来自预处理活检样本,已用于预测转移性黑色素瘤对免疫检查点阻断(ICB)治疗的反应。然而,尚无接受治疗的患者的预测性 FGE 特征。在这里,我们使用弹性网络回归(ENLR)算法,分析了接受 ICB 治疗的转移性黑色素瘤患者的转录组和匹配的临床数据,并为预处理(FGES-PRE)和治疗中(FGES-ON)生成了 FGE 特征。FGES-PRE 和 FGES-ON 特征在三个独立的转移性黑色素瘤数据集作为验证集进行验证,分别实现了 0.44-0.81 和 0.82-0.83 的曲线下面积(AUC)值。然后,我们合并了所有测试样本,并分别获得了 FGES-PRE 和 FGES-ON 特征的 AUC 值为 0.71 和 0.82。FGES-ON 特征对预后的预测价值高于 FGES-PRE 特征。使用特征评分平均值将 FGES-PRE 和 FGES-ON 特征分为高风险和低风险评分。具有高 FGE 特征评分的患者的生存结果优于评分较低的患者。总的来说,我们确定 FGES-ON 特征是接受 ICB 治疗的转移性黑色素瘤患者的有效生物标志物。这项工作将为应用治疗中肿瘤样本衍生的 FGE 特征来预测患者对 ICB 治疗的治疗反应提供重要的理论基础。

https://cdn.ncbi.nlm.nih.gov/pmc/blobs/cea7/9855743/1c52de9144f6/biomolecules-13-00058-g001.jpg

文献AI研究员

20分钟写一篇综述,助力文献阅读效率提升50倍。

立即体验

用中文搜PubMed

大模型驱动的PubMed中文搜索引擎

马上搜索

文档翻译

学术文献翻译模型,支持多种主流文档格式。

立即体验