Suppr超能文献

Ivacaftor 对影响 NBDs 关键基序的 ABCB4 错义突变的增效作用:重新定位肝胆疾病的治疗视角。

Ivacaftor-Mediated Potentiation of ABCB4 Missense Mutations Affecting Critical Motifs of the NBDs: Repositioning Perspectives for Hepatobiliary Diseases.

机构信息

Sorbonne Université, Inserm, Centre de Recherche Saint-Antoine (CRSA), Institute of Cardiometabolism and Nutrition (ICAN), 75012 Paris, France.

Sorbonne Université, Muséum National d'Histoire Naturelle, UMR CNRS 7590, Institut de Minéralogie, de Physique des Matériaux et de Cosmochimie, IMPMC, 75005 Paris, France.

出版信息

Int J Mol Sci. 2023 Jan 8;24(2):1236. doi: 10.3390/ijms24021236.

Abstract

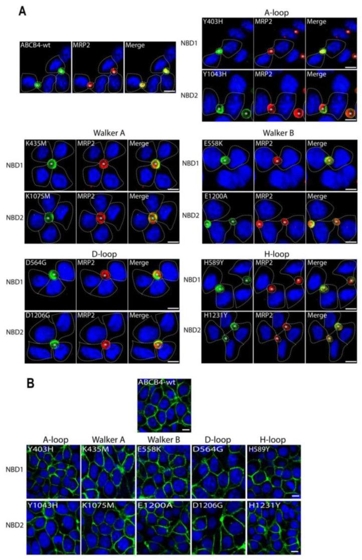
ABCB4 (ATP-binding cassette subfamily B member 4) is a hepatocanalicular floppase involved in biliary phosphatidylcholine (PC) secretion. Variations in the ABCB4 gene give rise to several biliary diseases, including progressive familial intrahepatic cholestasis type 3 (PFIC3), an autosomal recessive disease that can be lethal in the absence of liver transplantation. In this study, we investigated the effect and potential rescue of ten ABCB4 missense variations in NBD1:NBD2 homologous positions (Y403H/Y1043H, K435M/K1075M, E558K/E1200A, D564G/D1206G and H589Y/H1231Y) all localized at the conserved and functionally critical motifs of ABC transporters, six of which are mutated in patients. By combining structure analysis and in vitro studies, we found that all ten mutants were normally processed and localized at the canalicular membrane of HepG2 cells, but showed dramatically impaired PC transport activity that was significantly rescued by treatment with the clinically approved CFTR potentiator ivacaftor. Our results provide evidence that functional ABCB4 mutations are rescued by ivacaftor, paving the way for the repositioning of this potentiator for the treatment of selected patients with PFIC3 caused by mutations in the ATP-binding sites of ABCB4.

摘要

ABCB4(ATP 结合盒亚家族 B 成员 4)是一种位于胆小管的翻转酶,参与胆汁磷脂酰胆碱(PC)的分泌。ABCB4 基因突变可导致多种肝胆疾病,包括常染色体隐性遗传的进行性家族性肝内胆汁淤积症 3 型(PFIC3),如果没有肝移植,这种疾病可能致命。在这项研究中,我们研究了 NBD1:NBD2 同源位置(Y403H/Y1043H、K435M/K1075M、E558K/E1200A、D564G/D1206G 和 H589Y/H1231Y)的十个 ABCB4 错义变异对 ABC 转运蛋白保守且功能关键基序的影响和潜在的拯救作用,其中六个变异存在于患者中。通过结合结构分析和体外研究,我们发现所有十个突变体均正常加工并定位于 HepG2 细胞的胆小管膜,但显示出显著受损的 PC 转运活性,而用临床批准的 CFTR 增强剂 ivacaftor 处理可显著挽救这种活性。我们的结果提供了证据,证明功能性 ABCB4 突变可被 ivacaftor 挽救,为重新定位这种增强剂治疗由 ABCB4 中 ATP 结合位点突变引起的选定 PFIC3 患者铺平了道路。

https://cdn.ncbi.nlm.nih.gov/pmc/blobs/0077/9867378/a6e7047721c2/ijms-24-01236-g001.jpg

文献AI研究员

20分钟写一篇综述,助力文献阅读效率提升50倍。

立即体验

用中文搜PubMed

大模型驱动的PubMed中文搜索引擎

马上搜索

文档翻译

学术文献翻译模型,支持多种主流文档格式。

立即体验