Suppr超能文献

多糖通过调节肠道微生物群稳态和肠黏膜屏障改善抗生素相关性腹泻。

Polysaccharide Ameliorated Antibiotic-Associated Diarrhea in Mice via Regulating the Homeostasis of the Gut Microbiota and Intestinal Mucosal Barrier.

机构信息

College of Traditional Chinese Medicine, Jinan University, Guangzhou 510632, China.

Guangzhou Key Laboratory of Formula-Pattern of Traditional Chinese Medicine, Guangzhou 510632, China.

出版信息

Int J Mol Sci. 2023 Jan 11;24(2):1423. doi: 10.3390/ijms24021423.

Abstract

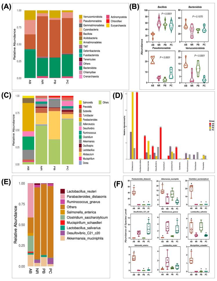
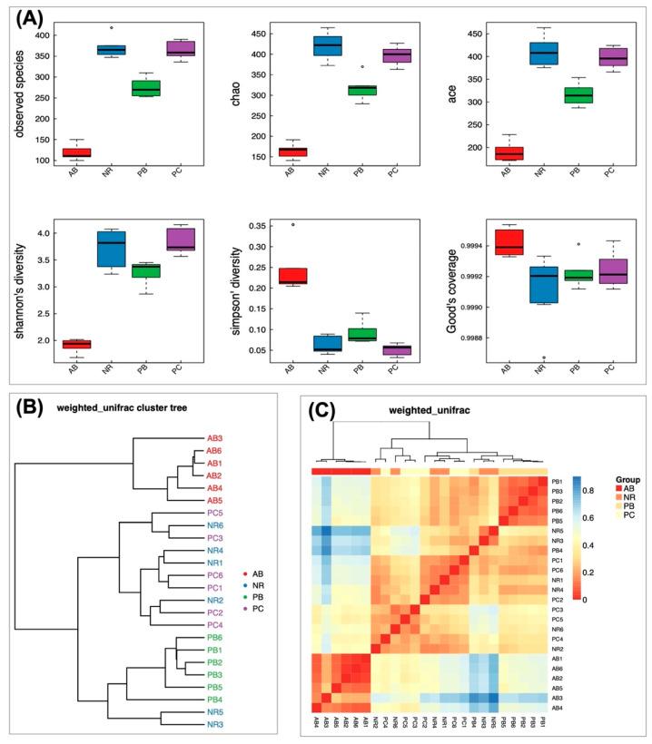
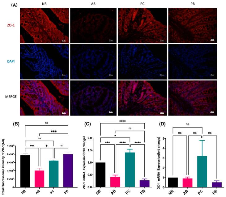
polysaccharides (PCP) have been validated for several biological activities, including antitumor, anti-inflammatory, antioxidant, immunomodulatory, hepatoprotective and modulation on gut microbiota. In this research, we aim to demonstrate the potential prebiotic effects and the therapeutic efficacies of PCP in the treatment of antibiotic-associated diarrhea (AAD), and confirm the beneficial effects of PCP on gut dysbiosis. Antibiotic-associated diarrhea mice models were established by treating them with broad-spectrum antibiotics in drinking water for seven days. Mice in two groups treated with probiotics and polysaccharide were given Bifico capsules (4.2 g/kg/d) and PCP (250 mg/kg/d) for seven days using intragastric gavage, respectively. To observe the regulatory effects of PCP on gut microbiota and intestinal mucosal barrier, we conducted the following experiments: intestinal flora analysis (16S rDNA sequencing), histology (H&E staining) and tight junction proteins (immunofluorescence staining). The levels of mRNA expression of receptors associated with inflammation and gut metabolism were assessed by real-time reverse transcription-polymerase chain reaction (RT-PCR). The study revealed that PCP can comprehensively improve the clinical symptoms of AAD mice, including fecal traits, mental state, hair quality, etc., similar to the effect of probiotics. Based on histology observation, PCP significantly improved the substantial structure of the intestine of AAD mice by increasing the expression levels of colonic tight junction protein zonula-occludens 1 (ZO-1) and its mRNA. Moreover, PCP not only increased the abundance of gut microbiota, but also increased the diversity of gut microbiota in AAD mice, including alpha diversity and beta diversity. Further analysis found that PCP can modulate seven characteristic species of intestinal flora in AAD mice, including , , , , , and Finally, enrichment analysis predicted that PCP may affect intestinal mucosal barrier function, host immune response and metabolic function by regulating the microbiota. RT-PCR experiments showed that PCP can participate in immunomodulatory and modulation on metabolic by regulating the mRNA expression of forkhead-box protein 3 (FOXP3) and G protein-coupled receptor 41 (GPR41). These results indicated that polysaccharide may ameliorate antibiotic-associated diarrhea in mice by regulating the homeostasis of the gut microbiota and intestinal mucosal barrier. In addition, polysaccharide-derived changes in intestinal microbiota were involved in the immunomodulatory activities and modulation of the metabolism.

摘要

多糖(PCP)已被证实具有多种生物学活性,包括抗肿瘤、抗炎、抗氧化、免疫调节、保肝和调节肠道菌群。本研究旨在证明 PCP 的潜在益生元作用及其在治疗抗生素相关性腹泻(AAD)中的疗效,并证实 PCP 对肠道菌群失调的有益作用。通过在饮用水中用广谱抗生素处理 7 天来建立抗生素相关性腹泻小鼠模型。两组用益生菌和多糖治疗的小鼠分别通过灌胃给予 Bifico 胶囊(4.2 g/kg/d)和 PCP(250 mg/kg/d)7 天。为了观察 PCP 对肠道菌群和肠道黏膜屏障的调节作用,我们进行了以下实验:肠道菌群分析(16S rDNA 测序)、组织学(H&E 染色)和紧密连接蛋白(免疫荧光染色)。通过实时逆转录聚合酶链反应(RT-PCR)评估与炎症和肠道代谢相关的受体的 mRNA 表达水平。研究表明,PCP 可以全面改善 AAD 小鼠的临床症状,包括粪便特征、精神状态、毛发质量等,与益生菌的作用相似。基于组织学观察,PCP 通过增加结肠紧密连接蛋白 ZO-1 的表达水平及其 mRNA,显著改善了 AAD 小鼠肠道的实质结构。此外,PCP 不仅增加了肠道菌群的丰度,而且增加了 AAD 小鼠肠道菌群的多样性,包括 alpha 多样性和 beta 多样性。进一步分析发现,PCP 可以调节 AAD 小鼠的七种特征肠道菌群,包括 、 、 、 、 和 。最后,富集分析预测,PCP 可能通过调节肠道菌群来影响肠道黏膜屏障功能、宿主免疫反应和代谢功能。RT-PCR 实验表明,PCP 可以通过调节叉头框蛋白 3(FOXP3)和 G 蛋白偶联受体 41(GPR41)的 mRNA 表达来参与免疫调节和代谢调节。这些结果表明, 多糖可能通过调节肠道菌群和肠道黏膜屏障的稳态来改善小鼠的抗生素相关性腹泻。此外,多糖引起的肠道微生物群变化参与了免疫调节活性和代谢调节。

https://cdn.ncbi.nlm.nih.gov/pmc/blobs/1f7d/9862632/bdb8d5f3fc00/ijms-24-01423-g001.jpg

文献AI研究员

20分钟写一篇综述,助力文献阅读效率提升50倍。

立即体验

用中文搜PubMed

大模型驱动的PubMed中文搜索引擎

马上搜索

文档翻译

学术文献翻译模型,支持多种主流文档格式。

立即体验