Suppr超能文献

生物活性多糖通过免疫调节、抗氧化活性和微生物群调节预防脂多糖诱导的肠道炎症。

Bioactive Polysaccharides Prevent Lipopolysaccharide-Induced Intestinal Inflammation via Immunomodulation, Antioxidant Activity, and Microbiota Regulation.

作者信息

Gao Mingyang, Zhang Wanqing, Ma Yan, Liu Tingting, Wang Sijia, Chen Shuaihu, Wang Zhengli, Shen Hong

机构信息

College of Animal Science and Technology, Shihezi University, Shihezi 832000, China.

出版信息

Foods. 2025 Jul 23;14(15):2575. doi: 10.3390/foods14152575.

Abstract

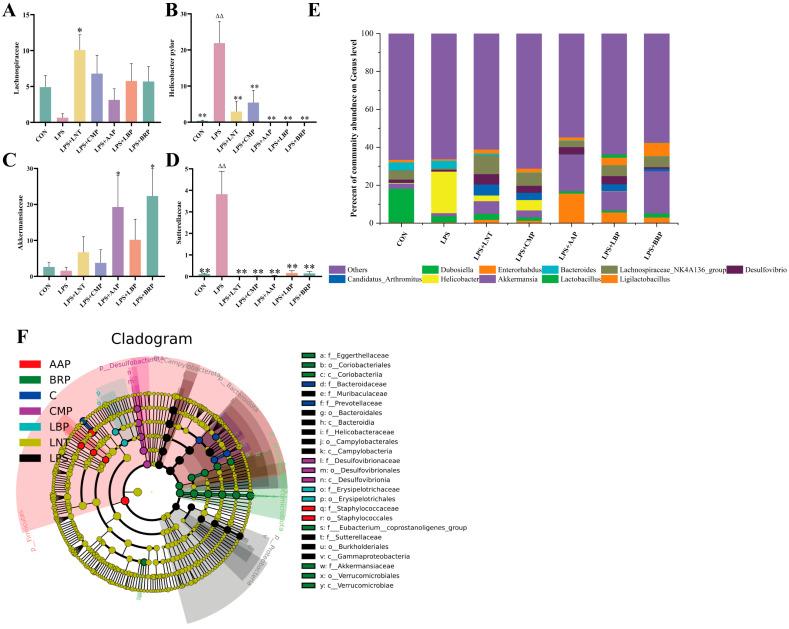
Intestinal inflammation involves barrier impairment, immune hyperactivation, and oxidative stress imbalance. Bioactive polysaccharides universally alleviate inflammation via anti-inflammatory, antioxidant, and microbiota-modulating effects, yet exhibit distinct core mechanisms. Elucidating these differences is vital for targeted polysaccharide applications. This research examines distinct regulatory pathways through which diverse bioactive polysaccharides mitigate lipopolysaccharide-triggered intestinal inflammation in male Kunming (KM) mice. This experiment employed Lentinula edodes polysaccharide (LNT), Auricularia auricula polysaccharide (AAP), Cordyceps militaris polysaccharide (CMP), Lycium barbarum polysaccharide (LBP), and Brassica rapa polysaccharide (BRP). The expression levels of biomarkers associated with the TLR4 signaling pathway, oxidative stress, and intestinal barrier function were quantified, along with comprehensive gut microbiota profiling. The results showed that all five polysaccharides alleviated inflammatory responses in mice by inhibiting inflammatory cytokine release, reducing oxidative damage, and modulating gut microbiota, but their modes of action differed: LBP significantly suppressed the TLR-4/MyD88 signaling pathway and its downstream pro-inflammatory cytokine expression, thereby blocking inflammatory signal transduction and reducing oxidative damage; LNT and CMP enhanced the body's antioxidant capacity by increasing antioxidant enzyme activities and decreasing malondialdehyde (MDA) levels; AAP and BRP enriched (Akk.) within the (Ver.) phylum, upregulating tight junction protein expression to strengthen the intestinal mucosal barrier and indirectly reduce oxidative damage. This research demonstrates that different polysaccharides alleviate inflammation through multi-target synergistic mechanisms: LBP primarily inhibits inflammatory pathways; AAP and BRP focus on intestinal barrier protection and microbiota modulation; and LNT and CMP exert effects via antioxidant enzyme activation. These data support designing polysaccharide blends that leverage complementary inflammatory modulation mechanisms.

摘要

肠道炎症涉及屏障损伤、免疫过度激活和氧化应激失衡。生物活性多糖普遍通过抗炎、抗氧化和调节微生物群的作用来减轻炎症,但具有不同的核心机制。阐明这些差异对于多糖的靶向应用至关重要。本研究探讨了不同生物活性多糖减轻雄性昆明(KM)小鼠脂多糖诱导的肠道炎症的不同调节途径。本实验采用了香菇多糖(LNT)、黑木耳多糖(AAP)、蛹虫草多糖(CMP)、枸杞多糖(LBP)和芜菁多糖(BRP)。对与Toll样受体4(TLR4)信号通路、氧化应激和肠道屏障功能相关的生物标志物的表达水平进行了定量分析,并对肠道微生物群进行了全面分析。结果表明,所有五种多糖均通过抑制炎症细胞因子释放、减少氧化损伤和调节肠道微生物群来减轻小鼠的炎症反应,但其作用方式有所不同:LBP显著抑制TLR-4/髓样分化因子88(MyD88)信号通路及其下游促炎细胞因子的表达,从而阻断炎症信号转导并减少氧化损伤;LNT和CMP通过增加抗氧化酶活性和降低丙二醛(MDA)水平来增强机体的抗氧化能力;AAP和BRP在疣微菌门内富集阿克曼氏菌属,上调紧密连接蛋白的表达以加强肠道黏膜屏障并间接减少氧化损伤。本研究表明,不同的多糖通过多靶点协同机制减轻炎症:LBP主要抑制炎症途径;AAP和BRP侧重于肠道屏障保护和微生物群调节;LNT和CMP通过激活抗氧化酶发挥作用。这些数据支持设计利用互补性炎症调节机制的多糖混合物。

https://cdn.ncbi.nlm.nih.gov/pmc/blobs/80f8/12346005/74668a2ba529/foods-14-02575-g001.jpg

文献AI研究员

20分钟写一篇综述,助力文献阅读效率提升50倍。

立即体验

用中文搜PubMed

大模型驱动的PubMed中文搜索引擎

马上搜索

文档翻译

学术文献翻译模型,支持多种主流文档格式。

立即体验