Suppr超能文献

pH响应型药物递送纳米平台作为不对称双吖啶靶向癌症治疗的智能载体

pH-Responsive Drug Delivery Nanoplatforms as Smart Carriers of Unsymmetrical Bisacridines for Targeted Cancer Therapy.

作者信息

Pilch Joanna, Potęga Agnieszka, Kowalczyk Agata, Kasprzak Artur, Kowalik Patrycja, Bujak Piotr, Paluszkiewicz Ewa, Augustin Ewa, Nowicka Anna M

机构信息

Faculty of Chemistry, Gdańsk University of Technology, Narutowicza Street 11/12, 80-233 Gdańsk, Poland.

Faculty of Chemistry, University of Warsaw, Pasteura Street 1, 02-093 Warsaw, Poland.

出版信息

Pharmaceutics. 2023 Jan 6;15(1):201. doi: 10.3390/pharmaceutics15010201.

Abstract

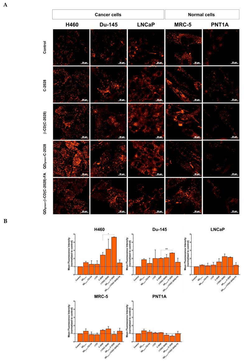
Selective therapy and controlled drug release at an intracellular level remain key challenges for effective cancer treatment. Here, we employed folic acid (FA) as a self-navigating molecule in nanoconjugates containing quantum dots (QDs) and -cyclodextrin (-CD) for the delivery of antitumor unsymmetrical bisacridine compound (C-2028) to lung and prostate cancers as well as normal cells. The bisacridine derivative can form the inclusion complex with -cyclodextrin molecule, due to the presence of a planar fragment in its structure. The stability of such a complex is pH-dependent. The drug release profile at different pH values and the mechanism of C-2028 release from QDs--CD-FA nanoconjugates were investigated. Next, the intracellular fate of compounds and their influence on lysosomal content in the cells were also studied. Confocal Laser Scanning Microscopy studies proved that all investigated compounds were delivered to acidic organelles, the pH of which promoted an increased release of C-2028 from its nanoconjugates. Since the pH in normal cells is higher than in cancer cells, the release of C-2028 from its nanoconjugates is decreased in these cells. Additionally, we obtained the concentration profiles of C-2028 in the selected cells treated with unbound C-2028 or nanoconjugate by the HPLC analysis.

摘要

在细胞水平上进行选择性治疗和控制药物释放仍然是有效癌症治疗的关键挑战。在此,我们将叶酸(FA)用作包含量子点(QDs)和β-环糊精(β-CD)的纳米缀合物中的自导航分子,用于将抗肿瘤不对称双吖啶化合物(C-2028)递送至肺癌和前列腺癌以及正常细胞。由于双吖啶衍生物结构中存在平面片段,它可以与β-环糊精分子形成包合物。这种复合物的稳定性取决于pH值。研究了不同pH值下的药物释放曲线以及C-2028从QDs-β-CD-FA纳米缀合物中的释放机制。接下来,还研究了化合物在细胞内的命运及其对细胞内溶酶体含量的影响。共聚焦激光扫描显微镜研究证明,所有研究的化合物都被递送至酸性细胞器,其pH值促进了C-2028从其纳米缀合物中的释放增加。由于正常细胞中的pH值高于癌细胞,C-2028从其纳米缀合物中的释放在这些细胞中减少。此外,我们通过HPLC分析获得了用未结合的C-2028或纳米缀合物处理的选定细胞中C-2028的浓度曲线。

https://cdn.ncbi.nlm.nih.gov/pmc/blobs/1c0c/9861370/b7397ba17d27/pharmaceutics-15-00201-g001.jpg

文献AI研究员

20分钟写一篇综述,助力文献阅读效率提升50倍。

立即体验

用中文搜PubMed

大模型驱动的PubMed中文搜索引擎

马上搜索

文档翻译

学术文献翻译模型,支持多种主流文档格式。

立即体验