Suppr超能文献

DNA-PK 和 KIT 信号通路在 KIT 突变急性髓系白血病中的协同靶向作用。

Synergistic Targeting of DNA-PK and KIT Signaling Pathways in KIT Mutant Acute Myeloid Leukemia.

机构信息

School of Biomedical Sciences and Pharmacy, College of Health, Medicine and Wellbeing, University of Newcastle, and Hunter Cancer Research Alliance and Precision Medicine Program, Hunter Medical Research Institute, Callaghan, New South Wales, Australia.

Analytical and Biomolecular Research Facility, Advanced Mass Spectrometry Unit, University of Newcastle, Callaghan, New South Wales, Australia.

出版信息

Mol Cell Proteomics. 2023 Mar;22(3):100503. doi: 10.1016/j.mcpro.2023.100503. Epub 2023 Jan 20.

Abstract

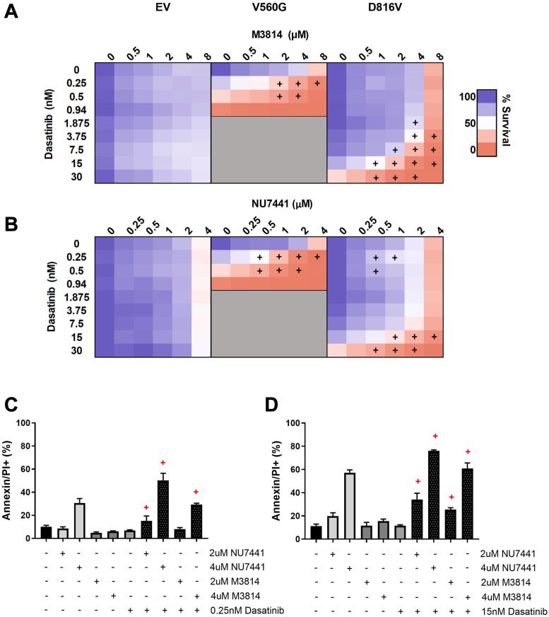
Acute myeloid leukemia (AML) is the most common and aggressive form of acute leukemia, with a 5-year survival rate of just 24%. Over a third of all AML patients harbor activating mutations in kinases, such as the receptor tyrosine kinases FLT3 (receptor-type tyrosine-protein kinase FLT3) and KIT (mast/stem cell growth factor receptor kit). FLT3 and KIT mutations are associated with poor clinical outcomes and lower remission rates in response to standard-of-care chemotherapy. We have recently identified that the core kinase of the non-homologous end joining DNA repair pathway, DNA-PK (DNA-dependent protein kinase), is activated downstream of FLT3; and targeting DNA-PK sensitized FLT3-mutant AML cells to standard-of-care therapies. Herein, we investigated DNA-PK as a possible therapeutic vulnerability in KIT mutant AML, using isogenic FDC-P1 mouse myeloid progenitor cell lines transduced with oncogenic mutant KIT (V560G and D816V) or vector control. Targeted quantitative phosphoproteomic profiling identified phosphorylation of DNA-PK in the T2599/T2605/S2608/S2610 cluster in KIT mutant cells, indicative of DNA-PK activation. Accordingly, proliferation assays revealed that KIT mutant FDC-P1 cells were more sensitive to the DNA-PK inhibitors M3814 or NU7441, compared with empty vector controls. DNA-PK inhibition combined with inhibition of KIT signaling using the kinase inhibitors dasatinib or ibrutinib, or the protein phosphatase 2A activators FTY720 or AAL(S), led to synergistic cell death. Global phosphoproteomic analysis of KIT-D816V cells revealed that dasatinib and M3814 single-agent treatments inhibited extracellular signal-regulated kinase and AKT (RAC-alpha serine/threonine-protein kinase)/MTOR (serine/threonine-protein kinase mTOR) activity, with greater inhibition of both pathways when used in combination. Combined dasatinib and M3814 treatment also synergistically inhibited phosphorylation of the transcriptional regulators MYC and MYB. This study provides insight into the oncogenic pathways regulated by DNA-PK beyond its canonical role in DNA repair and demonstrates that DNA-PK is a promising therapeutic target for KIT mutant cancers.

摘要

急性髓系白血病(AML)是最常见和侵袭性最强的急性白血病,其 5 年生存率仅为 24%。超过三分之一的 AML 患者存在激酶的激活突变,如受体酪氨酸激酶 FLT3(受体型酪氨酸蛋白激酶 FLT3)和 KIT(肥大/干细胞生长因子受体 kit)。FLT3 和 KIT 突变与不良临床结局和对标准护理化疗的缓解率较低相关。我们最近发现,非同源末端连接 DNA 修复途径的核心激酶,DNA-PK(DNA 依赖性蛋白激酶),在 FLT3 下游被激活;并靶向 DNA-PK 使 FLT3 突变的 AML 细胞对标准护理治疗敏感。在此,我们使用转导了致癌性突变 KIT(V560G 和 D816V)或载体对照的同种异体 FDC-P1 小鼠骨髓祖细胞系,研究了 DNA-PK 在 KIT 突变 AML 中的可能治疗弱点。靶向定量磷酸化蛋白质组学分析鉴定了 KIT 突变细胞中 T2599/T2605/S2608/S2610 簇中 DNA-PK 的磷酸化,表明 DNA-PK 激活。相应地,增殖测定显示,与空载体对照相比,KIT 突变 FDC-P1 细胞对 DNA-PK 抑制剂 M3814 或 NU7441 更敏感。DNA-PK 抑制联合使用激酶抑制剂 dasatinib 或 ibrutinib 或蛋白磷酸酶 2A 激活剂 FTY720 或 AAL(S) 抑制 KIT 信号,导致协同细胞死亡。KIT-D816V 细胞的全磷酸化蛋白质组学分析显示,dasatinib 和 M3814 单药治疗抑制细胞外信号调节激酶和 AKT(RAC-alpha 丝氨酸/苏氨酸蛋白激酶)/MTOR(丝氨酸/苏氨酸蛋白激酶 mTOR)活性,当联合使用时,两条途径的抑制作用更大。联合使用 dasatinib 和 M3814 治疗还协同抑制转录调节剂 MYC 和 MYB 的磷酸化。这项研究深入了解了 DNA-PK 调节的致癌途径,超越了其在 DNA 修复中的典型作用,并证明 DNA-PK 是 KIT 突变癌症的有前途的治疗靶点。

https://cdn.ncbi.nlm.nih.gov/pmc/blobs/c62d/9986649/dcc25dacb903/fx1.jpg

文献AI研究员

20分钟写一篇综述,助力文献阅读效率提升50倍。

立即体验

用中文搜PubMed

大模型驱动的PubMed中文搜索引擎

马上搜索

文档翻译

学术文献翻译模型,支持多种主流文档格式。

立即体验