Suppr超能文献

基于苯硼酸功能化多肽纳米载体共递送 BCL2 和 MCL1 抑制剂用于协同强效急性髓系白血病治疗。

Codelivery of BCL2 and MCL1 Inhibitors Enabled by Phenylboronic Acid-Functionalized Polypeptide Nanovehicles for Synergetic and Potent Therapy of Acute Myeloid Leukemia.

机构信息

Biomedical Polymers Laboratory, and Jiangsu Key Laboratory of Advanced Functional Polymer Design and Application, College of Chemistry, Chemical Engineering and Materials Science, and State Key Laboratory of Radiation Medicine and Protection, Soochow University, Suzhou, 215123, P. R. China.

出版信息

Adv Sci (Weinh). 2023 Mar;10(8):e2204866. doi: 10.1002/advs.202204866. Epub 2023 Jan 22.

Abstract

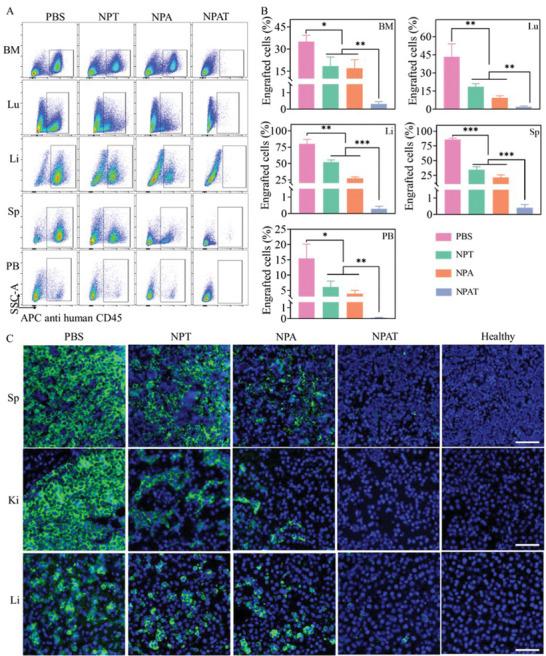
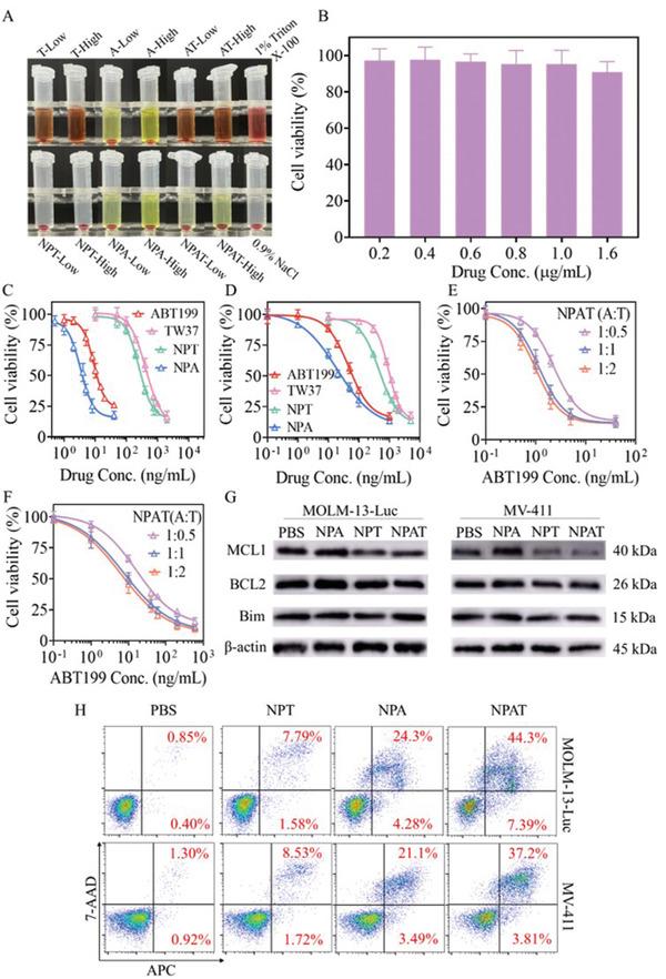
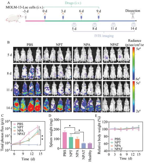
Acute myeloid leukemia (AML) is the most refractory hematologic malignancy characterized by acute onset, rapid progression, and high recurrence rate. Here, codelivery of BCL2 (ABT199) and MCL1 (TW37) inhibitors using phenylboronic acid-functionalized polypeptide nanovehicles to achieve synergetic and potent treatment of AML is adopted. Leveraging the dynamic boronic ester bonds, BN coordination, and π-π stacking, the nanovehicles reveal remarkably efficient and robust drug coencapsulation. ABT199 can induce a series of pro-apoptotic reactions by promoting the dissociation of the pro-apoptotic protein Bim from BCL2, while the released Bim is often captured by MCL1 protein overexpressed in AML. TW37 has a strong inhibitory ability to MCL1, thereby can restrain the depletion of Bim protein. Dual inhibitor-loaded nanoparticles (NPAT) reveal excellent stability, acid/enzyme/H O -triggered drug release, and significant cytotoxicity toward MOLM-13-Luc and MV-411 AML cells with low half maximal inhibitory concentrations of 1.15 and 7.45 ng mL , respectively. In mice bearing MOLM-13-Luc or MV-411 AML cancer, NPAT reveal significant inhibition of tumor cell infiltration in bone marrow and main organs, potent suppression of tumor growth, and remarkably elevated mouse survival. With facile construction, varying drug combination, superior safety, synergetic efficacy, the phenylboronic acid-functionalized smart nanodrugs hold remarkable potential for AML treatment.

摘要

急性髓系白血病 (AML) 是一种最具耐药性的血液恶性肿瘤,其特征为急性发作、快速进展和高复发率。在这里,采用苯硼酸功能化多肽纳米载体共递送 BCL2(ABT199)和 MCL1(TW37)抑制剂,以实现协同强效治疗 AML。利用动态硼酸酯键、BN 配位和 π-π 堆积,纳米载体显示出非常高效和稳健的药物共包封能力。ABT199 通过促进促凋亡蛋白 Bim 从 BCL2 解离来诱导一系列促凋亡反应,而释放的 Bim 通常被 AML 中过度表达的 MCL1 蛋白捕获。TW37 对 MCL1 具有很强的抑制能力,从而可以抑制 Bim 蛋白的耗竭。载有双重抑制剂的纳米颗粒(NPAT)表现出优异的稳定性、酸/酶/H O 触发的药物释放以及对 MOLM-13-Luc 和 MV-411 AML 细胞的显著细胞毒性,其半最大抑制浓度分别为 1.15 和 7.45 ng mL -1 。在携带 MOLM-13-Luc 或 MV-411 AML 癌症的小鼠中,NPAT 显示出对骨髓和主要器官中肿瘤细胞浸润的显著抑制作用、对肿瘤生长的强大抑制作用以及显著提高的小鼠存活率。具有易于构建、多种药物组合、优越安全性、协同疗效,苯硼酸功能化智能纳米药物在 AML 治疗方面具有显著的潜力。

https://cdn.ncbi.nlm.nih.gov/pmc/blobs/a475/10015845/35ee50405752/ADVS-10-2204866-g003.jpg

文献AI研究员

20分钟写一篇综述,助力文献阅读效率提升50倍。

立即体验

用中文搜PubMed

大模型驱动的PubMed中文搜索引擎

马上搜索

文档翻译

学术文献翻译模型,支持多种主流文档格式。

立即体验