Suppr超能文献

用于癌症治疗的网格蛋白轻链偶联药物递送

Clathrin light chain-conjugated drug delivery for cancer.

作者信息

Jung Sungwook, Jiang Liwei, Zhao Jing, Shultz Leonard D, Greiner Dale L, Bae Munhyung, Li Xiaofei, Ordikhani Farideh, Kuai Rui, Joseph John, Kasinath Vivek, Elmaleh David R, Abdi Reza

机构信息

Transplantation Research Center, Renal Division Brigham and Women's Hospital, Harvard Medical School Boston Massachusetts USA.

Institute of Health and Medical Technology Hefei Institutes of Physical Science, Chinese Academy of Sciences Boston Hefei China.

出版信息

Bioeng Transl Med. 2022 Nov 28;8(1):e10273. doi: 10.1002/btm2.10273. eCollection 2023 Jan.

Abstract

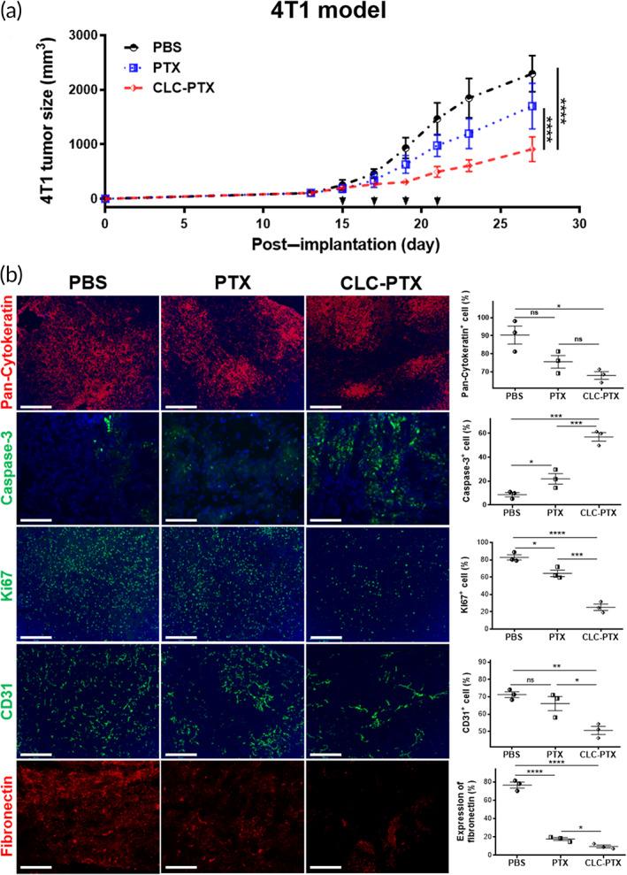
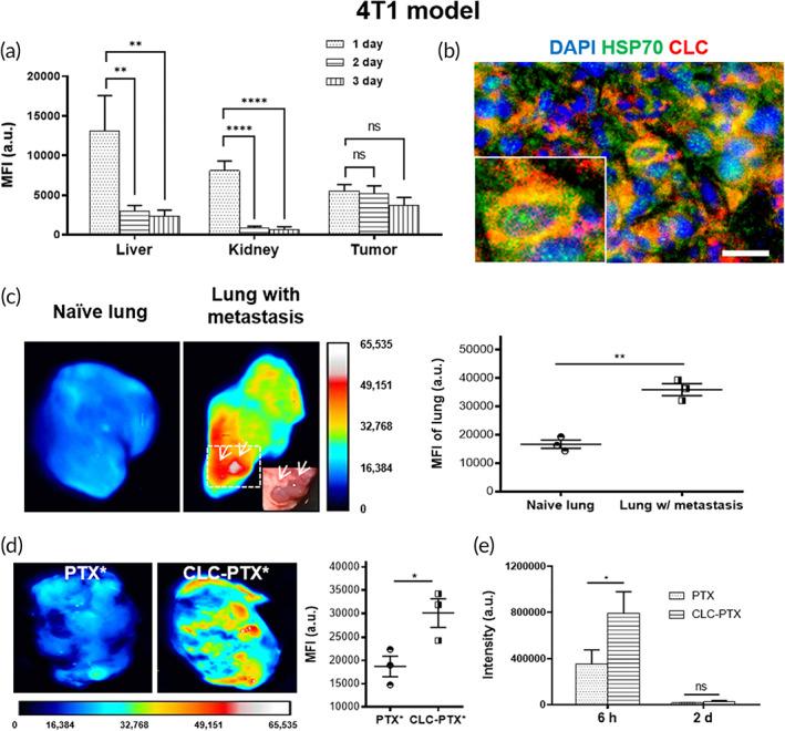
Targeted drug delivery systems hold the remarkable potential to improve the therapeutic index of anticancer medications markedly. Here, we report a targeted delivery platform for cancer treatment using clathrin light chain (CLC)-conjugated drugs. We conjugated CLC to paclitaxel (PTX) through a glutaric anhydride at high efficiency. Labeled CLCs localized to 4T1 tumors implanted in mice, and conjugation of PTX to CLC enhanced its delivery to these tumors. Treatment of three different mouse models of cancer-melanoma, breast cancer, and lung cancer-with CLC-PTX resulted in significant growth inhibition of both the primary tumor and metastatic lesions, as compared to treatment with free PTX. CLC-PTX treatment caused a marked increase in apoptosis of tumor cells and reduction of tumor angiogenesis. Our data suggested HSP70 as a binding partner for CLC. Our study demonstrates that CLC-based drug-conjugates constitute a novel drug delivery platform that can augment the effects of chemotherapeutics in treating a variety of cancers. Moreover, conjugation of therapeutics with CLC may be used as means by which drugs are delivered specifically to primary tumors and metastatic lesions, thereby prolonging the survival of cancer patients.

摘要

靶向给药系统具有显著提高抗癌药物治疗指数的巨大潜力。在此,我们报告一种使用网格蛋白轻链(CLC)偶联药物的癌症治疗靶向递送平台。我们通过戊二酸酐高效地将CLC与紫杉醇(PTX)偶联。标记的CLC定位于植入小鼠体内的4T1肿瘤,并且PTX与CLC的偶联增强了其向这些肿瘤的递送。与游离PTX治疗相比,用CLC-PTX治疗三种不同的癌症小鼠模型——黑色素瘤、乳腺癌和肺癌——导致原发性肿瘤和转移灶均显著生长抑制。CLC-PTX治疗导致肿瘤细胞凋亡显著增加以及肿瘤血管生成减少。我们的数据表明HSP70是CLC的结合伴侣。我们的研究表明基于CLC的药物偶联物构成一种新型药物递送平台,其可增强化疗药物在治疗多种癌症中的效果。此外,治疗药物与CLC的偶联可作为将药物特异性递送至原发性肿瘤和转移灶的手段,从而延长癌症患者的生存期。

https://cdn.ncbi.nlm.nih.gov/pmc/blobs/e028/9842032/c8d6aa7eb929/BTM2-8-e10273-g001.jpg

文献AI研究员

20分钟写一篇综述,助力文献阅读效率提升50倍。

立即体验

用中文搜PubMed

大模型驱动的PubMed中文搜索引擎

马上搜索

文档翻译

学术文献翻译模型,支持多种主流文档格式。

立即体验