Suppr超能文献

双特异性杀伤细胞接合器,对 NK 细胞表面的 CD16a 具有高亲和力和特异性,用于癌症免疫治疗。

Bispecific killer cell engager with high affinity and specificity toward CD16a on NK cells for cancer immunotherapy.

机构信息

Department of Pharmaceutics, Rutgers University, Piscataway, NJ, United States.

Department of Chemistry, Biophysics Core Facility, Princeton University, Princeton, NJ, United States.

出版信息

Front Immunol. 2023 Jan 6;13:1039969. doi: 10.3389/fimmu.2022.1039969. eCollection 2022.

Abstract

INTRODUCTION

The Fc region of monoclonal antibodies (mAbs) interacts with the CD16a receptor on natural killer (NK) cells with "low affinity" and "low selectivity". This low affinity/selectivity interaction results in not only suboptimal anticancer activity but also induction of adverse effects. CD16a on NK cells binds to the antibody-coated cells, leading to antibody-dependent cell-mediated cytotoxicity (ADCC). Recent clinical data have shown that the increased binding affinity between mAb Fc region and CD16a receptor is responsible for significantly improved therapeutic outcomes. Therefore, the of this study was to develop a bispecific killer cell engager (BiKE) with high affinity and specificity/selectivity toward CD16a receptor for NK cell-based cancer immunotherapy.

METHODS

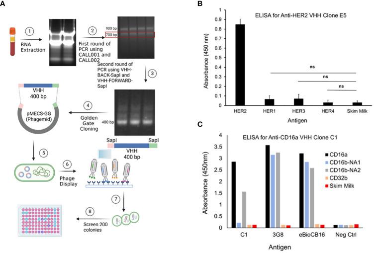
To engineer BiKE, a llama was immunized, then high binding anti-CD16a and anti-HER2 VHH clones were isolated using phage display. ELISA, flow cytometry, and biolayer interferometry (BLI) data showed that the isolated anti-CD16a VHH has high affinity (sub-nanomolar) toward CD16a antigen without cross-reactivity with CD16b-NA1 on neutrophils or CD32b on B cells. Similarly, the data showed that the isolated anti-HER2 VHH has high affinity/specificity toward HER2 antigen. Using a semi-flexible linker, anti-HER2 VHH was recombinantly fused with anti-CD16a VHH to create BiKE:HER2/CD16a. Then, the ability of BiKE:HER2/CD16a to activate NK cells to release cytokines and kill HER2 cancer cells was measured. As effector cells, both high-affinity haNK92 (CD16, V176) and low-affinity laNK92 (CD16, F176) cells were used.

RESULTS AND DISCUSSION

The data showed that the engineered BiKE:HER2/CD16a activates haNK92 and laNK92 cells to release cytokines much greater than best-in-class mAbs in the clinic. The cytotoxicity data also showed that the developed BiKE induces higher ADCC to both ovarian and breast cancer cells in comparison to Trazimera™ (trastuzumab). According to the BLI data, BiKE:HER2/CD16 recognizes a different epitope on CD16a antigen than IgG-based mAbs; thus, it provides the opportunity for not only monotherapy but also combination therapy with other antibody drugs such as checkpoint inhibitors and antibody-drug conjugates. Taken together, the data demonstrate the creation of a novel BiKE with high affinity and specificity toward CD16a on NK cells with the potential to elicit a superior therapeutic response in patients with HER2 cancer than existing anti-HER2 mAbs.

摘要

简介

单克隆抗体(mAb)的 Fc 区域与自然杀伤(NK)细胞上的 CD16a 受体具有“低亲和力”和“低选择性”相互作用。这种低亲和力/选择性相互作用不仅导致抗癌活性不佳,还会引起不良反应。NK 细胞上的 CD16a 与抗体包被的细胞结合,导致抗体依赖性细胞介导的细胞毒性(ADCC)。最近的临床数据表明,mAb Fc 区域与 CD16a 受体之间增加的结合亲和力负责显著改善治疗效果。因此,本研究的目的是开发一种针对 NK 细胞的高亲和力和特异性/选择性双特异性杀伤细胞衔接子(BiKE),用于针对 CD16a 受体的癌症免疫治疗。

方法

为了构建 BiKE,用骆驼免疫,然后使用噬菌体展示分离出高结合抗 CD16a 和抗 HER2 VHH 克隆。ELISA、流式细胞术和生物层干涉(BLI)数据表明,分离出的抗 CD16a VHH 对 CD16a 抗原具有高亲和力(亚纳摩尔),而对中性粒细胞上的 CD16b-NA1 或 B 细胞上的 CD32b 无交叉反应性。同样,数据表明,分离出的抗 HER2 VHH 对 HER2 抗原具有高亲和力/特异性。使用半柔性接头,将抗 HER2 VHH 重组融合到抗 CD16a VHH 上,以创建 BiKE:HER2/CD16a。然后,测量 BiKE:HER2/CD16a 激活 NK 细胞释放细胞因子和杀死 HER2 癌细胞的能力。作为效应细胞,使用高亲和力 haNK92(CD16,V176)和低亲和力 laNK92(CD16,F176)细胞。

结果和讨论

数据表明,与临床中最佳的单克隆抗体相比,工程化的 BiKE:HER2/CD16a 激活 haNK92 和 laNK92 细胞释放细胞因子的能力要强得多。细胞毒性数据还表明,与 Trazimera™(曲妥珠单抗)相比,开发的 BiKE 诱导对卵巢癌和乳腺癌细胞的 ADCC 更高。根据 BLI 数据,BiKE:HER2/CD16a 识别 NK 细胞上 CD16a 抗原的不同表位,而不是 IgG 基单抗;因此,它不仅提供了单药治疗的机会,还提供了与其他抗体药物(如检查点抑制剂和抗体药物偶联物)联合治疗的机会。总之,数据表明,已经创建了一种针对 NK 细胞上 CD16a 的新型高亲和力和特异性的 BiKE,有可能在 HER2 癌症患者中产生优于现有抗 HER2 mAb 的治疗反应。

https://cdn.ncbi.nlm.nih.gov/pmc/blobs/a379/9852913/a0119072ba51/fimmu-13-1039969-g001.jpg

文献AI研究员

20分钟写一篇综述,助力文献阅读效率提升50倍。

立即体验

用中文搜PubMed

大模型驱动的PubMed中文搜索引擎

马上搜索

文档翻译

学术文献翻译模型,支持多种主流文档格式。

立即体验