Suppr超能文献

双特异性免疫细胞接合器增强了体外 CD16+NK 细胞和巨噬细胞的抗癌活性,并消除了 NK 人源化 NOG 小鼠中的癌症转移。

Bispecific immune cell engager enhances the anticancer activity of CD16+ NK cells and macrophages in vitro, and eliminates cancer metastasis in NK humanized NOG mice.

机构信息

Rutgers, The State University of New Jersey, Piscataway, New Jersey, USA.

Taconic Biosciences Inc, Germantown, New York, USA.

出版信息

J Immunother Cancer. 2024 Mar 15;12(3):e008295. doi: 10.1136/jitc-2023-008295.

Abstract

BACKGROUND

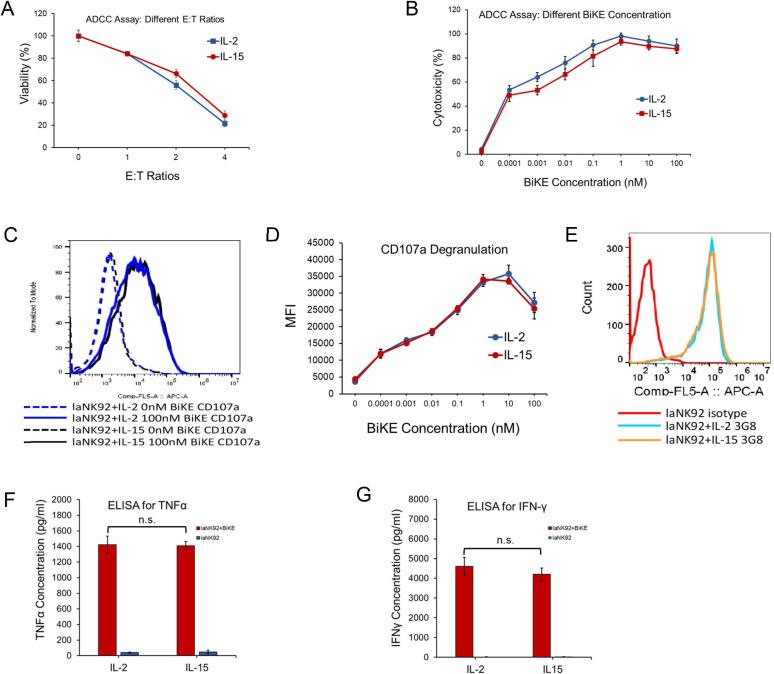
In a prior report, we detailed the isolation and engineering of a bispecific killer cell engager, referred to as BiKE:E5C1. The BiKE:E5C1 exhibits high affinity/specificity for the CD16a activating receptor on natural killer (NK) cells and human epidermal growth factor receptor 2 (HER2) on cancer cells. In vitro studies have demonstrated that BiKE:E5C1 can activate the NK cells and induce the killing of HER2+ ovarian and breast cancer cells, surpassing the performance of the best-in-class monoclonal antibody, Trazimera (trastuzumab). To advance this BiKE technology toward clinical application, the objective of this research was to demonstrate the ability of BiKE:E5C1 to activate CD16+ immune cells such as NK cells and macrophages to kill cancer cells, and eradicate metastatic HER2+ tumors in NK humanized NOG mice.

METHODS

We assessed BiKE:E5C1's potential to activate CD16-expressing peripheral blood (PB)-NK cells, laNK92 cells, and THP-1-CD16A monocyte-macrophages through flowcytometry and antibody-dependent cell-mediated cytotoxicity/phagocytosis (ADCC) assays. Subsequently, laNK92 cells were selected as effector cells and genetically modified to express the nanoluciferase gene, enabling the monitoring of their viability in NK humanized NOG mice using quantitative bioluminescent imaging (qBLI). To evaluate the functionality of BiKE:E5C1 in vivo, we introduced firefly luciferase-expressing ovarian cancer cells via intraperitoneal injection into hIL-15 and hIL-2 NOG mice, creating a model of ovarian cancer metastasis. Once tumor establishment was confirmed, we treated the mice with laNK92 cells plus BiKE:E5C1 and the response to therapy was assessed using qBLI.

RESULTS

Our data demonstrate that BiKE:E5C1 activates not only laNK92 cells but also PB-NK cells and macrophages, significantly enhancing their anticancer activities. ADCC assay demonstrated that IgG Fc region had no impact on BiKE:E5C1's anticancer activity. In vivo results reveal that both hIL-15 and hIL-2 NOG mouse models support the viability and proliferation of laNK92 cells. Furthermore, it was observed that BiKE:E5C1 activates laNK92 cells in mice, leading to eradication of cancer metastasis in both NK humanized hIL-15 and hIL-2 NOG mouse models.

CONCLUSIONS

Collectively, our in vivo findings underscore BiKE:E5C1's potential as an immune cell engager capable of activating immune cells for cancer cell elimination, thereby expanding the arsenal of available BiKEs for cancer immunotherapy.

摘要

背景

在之前的报告中,我们详细介绍了双特异性杀伤细胞衔接子(BiKE):E5C1 的分离和工程改造。BiKE:E5C1 对自然杀伤(NK)细胞上的 CD16a 激活受体和癌细胞上的人表皮生长因子受体 2(HER2)表现出高亲和力/特异性。体外研究表明,BiKE:E5C1 可以激活 NK 细胞并诱导 HER2+卵巢癌和乳腺癌细胞的杀伤,超过了最佳单克隆抗体 Trazimera(曲妥珠单抗)的性能。为了将这种 BiKE 技术推向临床应用,本研究的目的是证明 BiKE:E5C1 能够激活 CD16+免疫细胞,如 NK 细胞和巨噬细胞,以杀死癌细胞,并消除 NK 人源化 NOG 小鼠中的转移性 HER2+肿瘤。

方法

我们通过流式细胞术和抗体依赖性细胞介导的细胞毒性/吞噬作用(ADCC)测定评估了 BiKE:E5C1 激活表达 CD16 的外周血(PB)-NK 细胞、laNK92 细胞和 THP-1-CD16A 单核-巨噬细胞的潜力。随后,选择 laNK92 细胞作为效应细胞,并对其进行基因修饰以表达纳米荧光素酶基因,从而可以使用定量生物发光成像(qBLI)在 NK 人源化 NOG 小鼠中监测其活力。为了评估 BiKE:E5C1 在体内的功能,我们通过腹腔内注射萤火虫荧光素酶表达的卵巢癌细胞将其引入 hIL-15 和 hIL-2 NOG 小鼠中,建立卵巢癌转移模型。一旦确认肿瘤建立,我们用 laNK92 细胞加 BiKE:E5C1 治疗小鼠,并使用 qBLI 评估治疗反应。

结果

我们的数据表明,BiKE:E5C1 不仅能激活 laNK92 细胞,还能激活 PB-NK 细胞和巨噬细胞,显著增强其抗癌活性。ADCC 测定表明,IgG Fc 区对 BiKE:E5C1 的抗癌活性没有影响。体内结果表明,hIL-15 和 hIL-2 NOG 小鼠模型均支持 laNK92 细胞的存活和增殖。此外,观察到 BiKE:E5C1 在小鼠中激活 laNK92 细胞,导致 NK 人源化 hIL-15 和 hIL-2 NOG 小鼠模型中的癌症转移均被消除。

结论

总之,我们的体内发现强调了 BiKE:E5C1 作为一种免疫细胞衔接子的潜力,能够激活免疫细胞以消除癌细胞,从而为癌症免疫治疗提供更多可用的 BiKE 选择。

https://cdn.ncbi.nlm.nih.gov/pmc/blobs/7276/10946374/03fe515427c6/jitc-2023-008295f01.jpg

文献AI研究员

20分钟写一篇综述,助力文献阅读效率提升50倍。

立即体验

用中文搜PubMed

大模型驱动的PubMed中文搜索引擎

马上搜索

文档翻译

学术文献翻译模型,支持多种主流文档格式。

立即体验