Suppr超能文献

用于透明细胞肾细胞癌治疗的生物靶向双重适应性和先天性纳米免疫疗法。

Biologically targeted dual adaptive and innate nano-Immunotherapy for clear cell renal cell carcinoma treatment.

作者信息

Au Kin Man, Li Siqing, Zhang Tian, Wang Andrew Z

机构信息

Department of Radiation Oncology, University of Texas Southwestern Medical Center, Dallas, TX, 75230, USA.

Division of Hematology and Oncology, Department of Internal Medicine, Simmons Comprehensive Cancer Center, UT Southwestern Medical Center, Dallas, TX, USA.

出版信息

Mol Cancer. 2025 Jun 18;24(1):181. doi: 10.1186/s12943-025-02382-y.

Abstract

BACKGROUND

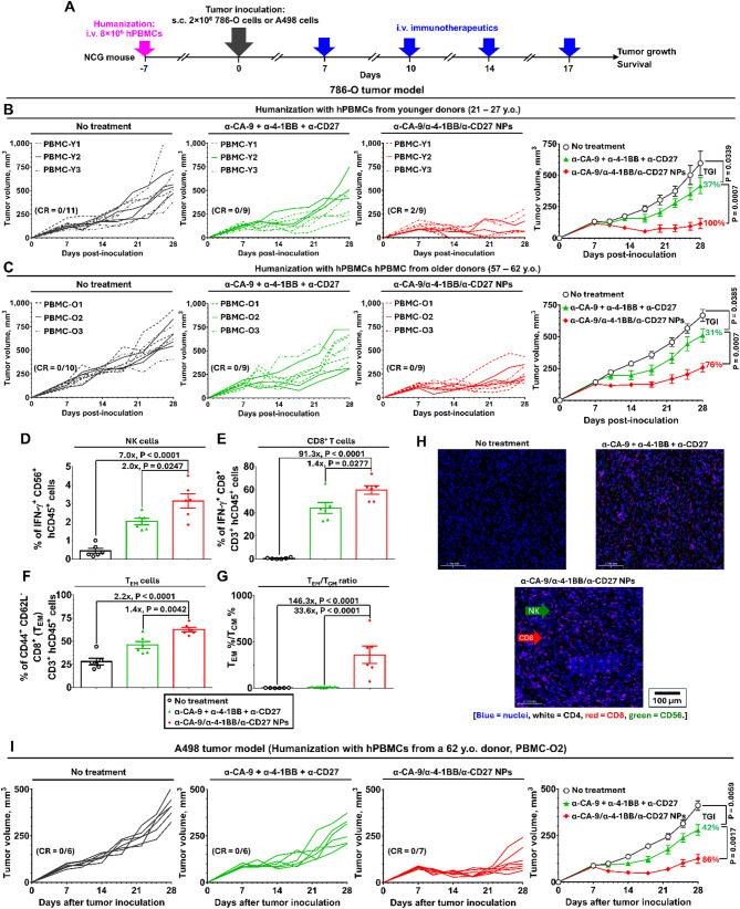
Immunotherapy treatments have significantly improved metastatic renal cell carcinoma (RCC) treatment outcomes. Despite recent advancements, the rates of durable response to immunotherapy remain low, and the toxicity profiles of treatment continue to be high. To address these challenges, we report the development of a human carbonic anhydrase-IX (hCA-9)-targeted multifunctional immunotherapy nanoparticles (MINPs) aimed at improving treatment efficacy and reducing toxicity. We hypothesized that these MINPs will facilitate the recognition and elimination of hCA-9-expressing tumor cells by both adaptive immune cells (cytotoxic CD8 T cells) and innate immune cells (natural killer (NK) cells).

METHODS

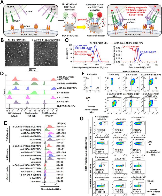
Non-targeted and hCA-9-targeted MINPs were prepared by conjugating anti-CA-9, anti-4-1BB, and anti-CD27 antibodies to poly(ethylene glycol)-block-poly(lactic-co-glycolic acid) diblock copolymer NPs. The abilities of different MINPs in activating CD8 T cells, NK cells, and human peripheral blood mononuclear cells (hPBMCs) were assessed. In vivo efficacy and mechanistic studies were conducted to evaluate the anticancer activities of different MINPs in immunocompetent hCA-9-transfected mouse RCC tumor models and human ccRCC xenograft models using humanized mice. We also investigated the impact of aging on anticancer efficacy of hCA-9-targeted MINPs in humanized mice. The immune-related side effects associated with the systemic administration of hCA-9-targeted MINPs were characterized.

RESULTS

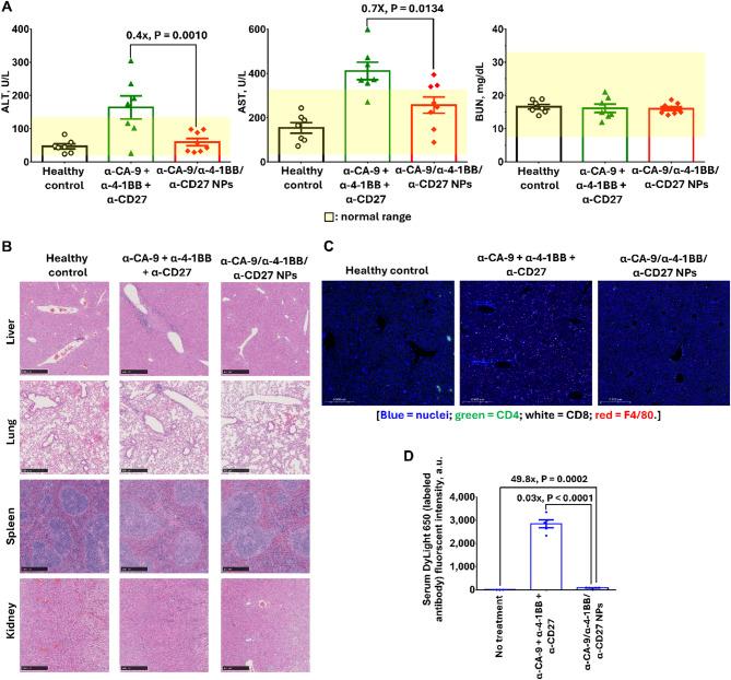
Human CA-9-targeted multifunctionalized immunotherapy NPs (MINPs) functionalized with anti-CA-9, anti-4-1BB, and anti-CD27 antibodies outperformed hCA-9-targeted bifunctionalized immunotherapy NPs (BINPs), non-targeted BINPs, and the combination of free antibodies in activating mouse CD8 T cells and NK cells to kill hCA-9-expressing RCC cells in vitro. In vivo correlative study confirmed that tumor targeting and effective spatiotemporal coactivation of the 4-1BB and CD27 pathways in CD8 T cells and NK cells are essential for robust antitumor activity. Furthermore, hCA-9-targeted MINPs, but not the combination of free antibodies, inhibited the growth of human ccRCC in hPBMC-humanized mouse models. The anticancer activity of MINPs in mice humanized with hPBMCs from older donors was slightly weaker than in those humanized with younger donors. More importantly, the MINP formulation effectively prevented the hepatotoxicity associated with the systemic administration of immune checkpoint agonistic antibodies.

CONCLUSION

This study demonstrates that MINPs are a versatile platform capable of facilitating immune cell engagement and the eradication of targeted ccRCC without causing systemic immune-related side effects.

摘要

背景

免疫疗法显著改善了转移性肾细胞癌(RCC)的治疗效果。尽管最近取得了进展,但免疫疗法的持久缓解率仍然很低,且治疗的毒性反应持续处于高位。为应对这些挑战,我们报告了一种靶向人碳酸酐酶-IX(hCA-9)的多功能免疫疗法纳米颗粒(MINP)的研发情况,旨在提高治疗效果并降低毒性。我们推测这些MINP将促进适应性免疫细胞(细胞毒性CD8 T细胞)和固有免疫细胞(自然杀伤(NK)细胞)对表达hCA-9的肿瘤细胞的识别与清除。

方法

通过将抗CA-9、抗4-1BB和抗CD27抗体偶联到聚(乙二醇)-嵌段-聚(乳酸-共-乙醇酸)二嵌段共聚物纳米颗粒上,制备非靶向和hCA-9靶向的MINP。评估了不同MINP激活CD8 T细胞、NK细胞和人外周血单个核细胞(hPBMC)的能力。进行了体内疗效和机制研究,以评估不同MINP在免疫健全的hCA-9转染小鼠RCC肿瘤模型和使用人源化小鼠的人ccRCC异种移植模型中的抗癌活性。我们还研究了衰老对人源化小鼠中hCA-9靶向MINP抗癌疗效的影响。对与全身给予hCA-9靶向MINP相关的免疫相关副作用进行了表征。

结果

用抗CA-9、抗4-1BB和抗CD27抗体功能化的人CA-9靶向多功能免疫疗法纳米颗粒(MINP)在体外激活小鼠CD8 T细胞和NK细胞以杀伤表达hCA-9的RCC细胞方面,优于hCA-9靶向双功能免疫疗法纳米颗粒(BINP)、非靶向BINP和游离抗体组合。体内相关性研究证实,CD8 T细胞和NK细胞中4-1BB和CD27途径的肿瘤靶向和有效的时空共激活对于强大的抗肿瘤活性至关重要。此外,hCA-9靶向MINP而非游离抗体组合,在hPBMC人源化小鼠模型中抑制了人ccRCC的生长。来自老年供体的hPBMC人源化小鼠中MINP的抗癌活性略弱于来自年轻供体的人源化小鼠。更重要的是,MINP制剂有效地预防了与全身给予免疫检查点激动抗体相关的肝毒性。

结论

本研究表明,MINP是一个多功能平台,能够促进免疫细胞参与并根除靶向的ccRCC,而不会引起全身性免疫相关副作用。

https://cdn.ncbi.nlm.nih.gov/pmc/blobs/2f48/12175395/4bbf1f490196/12943_2025_2382_Fig1_HTML.jpg

文献AI研究员

20分钟写一篇综述,助力文献阅读效率提升50倍。

立即体验

用中文搜PubMed

大模型驱动的PubMed中文搜索引擎

马上搜索

文档翻译

学术文献翻译模型,支持多种主流文档格式。

立即体验