Suppr超能文献

基于TCGA和GEO数据集对肝细胞癌癌基因和肿瘤抑制基因的鉴定:一项综合分析

Identification of oncogenes and tumor-suppressor genes with hepatocellular carcinoma: A comprehensive analysis based on TCGA and GEO datasets.

作者信息

Zhu Yue, Wang Yanfei, Hu Mengyao, Lu Xiaoting, Sun Guoping

机构信息

Department of Oncology, The First Affiliated Hospital of Anhui Medical University, Hefei, Anhui, China.

Department of Integrated Traditional Chinese and Western Medicine, Anhui Medical University, Hefei, Anhui, China.

出版信息

Front Genet. 2023 Jan 4;13:934883. doi: 10.3389/fgene.2022.934883. eCollection 2022.

Abstract

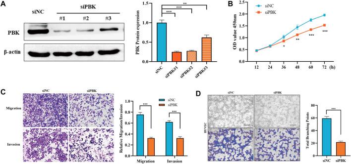
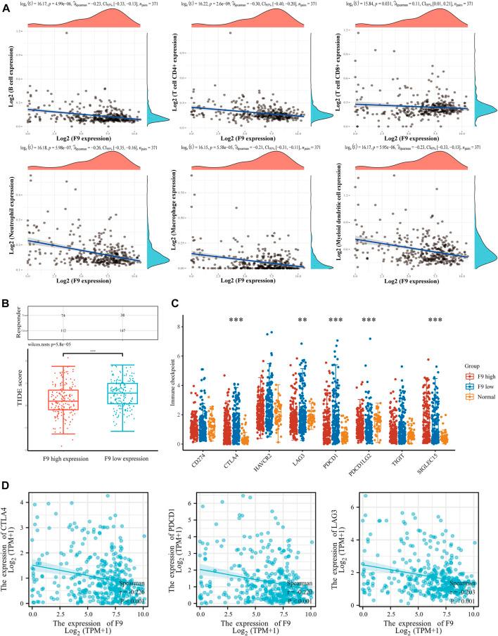
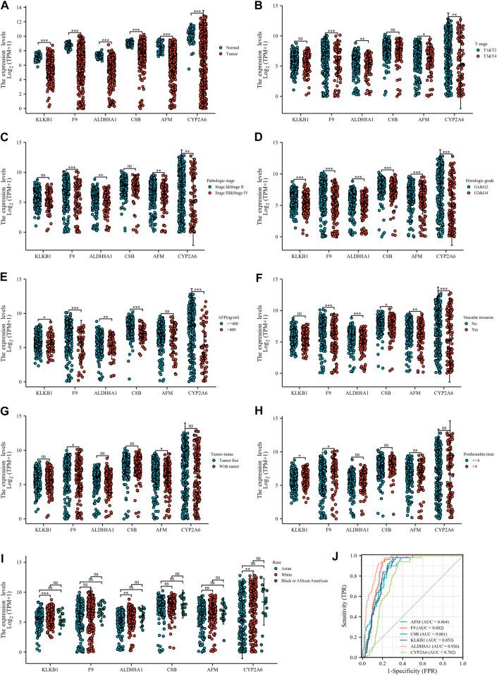
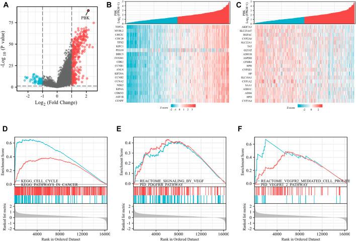
Existing targeted therapies for hepatocellular carcinoma (HCC) are resistant and have limitations. It is crucial to find new HCC-related target genes. RNA-sequencing data of HCC were gathered from The Cancer Genome Atlas and Gene Expression Omnibus datasets. Initially, differentially expressed genes between normal and tumor tissues were identified from four Gene Expression Omnibus datasets, GSE36376, GSE102079, GSE54236, and GSE45267. GO terms and KEGG pathway enrichment analyses were performed to explore the potential biological functions of differentially expressed genes. A PPI network was constructed by using the STRING database, and up-regulated and down-regulated hub genes were defined through 12 topological approaches. Subsequently, the correlation bounded by up-regulated genes and down-regulated genes in the diagnosis, prognosis, and clinicopathological features of HCC was analyzed. Beyond a shadow of doubt, the key oncogene and tumor suppressor gene were screened out, and the specific mechanism was investigated through GSEA enrichment analysis and immune correlation analysis. The role of in HCC was further verified by western blot, CCK8, transwell, and tube formation experiments. , , , , , and are good indicators of HCC diagnosis and prognosis. The low expressions of , , and indicate malignant progression and poor prognosis of HCC. was found to be closely related to , , and pathways. Experiments showed that promotes HCC cell proliferation, migration, invasion, and tube formation in HUVEC cells. was negatively correlated with the degree of immune infiltration, and low expression of suggested a poor response to immunotherapy. The role of HCC-related oncogenes and tumor-suppressor genes in diagnosis and prognosis was identified. In addition, we have found that may promote tumor proliferation through angiogenesis and may be a predictor of tumor immunotherapy response.

摘要

现有的肝细胞癌(HCC)靶向治疗具有耐药性且存在局限性。寻找新的HCC相关靶基因至关重要。从癌症基因组图谱和基因表达综合数据库中收集了HCC的RNA测序数据。首先,从四个基因表达综合数据库GSE36376、GSE102079、GSE54236和GSE45267中鉴定正常组织和肿瘤组织之间的差异表达基因。进行基因本体(GO)术语和京都基因与基因组百科全书(KEGG)通路富集分析,以探索差异表达基因的潜在生物学功能。使用STRING数据库构建蛋白质-蛋白质相互作用(PPI)网络,并通过12种拓扑方法定义上调和下调的枢纽基因。随后,分析上调基因和下调基因在HCC诊断、预后和临床病理特征中的相关性。毫无疑问,筛选出了关键癌基因和肿瘤抑制基因,并通过基因集富集分析(GSEA)和免疫相关性分析研究了其具体机制。通过蛋白质免疫印迹法、CCK8法、Transwell法和管形成实验进一步验证了其在HCC中的作用。 、 、 、 、 和 是HCC诊断和预后的良好指标。 、 和 的低表达表明HCC的恶性进展和预后不良。发现 与 、 和 通路密切相关。实验表明, 促进HCC细胞增殖、迁移、侵袭以及人脐静脉内皮细胞(HUVEC)中的管形成。 与免疫浸润程度呈负相关, 的低表达提示对免疫治疗反应不佳。确定了HCC相关癌基因和肿瘤抑制基因在诊断和预后中的作用。此外,我们发现 可能通过血管生成促进肿瘤增殖, 可能是肿瘤免疫治疗反应的预测指标。

https://cdn.ncbi.nlm.nih.gov/pmc/blobs/2592/9845404/3c0cc0024679/fgene-13-934883-g001.jpg

文献AI研究员

20分钟写一篇综述,助力文献阅读效率提升50倍。

立即体验

用中文搜PubMed

大模型驱动的PubMed中文搜索引擎

马上搜索

文档翻译

学术文献翻译模型,支持多种主流文档格式。

立即体验