Suppr超能文献

免疫相关基因特征与免疫格局相关,并能准确预测皮肤黑色素瘤患者的预后。

Immune-related gene signature associates with immune landscape and predicts prognosis accurately in patients with skin cutaneous melanoma.

作者信息

Shen Xin, Shang Lifeng, Han Junwei, Zhang Yi, Niu Wenkai, Liu Haiwang, Shi Hai

机构信息

Department of Gastrointestinal Surgery, Xi'an Daxing Hosptial, Xi'an, China.

出版信息

Front Genet. 2023 Jan 4;13:1095867. doi: 10.3389/fgene.2022.1095867. eCollection 2022.

Abstract

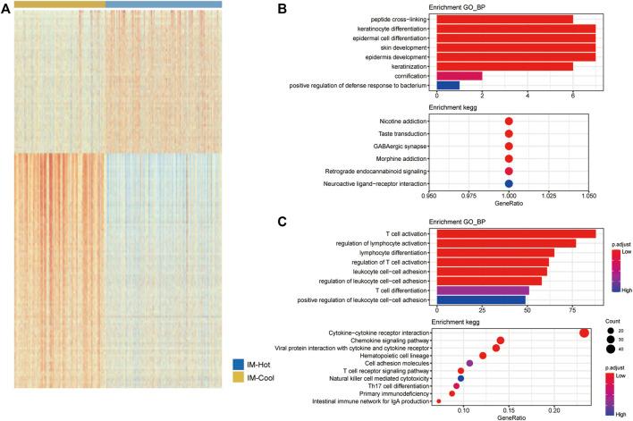
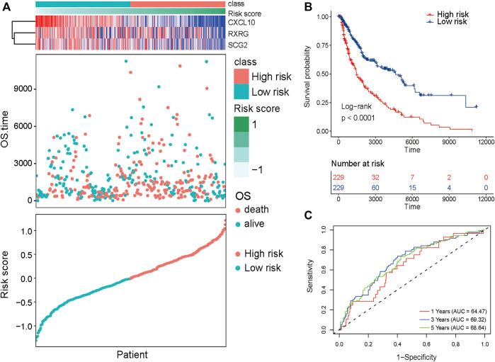
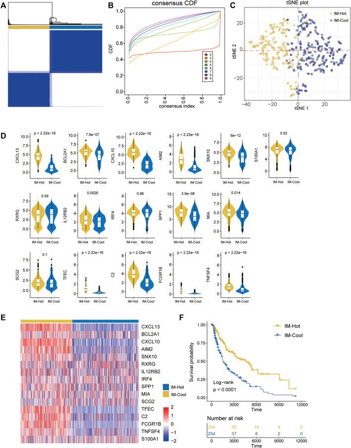
Skin cutaneous melanoma (SKCM) is the skin cancer that causes the highest number of deaths worldwide. There is growing evidence that the tumour immune microenvironment is associated with cancer prognosis, however, there is little research on the role of immune status in melanoma prognosis. In this study, data on patients with Skin cutaneous melanoma were downloaded from the GEO, TCGA, and GTEx databases. Genes associated with the immune pathway were screened from published papers and lncRNAs associated with them were identified. We performed immune microenvironment and functional enrichment analyses. The analysis was followed by applying univariate/multivariate Cox regression algorithms to finally identify three lncRNAs associated with the immune pathway for the construction of prognostic prediction models (CXCL10, RXRG, and SCG2). This stepwise downscaling method, which finally screens out prognostic factors and key genes and then uses them to build a risk model, has excellent predictive power. According to analyses of the model's reliability, it was able to differentiate the prognostic value and continued existence of Skin cutaneous melanoma patient populations more effectively. This study is an analysis of the immune pathway that leads lncRNAs in Skin cutaneous melanoma in an effort to open up new treatment avenues for Skin cutaneous melanoma.

摘要

皮肤黑色素瘤(SKCM)是全球致死人数最多的皮肤癌。越来越多的证据表明肿瘤免疫微环境与癌症预后相关,然而,关于免疫状态在黑色素瘤预后中的作用的研究却很少。在本研究中,从GEO、TCGA和GTEx数据库下载了皮肤黑色素瘤患者的数据。从已发表的论文中筛选出与免疫途径相关的基因,并鉴定与之相关的lncRNAs。我们进行了免疫微环境和功能富集分析。随后应用单变量/多变量Cox回归算法进行分析,最终鉴定出三个与免疫途径相关的lncRNAs用于构建预后预测模型(CXCL10、RXRG和SCG2)。这种逐步缩小范围的方法最终筛选出预后因素和关键基因,然后用它们构建风险模型,具有出色的预测能力。根据对模型可靠性的分析,它能够更有效地区分皮肤黑色素瘤患者群体的预后价值和持续生存情况。本研究是对皮肤黑色素瘤中导致lncRNAs的免疫途径的分析,旨在为皮肤黑色素瘤开辟新的治疗途径。

https://cdn.ncbi.nlm.nih.gov/pmc/blobs/84a3/9845246/8c86ff2df40f/fgene-13-1095867-g001.jpg

文献AI研究员

20分钟写一篇综述,助力文献阅读效率提升50倍。

立即体验

用中文搜PubMed

大模型驱动的PubMed中文搜索引擎

马上搜索

文档翻译

学术文献翻译模型,支持多种主流文档格式。

立即体验