Suppr超能文献

化学映射图谱描绘了药物在细胞中与染色质的结合情况。

Chem-map profiles drug binding to chromatin in cells.

机构信息

Yusuf Hamied Department of Chemistry, University of Cambridge, Cambridge, UK.

Cancer Research UK Cambridge Institute, University of Cambridge, Cambridge, UK.

出版信息

Nat Biotechnol. 2023 Sep;41(9):1265-1271. doi: 10.1038/s41587-022-01636-0. Epub 2023 Jan 23.

Abstract

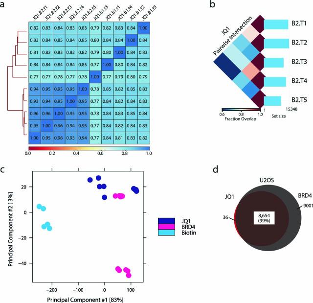
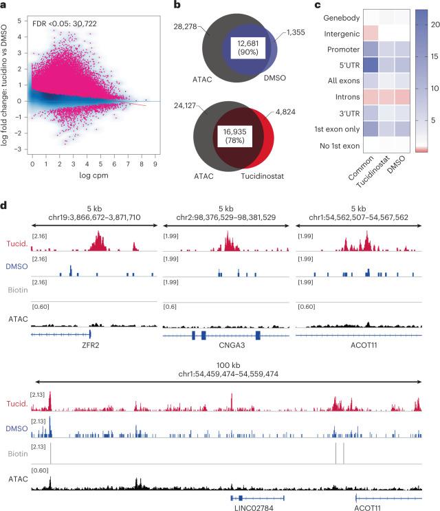
Characterizing drug-target engagement is essential to understand how small molecules influence cellular functions. Here we present Chem-map for in situ mapping of small molecules that interact with DNA or chromatin-associated proteins, utilizing small-molecule-directed transposase Tn5 tagmentation. We demonstrate Chem-map for three distinct drug-binding modalities as follows: molecules that target a chromatin protein, a DNA secondary structure or that intercalate in DNA. We map the BET bromodomain protein-binding inhibitor JQ1 and provide interaction maps for DNA G-quadruplex structure-binding molecules PDS and PhenDC3. Moreover, we determine the binding sites of the widely used anticancer drug doxorubicin in human leukemia cells; using the Chem-map of doxorubicin in cells exposed to the histone deacetylase inhibitor tucidinostat reveals the potential clinical advantages of this combination therapy. In situ mapping with Chem-map of small-molecule interactions with DNA and chromatin proteins provides insights that will enhance understanding of genome and chromatin function and therapeutic interventions.

摘要

研究小分子如何影响细胞功能,其关键在于明确药物-靶标相互作用。在此,我们提出了 Chem-map 技术,用于利用小分子导向转座酶 Tn5 标签酶切,原位分析与 DNA 或染色质相关蛋白相互作用的小分子。我们通过以下三种不同的药物结合模式来验证 Chem-map:靶向染色质蛋白、DNA 二级结构或嵌入 DNA 的小分子。我们对 BET 溴结构域蛋白结合抑制剂 JQ1 进行了图谱绘制,并提供了 DNA G-四链体结构结合分子 PDS 和 PhenDC3 的相互作用图谱。此外,我们还确定了广泛使用的抗癌药物阿霉素在人白血病细胞中的结合位点;通过 Chem-map 分析在组蛋白去乙酰化酶抑制剂 tucidinostat 处理的细胞中阿霉素的结合情况,揭示了这种联合治疗的潜在临床优势。利用 Chem-map 对小分子与 DNA 和染色质蛋白的相互作用进行原位分析,有助于深入了解基因组和染色质功能以及治疗干预。

https://cdn.ncbi.nlm.nih.gov/pmc/blobs/6915/10497411/714d89ab6a09/41587_2022_1636_Fig1_HTML.jpg

文献AI研究员

20分钟写一篇综述,助力文献阅读效率提升50倍。

立即体验

用中文搜PubMed

大模型驱动的PubMed中文搜索引擎

马上搜索

文档翻译

学术文献翻译模型,支持多种主流文档格式。

立即体验