Suppr超能文献

HPV18 阳性宫颈小细胞癌类器官培养在精准医学中的应用。

Application of organoid culture from HPV18-positive small cell carcinoma of the uterine cervix for precision medicine.

机构信息

Department of Obstetrics and Gynecology, Graduate School of Medicine, The University of Tokyo, Tokyo, Japan.

Department of Molecular Carcinogenesis, Chiba Cancer Center Research Institute, Chiba, Japan.

出版信息

Cancer Med. 2023 Apr;12(7):8476-8489. doi: 10.1002/cam4.5588. Epub 2023 Jan 23.

Abstract

BACKGROUND

Small cell carcinoma of the uterine cervix (SCCC) is a rare and highly malignant human papillomavirus (HPV)-associated cancer in which human genes related to the integration site can serve as a target for precision medicine. The aim of our study was to establish a workflow for precision medicine of HPV-associated cancer using patient-derived organoid.

METHODS

Organoid was established from the biopsy of a patient diagnosed with HPV18-positive SCCC. Therapeutic targets were identified by whole exome sequencing (WES) and RNA-seq analysis. Drug sensitivity testing was performed using organoids and organoid-derived mouse xenograft model.

RESULTS

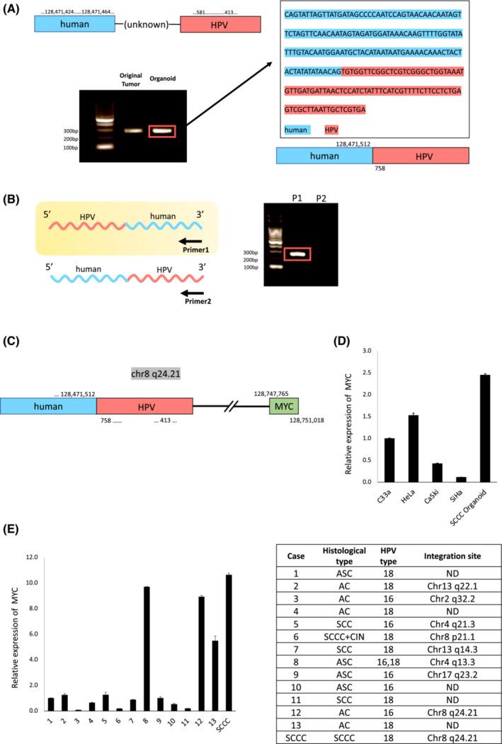
WES revealed that both the original tumor and organoid had 19 somatic variants in common, including the KRAS p.G12D pathogenic variant. Meanwhile, RNA-seq revealed that HPV18 was integrated into chromosome 8 at 8q24.21 with increased expression of the proto-oncogene MYC. Drug sensitivity testing revealed that a KRAS pathway inhibitor exerted strong anti-cancer effects on the SCCC organoid compared to a MYC inhibitor, which were also confirmed in the xenograft model.

CONCLUSION

In this study, we confirmed two strategies for identifying therapeutic targets of HPV-derived SCCC, WES for identifying pathogenic variants and RNA sequencing for identifying HPV integration sites. Organoid culture is an effective tool for unveiling the oncogenic process of rare tumors and can be a breakthrough for the development of precision medicine for patients with HPV-positive SCCC.

摘要

背景

子宫颈小细胞癌(SCCC)是一种罕见且高度恶性的人乳头瘤病毒(HPV)相关癌症,其中与整合部位相关的人类基因可以作为精准医学的靶点。我们的研究旨在建立一种使用患者来源的类器官进行 HPV 相关癌症精准医学的工作流程。

方法

从诊断为 HPV18 阳性 SCCC 的患者的活检中建立类器官。通过全外显子组测序(WES)和 RNA-seq 分析确定治疗靶点。使用类器官和类器官衍生的小鼠异种移植模型进行药物敏感性测试。

结果

WES 显示原始肿瘤和类器官共有 19 个体细胞变异,包括 KRAS p.G12D 致病性变异。同时,RNA-seq 显示 HPV18 整合到 8 号染色体 8q24.21 上,原癌基因 MYC 表达增加。药物敏感性测试显示,与 MYC 抑制剂相比,KRAS 通路抑制剂对 SCCC 类器官具有更强的抗癌作用,这在异种移植模型中也得到了证实。

结论

在这项研究中,我们证实了两种鉴定 HPV 衍生 SCCC 治疗靶点的策略,WES 用于鉴定致病变异,RNA 测序用于鉴定 HPV 整合部位。类器官培养是揭示罕见肿瘤致癌过程的有效工具,可为 HPV 阳性 SCCC 患者精准医学的发展提供突破。

https://cdn.ncbi.nlm.nih.gov/pmc/blobs/e1f1/10134306/5c18ba59c25d/CAM4-12-8476-g002.jpg

文献AI研究员

20分钟写一篇综述,助力文献阅读效率提升50倍。

立即体验

用中文搜PubMed

大模型驱动的PubMed中文搜索引擎

马上搜索

文档翻译

学术文献翻译模型,支持多种主流文档格式。

立即体验