Suppr超能文献

TORC1 磷酸化并抑制核糖体保护因子 Stm1 以激活休眠核糖体。

TORC1 phosphorylates and inhibits the ribosome preservation factor Stm1 to activate dormant ribosomes.

机构信息

Biozentrum, University of Basel, Basel, Switzerland.

出版信息

EMBO J. 2023 Mar 1;42(5):e112344. doi: 10.15252/embj.2022112344. Epub 2023 Jan 24.

Abstract

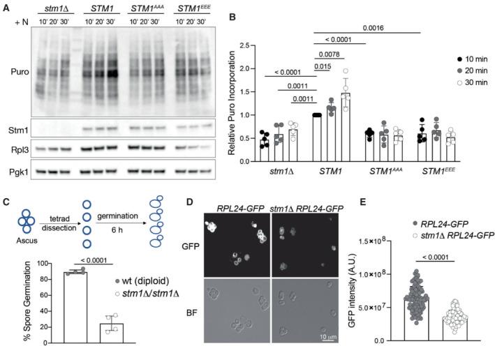
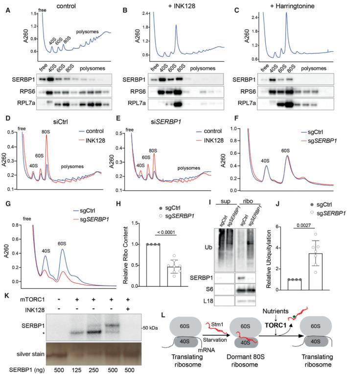
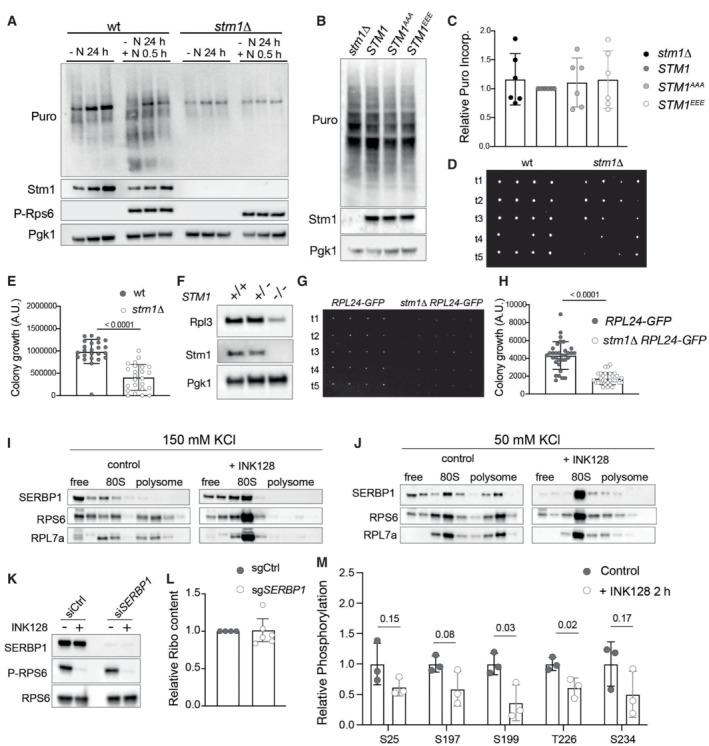
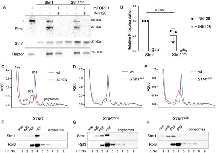
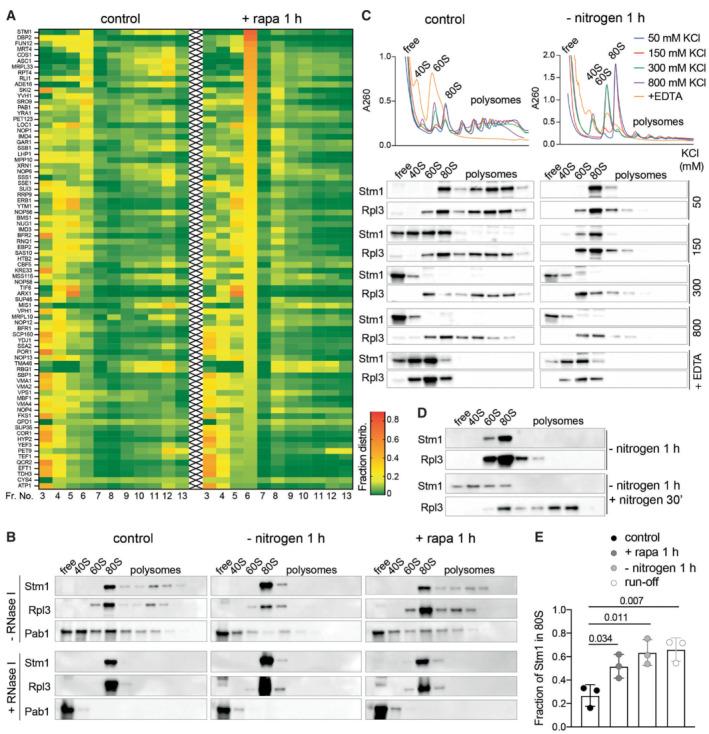
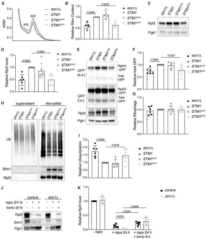
Target of rapamycin complex 1 (TORC1) promotes biogenesis and inhibits the degradation of ribosomes in response to nutrient availability. To ensure a basal supply of ribosomes, cells are known to preserve a small pool of dormant ribosomes under nutrient-limited conditions. However, the regulation of these dormant ribosomes is poorly characterized. Here, we show that upon inhibition of yeast TORC1 by rapamycin or nitrogen starvation, the ribosome preservation factor Stm1 mediates the formation of nontranslating, dormant 80S ribosomes. Furthermore, Stm1-bound 80S ribosomes are protected from proteasomal degradation. Upon nutrient replenishment, TORC1 directly phosphorylates and inhibits Stm1 to reactivate translation. Finally, we find that SERBP1, a mammalian ortholog of Stm1, is likewise required for the formation of dormant 80S ribosomes upon mTORC1 inhibition in mammalian cells. These data suggest that TORC1 regulates ribosomal dormancy in an evolutionarily conserved manner by directly targeting a ribosome preservation factor.

摘要

雷帕霉素靶蛋白复合物 1(TORC1)在响应营养物质可用性的情况下促进核糖体的生物发生并抑制其降解。为了确保核糖体的基础供应,已知细胞在营养有限的条件下会保留一小部分休眠核糖体。然而,这些休眠核糖体的调控机制还知之甚少。在这里,我们发现,当酵母 TORC1 被雷帕霉素或氮饥饿抑制时,核糖体保护因子 Stm1 介导非翻译休眠 80S 核糖体的形成。此外,Stm1 结合的 80S 核糖体免受蛋白酶体降解。当营养物质得到补充时,TORC1 直接磷酸化并抑制 Stm1 以重新激活翻译。最后,我们发现,在哺乳动物细胞中 mTORC1 抑制时,Stm1 的哺乳动物同源物 SERBP1 同样需要形成休眠的 80S 核糖体。这些数据表明,TORC1 通过直接靶向核糖体保护因子以一种进化上保守的方式调节核糖体休眠。

https://cdn.ncbi.nlm.nih.gov/pmc/blobs/655d/9975950/251060c020b9/EMBJ-42-e112344-g010.jpg

文献AI研究员

20分钟写一篇综述,助力文献阅读效率提升50倍。

立即体验

用中文搜PubMed

大模型驱动的PubMed中文搜索引擎

马上搜索

文档翻译

学术文献翻译模型,支持多种主流文档格式。

立即体验