Suppr超能文献

巨噬细胞弹性蛋白酶在血管完整性中的稳态、非经典作用。

Homeostatic, Non-Canonical Role of Macrophage Elastase in Vascular Integrity.

机构信息

Section of Cardiovascular Medicine and Cardiovascular Research Center, Yale School of Medicine, New Haven, CT (M.S., M.G., J.T., J.H., J.-J.J., G.K., J.Z., M.M.S.).

VA Connecticut Healthcare System, West Haven, CT (M.S., M.G., J.T., J.H., J.-J.J., G.K., J.Z., M.M.S.).

出版信息

Circ Res. 2023 Feb 17;132(4):432-448. doi: 10.1161/CIRCRESAHA.122.322096. Epub 2023 Jan 24.

Abstract

BACKGROUND

Matrix metalloproteinase (MMP)-12 is highly expressed in abdominal aortic aneurysms and its elastolytic function has been implicated in the pathogenesis. This concept is challenged, however, by conflicting data. Here, we sought to revisit the role of MMP-12 in abdominal aortic aneurysm.

METHODS

and / mice were infused with Ang II (angiotensin). Expression of neutrophil extracellular traps (NETs) markers and complement component 3 (C3) levels were evaluated by immunostaining in aortas of surviving animals. Plasma complement components were analyzed by immunoassay. The effects of a complement inhibitor, IgG-FH (factor H-immunoglobulin G), and macrophage-specific MMP-12 deficiency on adverse aortic remodeling and death from rupture in Ang II-infused mice were determined.

RESULTS

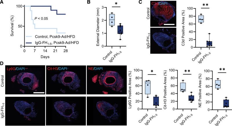
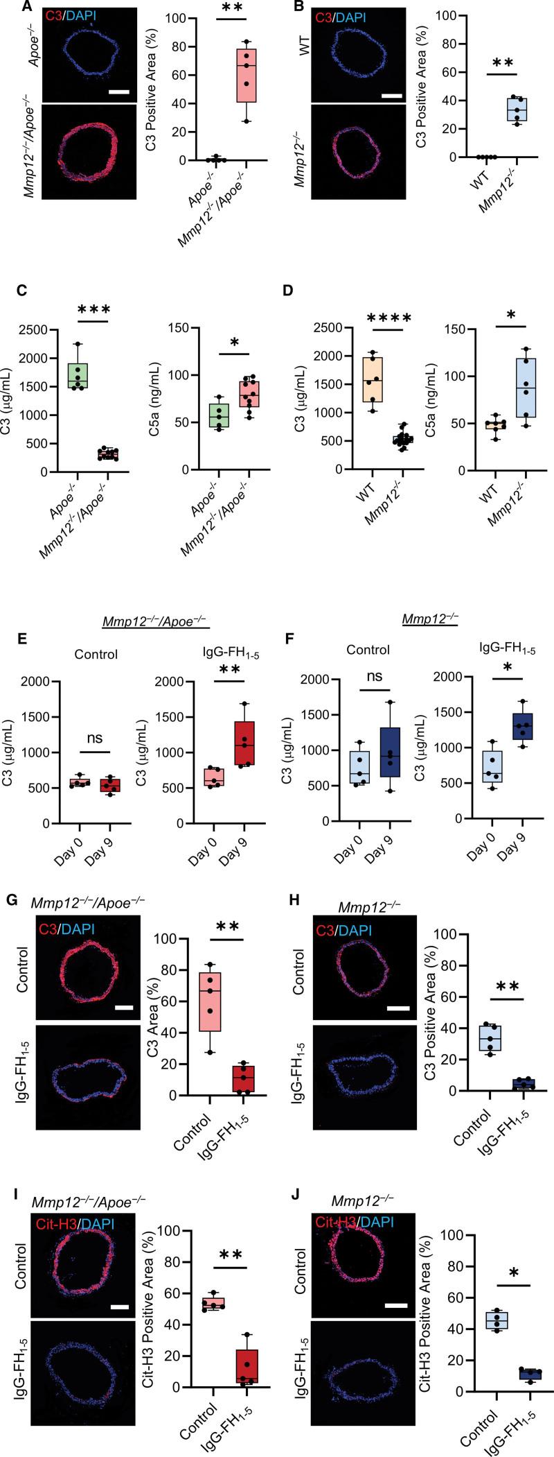
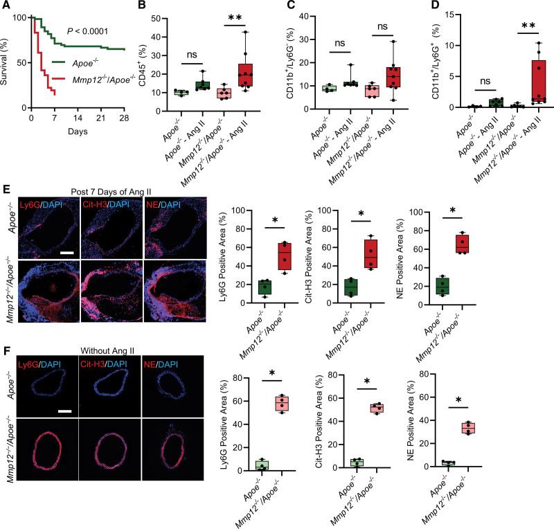
Unexpectedly, death from aortic rupture was significantly higher in / mice. This associated with more neutrophils, citrullinated histone H3 and neutrophil elastase, markers of NETs, and C3 levels in aortas. These findings were recapitulated in additional models of abdominal aortic aneurysm. MMP-12 deficiency also led to more pronounced elastic laminae degradation and reduced collagen integrity. Higher plasma C5a in mice pointed to complement overactivation. Treatment with IgG-FH decreased aortic wall NETosis and reduced adverse aortic remodeling and death from rupture in Ang II-infused mice. Finally, macrophage-specific MMP-12 deficiency recapitulated the effects of global MMP-12 deficiency on complement deposition and NETosis, as well as adverse aortic remodeling and death from rupture in Ang II-infused mice.

CONCLUSIONS

An MMP-12 deficiency/complement activation/NETosis pathway compromises aortic integrity, which predisposes to adverse vascular remodeling and abdominal aortic aneurysm rupture. Considering these new findings, the role of macrophage MMP-12 in vascular homeostasis demands re-evaluation of MMP-12 function in diverse settings.

摘要

背景

基质金属蛋白酶 12(MMP-12)在腹主动脉瘤中高度表达,其弹性蛋白酶功能与发病机制有关。然而,这一概念受到了相互矛盾的数据的挑战。在这里,我们试图重新审视 MMP-12 在腹主动脉瘤中的作用。

方法

用血管紧张素 II(angiotensin)对 和 小鼠进行输注。通过免疫染色评估存活动物主动脉中中性粒细胞胞外陷阱(NETs)标志物和补体成分 3(C3)水平的表达。通过免疫测定分析血浆补体成分。通过补充抑制剂 IgG-FH(因子 H-免疫球蛋白 G)和巨噬细胞特异性 MMP-12 缺乏来确定其对血管紧张素 II 输注小鼠不良主动脉重塑和破裂死亡的影响。

结果

出乎意料的是, 小鼠的主动脉破裂死亡明显更高。这与主动脉中更多的中性粒细胞、瓜氨酸化组蛋白 H3 和中性粒细胞弹性蛋白酶、NETs 标志物和 C3 水平相关。这些发现在其他腹主动脉瘤模型中得到了重现。MMP-12 缺乏也导致弹性层降解更明显,胶原完整性降低。 小鼠的血浆 C5a 更高,表明补体过度激活。用 IgG-FH 治疗可减少主动脉壁 NETosis,并减少血管紧张素 II 输注 小鼠的不良主动脉重塑和破裂死亡。最后,巨噬细胞特异性 MMP-12 缺乏重现了全身 MMP-12 缺乏对补体沉积和 NETosis 以及血管紧张素 II 输注小鼠不良主动脉重塑和破裂死亡的影响。

结论

MMP-12 缺乏/补体激活/NETosis 途径会损害主动脉的完整性,从而导致不良的血管重塑和腹主动脉瘤破裂。考虑到这些新发现,巨噬细胞 MMP-12 在血管稳态中的作用需要重新评估 MMP-12 在不同环境中的功能。

https://cdn.ncbi.nlm.nih.gov/pmc/blobs/c7e8/9930896/4aacfe14ce01/res-132-432-g001.jpg

文献AI研究员

20分钟写一篇综述,助力文献阅读效率提升50倍。

立即体验

用中文搜PubMed

大模型驱动的PubMed中文搜索引擎

马上搜索

文档翻译

学术文献翻译模型,支持多种主流文档格式。

立即体验