Suppr超能文献

基于人 VH 的嵌合抗原受体 T 细胞靶向磷脂酰聚糖 3 消除 HCC 临床前模型中的肿瘤。

Human VH-based chimeric antigen receptor T cells targeting glypican 3 eliminate tumors in preclinical models of HCC.

机构信息

Antibody Therapy Section, Laboratory of Molecular Biology, Center for Cancer Research, National Cancer Institute, Bethesda, Maryland, USA.

Mayo Clinic Graduate School of Biomedical Sciences, Rochester, Minnesota, USA.

出版信息

Hepatol Commun. 2023 Jan 18;7(2):e0022. doi: 10.1097/HC9.0000000000000022. eCollection 2023 Feb 1.

Abstract

BACKGROUND AND AIMS

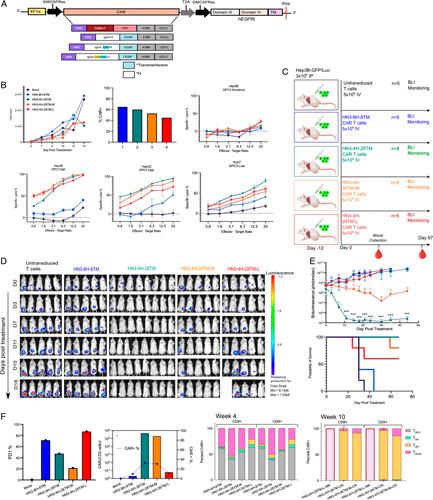
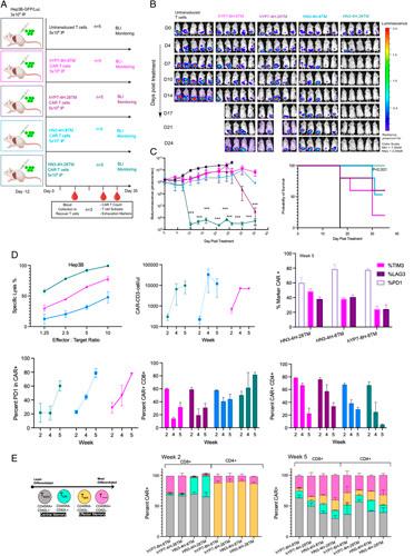
Efficacy of chimeric antigen receptor (CAR) T cells for treating solid tumors, including HCC, remains a challenge. Nanobodies are emerging building blocks of CAR T cells due to their small size and high expression. Membrane proximal sites have been shown as attractive epitopes of CAR T cells. However, current CAR formats are not tailored toward nanobodies or targeting membrane distal epitopes.

APPROACH AND RESULTS

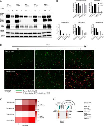
Using hYP7 Fv (membrane proximal) and HN3 VH nanobody (membrane distal) as GPC3 targeting elements, we sought to determine how hinges and transmembrane portions of varying structures and sizes affect CAR T-cell function. We generated multiple permutations of CAR T cells containing CD8, CD28, IgG4, and Fc domains. We show that engineered HN3 CAR T cells can be improved by 2 independent, synergistic changes in the hinge and transmembrane domains. The T cells expressing the HN3 CAR which contains the hinge region of IgG4 and the CD28 transmembrane domain (HN3-IgG4H-CD28TM) exhibited high cytotoxic activity and caused complete HCC tumor eradication in immunodeficient mice. HN3-IgG4H-CD28TM CAR T cells were enriched for cytotoxic-memory CD8+ T cells and NFAT signals, and reduced β catenin levels in HCC cells.

CONCLUSION

Our findings indicate that altering the hinge and transmembrane domains of a nanobody-based CAR targeting a distal GPC3 epitope, in contrast to a membrane proximal epitope, lead to robust T-cell signaling and induce swift and durable eradication of HCC tumors.

摘要

背景与目的

嵌合抗原受体(CAR)T 细胞治疗实体瘤,包括 HCC,其疗效仍然是一个挑战。由于纳米抗体体积小、表达量高,因此它们正成为 CAR T 细胞的新兴构建模块。膜近端部位已被证明是 CAR T 细胞的有吸引力的表位。然而,目前的 CAR 格式并非针对纳米抗体或靶向膜远端表位而设计。

方法和结果

使用 hYP7 Fv(膜近端)和 HN3 VH 纳米抗体(膜远端)作为 GPC3 靶向元件,我们试图确定不同结构和大小的铰链和跨膜部分如何影响 CAR T 细胞功能。我们生成了包含 CD8、CD28、IgG4 和 Fc 结构域的多种 CAR T 细胞的排列组合。我们表明,通过铰链和跨膜结构域的 2 个独立协同变化,可以改进工程化 HN3 CAR T 细胞。表达含有 IgG4 铰链区和 CD28 跨膜域的 HN3 CAR 的 T 细胞(HN3-IgG4H-CD28TM)表现出高细胞毒性活性,并在免疫缺陷小鼠中导致 HCC 肿瘤完全消除。HN3-IgG4H-CD28TM CAR T 细胞富含细胞毒性记忆 CD8+T 细胞和 NFAT 信号,并降低 HCC 细胞中的β连环蛋白水平。

结论

我们的研究结果表明,与膜近端表位相比,改变靶向远端 GPC3 表位的基于纳米抗体的 CAR 的铰链和跨膜结构域可导致强大的 T 细胞信号传导,并迅速且持久地消除 HCC 肿瘤。

https://cdn.ncbi.nlm.nih.gov/pmc/blobs/56f4/9851680/47fa55f369c2/hc9-7-e0022-g001.jpg

文献AI研究员

20分钟写一篇综述,助力文献阅读效率提升50倍。

立即体验

用中文搜PubMed

大模型驱动的PubMed中文搜索引擎

马上搜索

文档翻译

学术文献翻译模型,支持多种主流文档格式。

立即体验