Suppr超能文献

谷胱甘肽代谢重编程可保护肾小管细胞免受顺铂诱导的细胞凋亡和铁死亡。

Glutathione metabolism rewiring protects renal tubule cells against cisplatin-induced apoptosis and ferroptosis.

机构信息

Department of Urology, Children's Hospital of Soochow University, Suzhou, People's Republic of China.

Department of Thoracic Surgery, Suzhou Kowloon Hospital, Shanghai Jiao Tong University School of Medicine, Suzhou, People's Republic of China.

出版信息

Redox Rep. 2023 Dec;28(1):2152607. doi: 10.1080/13510002.2022.2152607.

Abstract

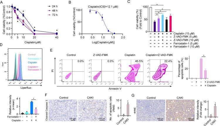
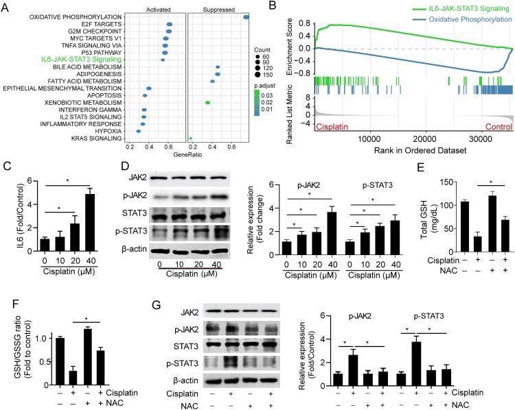
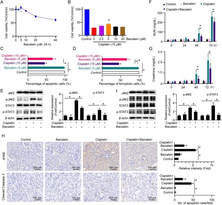
Renal proximal tubular cells are highly vulnerable to different types of assaults during filtration and reabsorption, leading to acute renal dysfunction and eventual chronic kidney diseases (CKD). The chemotherapeutic drug cisplatin elicits cytotoxicity causing renal tubular cell death, but its executing mechanisms of action are versatile and elusive. Here, we show that cisplatin induces renal tubular cell apoptosis and ferroptosis by disrupting glutathione (GSH) metabolism. Upon cisplatin treatment, GSH metabolism is impaired leading to GSH depletion as well as the execution of mitochondria-mediated apoptosis and lipid oxidation-related ferroptosis through activating IL6/JAK/STAT3 signaling. Inhibition of JAK/STAT3 signaling reversed cell apoptosis and ferroptosis in response to cisplatin induction. Using a cisplatin-induced acute kidney injury (CAKI) mouse model, we found that inhibition of JAK/STAT3 significantly mitigates cisplatin nephrotoxicity with a reduced level of serum BUN and creatinine as well as proximal tubular distortion. In addition, the GSH booster baicalein also reclaims cisplatin-induced renal tubular cell apoptosis and ferroptosis as well as the nephrotoxicity. In conclusion, cisplatin disrupts glutathione metabolism, leading to renal tubular cell apoptosis and ferroptosis. Rewiring glutathione metabolism represents a promising strategy for combating cisplatin nephrotoxicity.

摘要

肾近端小管细胞在过滤和重吸收过程中极易受到各种类型的攻击,导致急性肾功能障碍和最终的慢性肾脏病(CKD)。化疗药物顺铂引起细胞毒性,导致肾小管细胞死亡,但它的作用机制多样且难以捉摸。在这里,我们表明顺铂通过破坏谷胱甘肽(GSH)代谢诱导肾小管细胞凋亡和铁死亡。顺铂处理后,GSH 代谢受损,导致 GSH 耗竭,以及通过激活 IL6/JAK/STAT3 信号转导,执行线粒体介导的细胞凋亡和脂质氧化相关的铁死亡。抑制 JAK/STAT3 信号转导可逆转顺铂诱导的细胞凋亡和铁死亡。使用顺铂诱导的急性肾损伤(CAKI)小鼠模型,我们发现抑制 JAK/STAT3 可显著减轻顺铂的肾毒性,降低血清 BUN 和肌酐水平以及近端肾小管变形。此外,GSH 增强剂黄芩素也可恢复顺铂诱导的肾小管细胞凋亡和铁死亡以及肾毒性。总之,顺铂破坏谷胱甘肽代谢,导致肾小管细胞凋亡和铁死亡。重编程谷胱甘肽代谢代表了一种有前途的对抗顺铂肾毒性的策略。

https://cdn.ncbi.nlm.nih.gov/pmc/blobs/30bf/9879199/4cea3135a4f4/YRER_A_2152607_F0001_OC.jpg

文献AI研究员

20分钟写一篇综述,助力文献阅读效率提升50倍。

立即体验

用中文搜PubMed

大模型驱动的PubMed中文搜索引擎

马上搜索

文档翻译

学术文献翻译模型,支持多种主流文档格式。

立即体验