Suppr超能文献

Tgαq*44 小鼠慢性心力衰竭中的加速老化和冠状动脉微血管功能障碍。

Accelerated ageing and coronary microvascular dysfunction in chronic heart failure in Tgαq*44 mice.

机构信息

Jagiellonian Centre for Experimental Therapeutics (JCET), Jagiellonian University, Krakow, Poland.

Centre for Medical Genomics OMICRON, Jagiellonian University Medical College, Krakow, Poland.

出版信息

Geroscience. 2023 Jun;45(3):1619-1648. doi: 10.1007/s11357-022-00716-y. Epub 2023 Jan 24.

Abstract

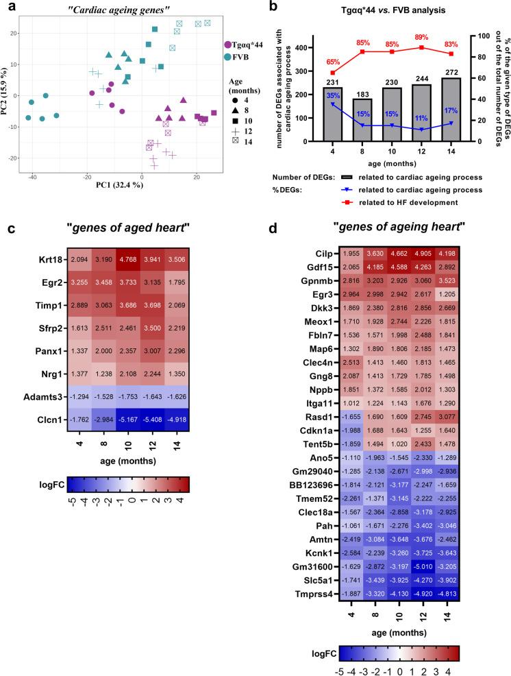
Age represents a major risk factor in heart failure (HF). However, the mechanisms linking ageing and HF are not clear. We aimed to identify the functional, morphological and transcriptomic changes that could be attributed to cardiac ageing in a model of slowly progressing HF in Tgαq44 mice in reference to the cardiac ageing process in FVB mice. In FVB mice, ageing resulted in the impairment of diastolic cardiac function and in basal coronary flow (CF), perivascular and interstitial fibrosis without changes in the cardiac activity of angiotensin-converting enzyme (ACE) or aldosterone plasma concentration. In Tgαq44 mice, HF progression was featured by the impairment of systolic and diastolic cardiac function and in basal CF that was associated with a distinct rearrangement of the capillary architecture, pronounced perivascular and interstitial fibrosis, progressive activation of cardiac ACE and systemic angiotensin-aldosterone-dependent pathways. Interestingly, cardiac ageing genes and processes were represented in Tgαq44 mice not only in late but also in early phases of HF, as evidenced by cardiac transcriptome analysis. Thirty-four genes and 8 biological processes, identified as being ageing related, occurred early and persisted along HF progression in Tgαq44 mice and were mostly associated with extracellular matrix remodelling and fibrosis compatible with perivascular fibrosis resulting in coronary microvascular dysfunction (CMD) in Tgαq44 mice. In conclusion, accelerated and persistent cardiac ageing contributes to the pathophysiology of chronic HF in Tgαq44 mice. In particular, prominent perivascular fibrosis of microcirculation resulting in CMD represents an accelerated cardiac ageing phenotype that requires targeted treatment in chronic HF.

摘要

年龄是心力衰竭(HF)的一个主要危险因素。然而,将衰老与 HF 联系起来的机制尚不清楚。我们的目的是在 Tgαq44 小鼠的缓慢进展性 HF 模型中,确定与 FVB 小鼠心脏衰老过程相关的功能、形态和转录组变化,这些变化可归因于心脏衰老。在 FVB 小鼠中,衰老导致舒张期心脏功能和基础冠状动脉流量(CF)受损,血管周围和间质纤维化,但血管紧张素转换酶(ACE)的心脏活性或醛固酮血浆浓度没有变化。在 Tgαq44 小鼠中,HF 进展的特征是收缩和舒张期心脏功能以及基础 CF 受损,这与毛细血管结构的明显重新排列、明显的血管周围和间质纤维化、心脏 ACE 的逐渐激活以及系统性血管紧张素-醛固酮依赖性途径有关。有趣的是,心脏衰老基因和过程不仅在 Tgαq44 小鼠的 HF 晚期,而且在 HF 的早期阶段也有表现,这可以通过心脏转录组分析得到证明。在 Tgαq44 小鼠中,确定为与衰老相关的 34 个基因和 8 个生物学过程在 HF 早期出现并随着 HF 的进展而持续存在,并且这些基因和过程主要与细胞外基质重塑和纤维化有关,与血管周围纤维化一致,导致 Tgαq44 小鼠的冠状动脉微血管功能障碍(CMD)。总之,加速和持续的心脏衰老导致 Tgαq44 小鼠慢性 HF 的病理生理学。特别是,导致 CMD 的微血管周围血管纤维化突出表现为加速的心脏衰老表型,这在慢性 HF 中需要靶向治疗。

https://cdn.ncbi.nlm.nih.gov/pmc/blobs/c44f/10400753/782208370f72/11357_2022_716_Fig1_HTML.jpg

文献AI研究员

20分钟写一篇综述,助力文献阅读效率提升50倍。

立即体验

用中文搜PubMed

大模型驱动的PubMed中文搜索引擎

马上搜索

文档翻译

学术文献翻译模型,支持多种主流文档格式。

立即体验