Suppr超能文献

多胺代谢影响 HIV 感染者口腔黏膜 T 细胞功能障碍。

Polyamine metabolism impacts T cell dysfunction in the oral mucosa of people living with HIV.

机构信息

Department of Biological Sciences, School of Dental Medicine, Case Western Reserve University, Cleveland, OH, 44106, USA.

Faculty of Biomedical Sciences, Sri Ramachandra Institute of Higher Education and Research, Chennai, India.

出版信息

Nat Commun. 2023 Jan 25;14(1):399. doi: 10.1038/s41467-023-36163-2.

Abstract

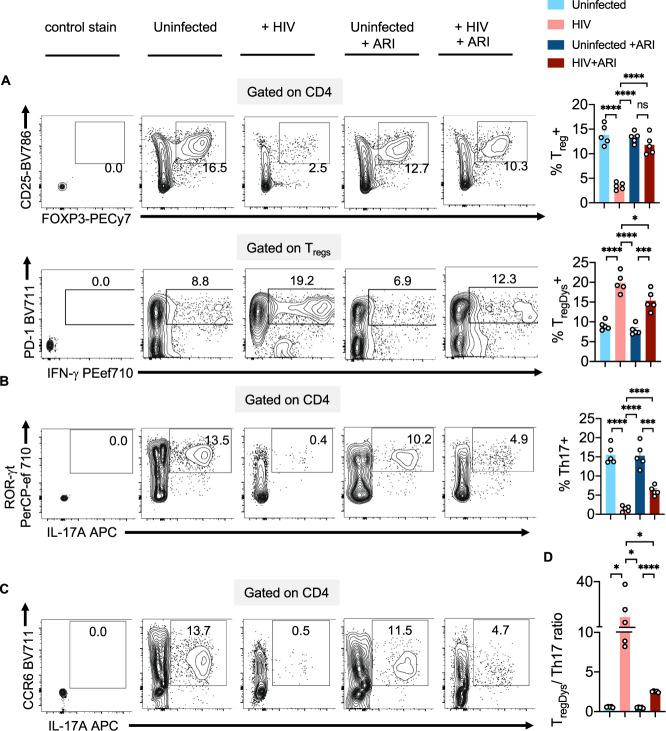
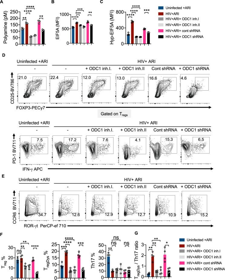
Metabolic changes in immune cells contribute to both physiological and pathophysiological outcomes of immune reactions. Here, by comparing protein expression, transcriptome, and salivary metabolome profiles of uninfected and HIV+ individuals, we found perturbations of polyamine metabolism in the oral mucosa of HIV+ patients. Mechanistic studies using an in vitro human tonsil organoid infection model revealed that HIV infection of T cells also resulted in increased polyamine synthesis, which was dependent on the activities of caspase-1, IL-1β, and ornithine decarboxylase-1. HIV-1 also led to a heightened expression of polyamine synthesis intermediates including ornithine decarboxylase-1 as well as an elevated dysfunctional regulatory T cell (T)/T helper 17 (Th17) cell ratios. Blockade of caspase-1 and polyamine synthesis intermediates reversed the T phenotype showing the direct role of polyamine pathway in altering T cell functions during HIV-1 infection. Lastly, oral mucosal T/Th17 ratios and CD4 hyperactivation positively correlated with salivary putrescine levels, which were found to be elevated in the saliva of HIV+ patients. Thus, by revealing the role of aberrantly increased polyamine synthesis during HIV infection, our study unveils a mechanism by which chronic viral infections could drive distinct T cell effector programs and T dysfunction.

摘要

免疫细胞的代谢变化既有助于免疫反应的生理结果,也有助于其病理生理结果。在这里,我们通过比较未感染和 HIV+个体的免疫细胞的蛋白质表达、转录组和唾液代谢组谱,发现 HIV+患者口腔黏膜中多胺代谢发生了紊乱。使用体外人扁桃体类器官感染模型的机制研究表明,T 细胞感染 HIV 也会导致多胺合成增加,这依赖于半胱天冬酶-1、IL-1β 和鸟氨酸脱羧酶-1 的活性。HIV-1 还导致多胺合成中间产物包括鸟氨酸脱羧酶-1的表达升高,以及功能失调的调节性 T 细胞(T)/辅助性 T 细胞 17(Th17)细胞比值升高。阻断半胱天冬酶-1 和多胺合成中间产物可逆转 T 表型,表明多胺途径在 HIV-1 感染期间改变 T 细胞功能方面具有直接作用。最后,口腔黏膜 T/Th17 比值和 CD4 过度激活与唾液腐胺水平呈正相关,而 HIV+患者的唾液中发现腐胺水平升高。因此,通过揭示 HIV 感染期间异常增加的多胺合成的作用,我们的研究揭示了慢性病毒感染如何驱动不同的 T 细胞效应程序和 T 细胞功能障碍的机制。

https://cdn.ncbi.nlm.nih.gov/pmc/blobs/c809/9873639/8e10a9f4dbbf/41467_2023_36163_Fig1_HTML.jpg

文献AI研究员

20分钟写一篇综述,助力文献阅读效率提升50倍。

立即体验

用中文搜PubMed

大模型驱动的PubMed中文搜索引擎

马上搜索

文档翻译

学术文献翻译模型,支持多种主流文档格式。

立即体验