Suppr超能文献

磁场和氧化铁纳米颗粒通过 p38 MAPK 通路转染 miR-21 促进骨生成和血管生成从而促进脊柱融合。

Magnetofection of miR-21 promoted by electromagnetic field and iron oxide nanoparticles via the p38 MAPK pathway contributes to osteogenesis and angiogenesis for intervertebral fusion.

机构信息

Department of Orthopedics, Tongji Hospital, Tongji Medical College, Huazhong University of Science and Technology, Wuhan, 430030, China.

Third Hospital of Shanxi Medical University, Shanxi Bethune Hospital, Shanxi Academy of Medical Sciences, Tongji Shanxi Hospital, Taiyuan, 030032, China.

出版信息

J Nanobiotechnology. 2023 Jan 25;21(1):27. doi: 10.1186/s12951-023-01789-3.

Abstract

BACKGROUND

Magnetofection-mediated gene delivery shows great therapeutic potential through the regulation of the direction and degree of differentiation. Lumbar degenerative disc disease (DDD) is a serious global orthopaedic problem. However, even though intervertebral fusion is the gold standard for the treatment of DDD, its therapeutic effect is unsatisfactory. Here, we described a novel magnetofection system for delivering therapeutic miRNAs to promote osteogenesis and angiogenesis in patients with lumbar DDD.

RESULTS

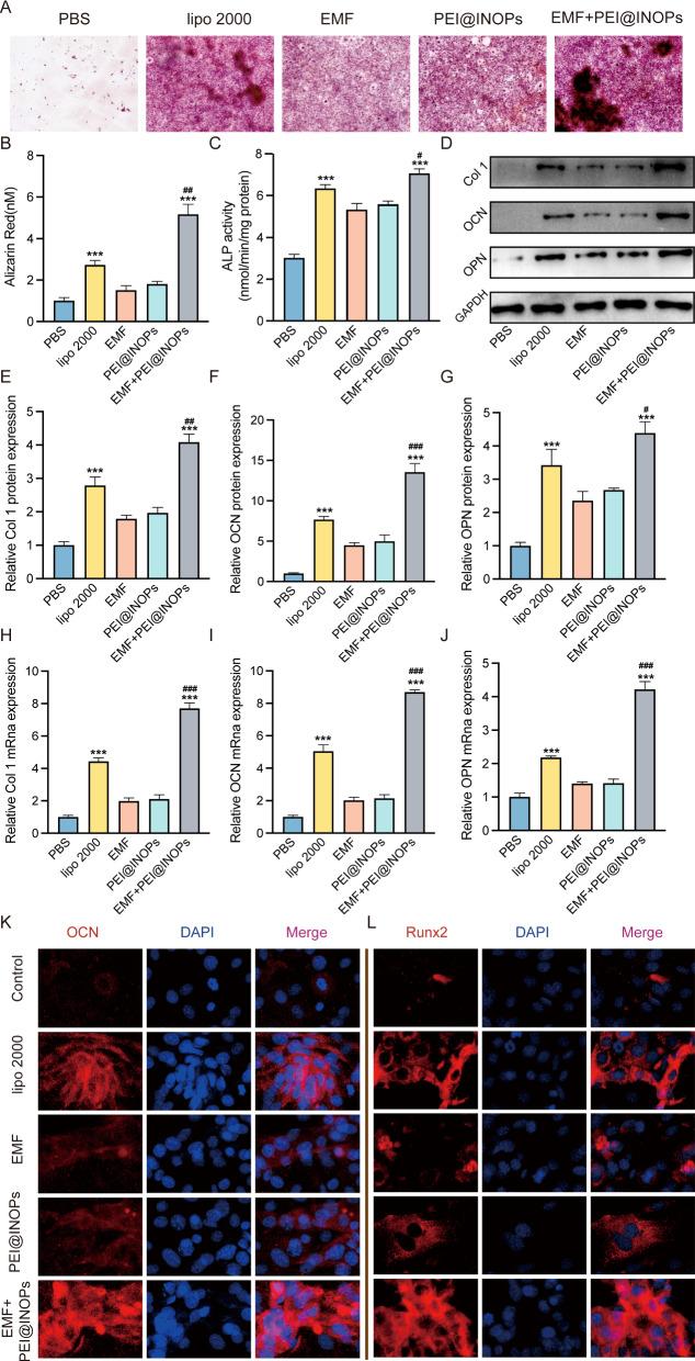
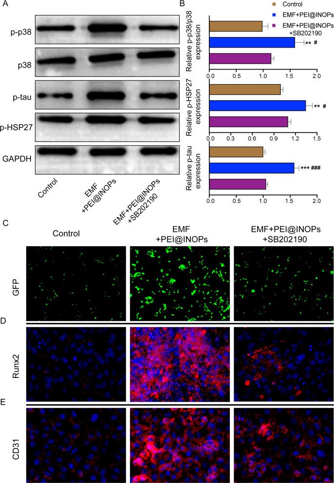
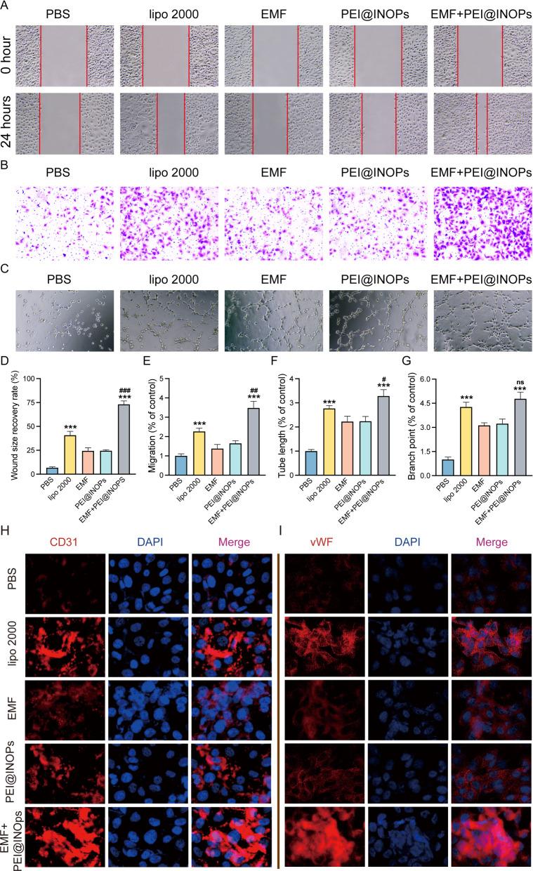
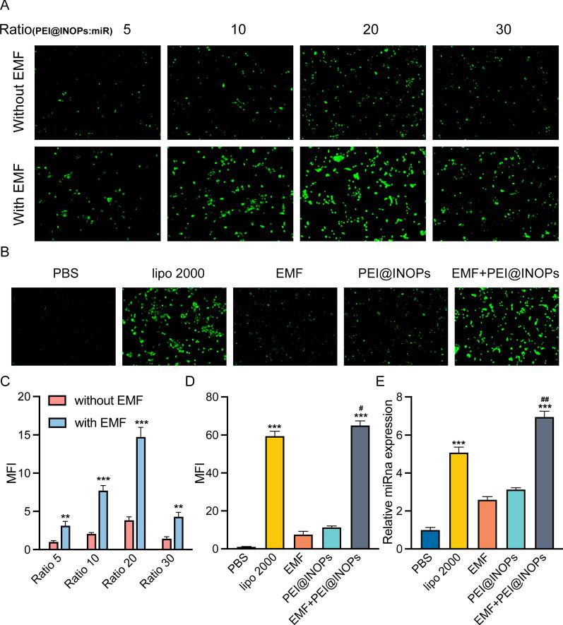
Co-stimulation with electromagnetic field (EMF) and iron oxide nanoparticles (IONPs) enhanced magnetofection efficiency significantly. Moreover, in vitro, magnetofection of miR-21 into bone marrow mesenchymal stem cells (BMSCs) and human umbilical endothelial cells (HUVECs) influenced their cellular behaviour and promoted osteogenesis and angiogenesis. Then, gene-edited seed cells were planted onto polycaprolactone (PCL) and hydroxyapatite (HA) scaffolds (PCL/HA scaffolds) and evolved into the ideal tissue-engineered bone to promote intervertebral fusion. Finally, our results showed that EMF and polyethyleneimine (PEI)@IONPs were enhancing transfection efficiency by activating the p38 MAPK pathway.

CONCLUSION

Our findings illustrate that a magnetofection system for delivering miR-21 into BMSCs and HUVECs promoted osteogenesis and angiogenesis in vitro and in vivo and that magnetofection transfection efficiency improved significantly under the co-stimulation of EMF and IONPs. Moreover, it relied on the activation of p38 MAPK pathway. This magnetofection system could be a promising therapeutic approach for various orthopaedic diseases.

摘要

背景

磁转染介导的基因传递通过调节分化的方向和程度显示出巨大的治疗潜力。腰椎退行性椎间盘疾病(DDD)是一个严重的全球骨科问题。然而,尽管椎间融合术是治疗 DDD 的金标准,但治疗效果并不理想。在这里,我们描述了一种新的磁转染系统,用于递送治疗性 microRNA,以促进腰椎 DDD 患者的成骨和血管生成。

结果

电磁场(EMF)和氧化铁纳米粒子(IONP)的共刺激显著提高了磁转染效率。此外,在体外,将 miR-21 转染到骨髓间充质干细胞(BMSC)和人脐静脉内皮细胞(HUVEC)中,影响其细胞行为,并促进成骨和血管生成。然后,基因编辑的种子细胞种植到聚己内酯(PCL)和羟基磷灰石(HA)支架(PCL/HA 支架)上,并演变成理想的组织工程骨,以促进椎骨融合。最后,我们的结果表明,EMF 和聚乙烯亚胺(PEI)@IONP 通过激活 p38 MAPK 通路增强转染效率。

结论

我们的研究结果表明,将 miR-21 递送到 BMSC 和 HUVEC 中的磁转染系统在体外和体内均促进了成骨和血管生成,并且在 EMF 和 IONP 的共刺激下,磁转染的转染效率显著提高。此外,它依赖于 p38 MAPK 通路的激活。这种磁转染系统可能是治疗各种骨科疾病的有前途的治疗方法。

https://cdn.ncbi.nlm.nih.gov/pmc/blobs/b494/9875474/41d4549b3ec7/12951_2023_1789_Fig1_HTML.jpg

文献AI研究员

20分钟写一篇综述,助力文献阅读效率提升50倍。

立即体验

用中文搜PubMed

大模型驱动的PubMed中文搜索引擎

马上搜索

文档翻译

学术文献翻译模型,支持多种主流文档格式。

立即体验