Suppr超能文献

探讨 SPA 干扰骨髓间充质干细胞成骨分化的分子机制。

Investigation on the molecular mechanism of SPA interference with osteogenic differentiation of bone marrow mesenchymal stem cells.

机构信息

Department of Orthopaedic and Trauma, The Affiliated Hospital of Yunnan University, Kunming, China.

Department of Orthopaedic and Trauma, The Second People's Hospital of Yunnan Province, Kunming, China.

出版信息

Sci Rep. 2024 Jul 6;14(1):15600. doi: 10.1038/s41598-024-66502-2.

Abstract

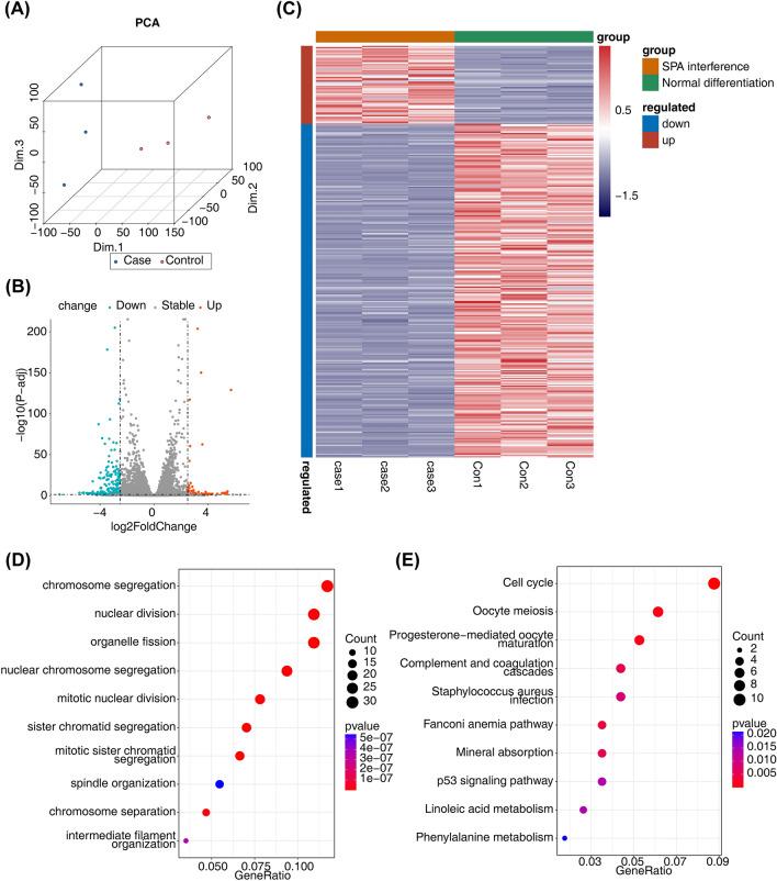
Binding of Staphylococcus aureus protein A (SPA) to osteoblasts induces apoptosis and inhibits bone formation. Bone marrow-derived mesenchymal stem cells (BMSCs) have the ability to differentiate into bone, fat and cartilage. Therefore, it was important to analyze the molecular mechanism of SPA on osteogenic differentiation. We introduced transcript sequence data to screen out differentially expressed genes (DEGs) related to SPA-interfered BMSC. Protein-protein interaction (PPI) network of DEGs was established to screen biomarkers associated with SPA-interfered BMSC. Receiver operating characteristic (ROC) curve was plotted to evaluate the ability of biomarkers to discriminate between two groups of samples. Finally, we performed GSEA and regulatory analysis based on biomarkers. We identified 321 DEGs. Subsequently, 6 biomarkers (Cenpf, Kntc1, Nek2, Asf1b, Troap and Kif14) were identified by hubba algorithm in PPI. ROC analysis showed that six biomarkers could clearly discriminate between normal differentiated and SPA-interfered BMSC. Moreover, we found that these biomarkers were mainly enriched in the pyrimidine metabolism pathway. We also constructed '71 circRNAs-14 miRNAs-5 mRNAs' and '10 lncRNAs-5 miRNAs-2 mRNAs' networks. Kntc1 and Asf1b genes were associated with rno-miR-3571. Nek2 and Asf1b genes were associated with rno-miR-497-5p. Finally, we found significantly lower expression of six biomarkers in the SPA-interfered group compared to the normal group by RT-qPCR. Overall, we obtained 6 biomarkers (Cenpf, Kntc1, Nek2, Asf1b, Troap, and Kif14) related to SPA-interfered BMSC, which provided a theoretical basis to explore the key factors of SPA affecting osteogenic differentiation.

摘要

金黄色葡萄球菌蛋白 A(SPA)与成骨细胞结合诱导细胞凋亡并抑制骨形成。骨髓间充质干细胞(BMSCs)具有分化为骨、脂肪和软骨的能力。因此,分析 SPA 对成骨分化的分子机制非常重要。我们引入转录组序列数据筛选与 SPA 干扰的 BMSC 相关的差异表达基因(DEGs)。建立 DEGs 的蛋白质-蛋白质相互作用(PPI)网络,筛选与 SPA 干扰的 BMSC 相关的生物标志物。绘制受试者工作特征(ROC)曲线评估生物标志物区分两组样本的能力。最后,我们基于生物标志物进行 GSEA 和调控分析。我们确定了 321 个 DEGs。随后,通过 hubba 算法在 PPI 中确定了 6 个生物标志物(Cenpf、Kntc1、Nek2、Asf1b、Troap 和 Kif14)。ROC 分析表明,这 6 个生物标志物可以清楚地区分正常分化和 SPA 干扰的 BMSC。此外,我们发现这些生物标志物主要富集在嘧啶代谢途径中。我们还构建了 '71 个 circRNAs-14 个 miRNAs-5 个 mRNAs' 和 '10 个 lncRNAs-5 个 miRNAs-2 个 mRNAs' 网络。Kntc1 和 Asf1b 基因与 rno-miR-3571 相关。Nek2 和 Asf1b 基因与 rno-miR-497-5p 相关。最后,我们通过 RT-qPCR 发现 SPA 干扰组中这 6 个生物标志物的表达明显低于正常组。总的来说,我们获得了 6 个与 SPA 干扰的 BMSC 相关的生物标志物(Cenpf、Kntc1、Nek2、Asf1b、Troap 和 Kif14),为探索 SPA 影响成骨分化的关键因素提供了理论依据。

https://cdn.ncbi.nlm.nih.gov/pmc/blobs/2187/11227578/949bab581d87/41598_2024_66502_Fig1_HTML.jpg

文献AI研究员

20分钟写一篇综述,助力文献阅读效率提升50倍。

立即体验

用中文搜PubMed

大模型驱动的PubMed中文搜索引擎

马上搜索

文档翻译

学术文献翻译模型,支持多种主流文档格式。

立即体验