Suppr超能文献

环状 RNA hsa_circ_0070659 通过 microRNA-377(miR-377)/ Ras 相关结合蛋白 3C(RAB3C)通路预测非小细胞肺癌(NSCLC)的不良预后并促进其进展。

CircRNA hsa_circ_0070659 predicts poor prognosis and promotes non-small cell lung cancer (NSCLC) progression via microRNA-377 (miR-377) / Ras-Associated Binding Protein 3C (RAB3C) pathway.

机构信息

Thoracic Surgery, Cangzhou Central Hospital, Cangzhou, Hebei, China.

CT Diagnosis Department, Cangzhou Central Hospital, Cangzhou, Hebei, China.

出版信息

Bioengineered. 2022 Jun;13(6):14578-14594. doi: 10.1080/21655979.2022.2091572.

Abstract

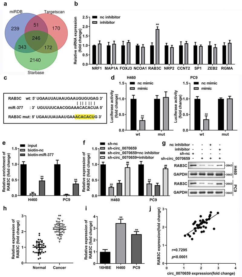
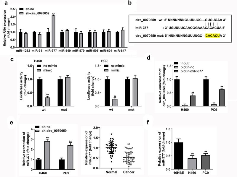
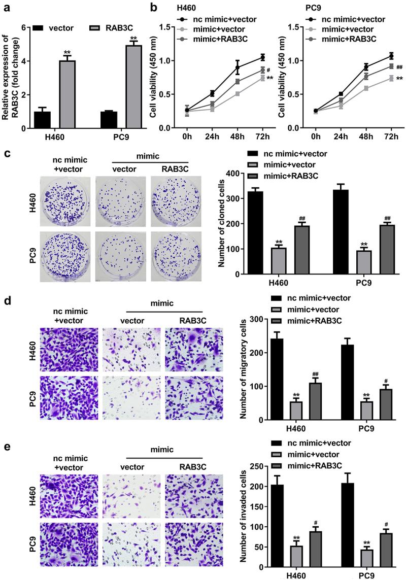
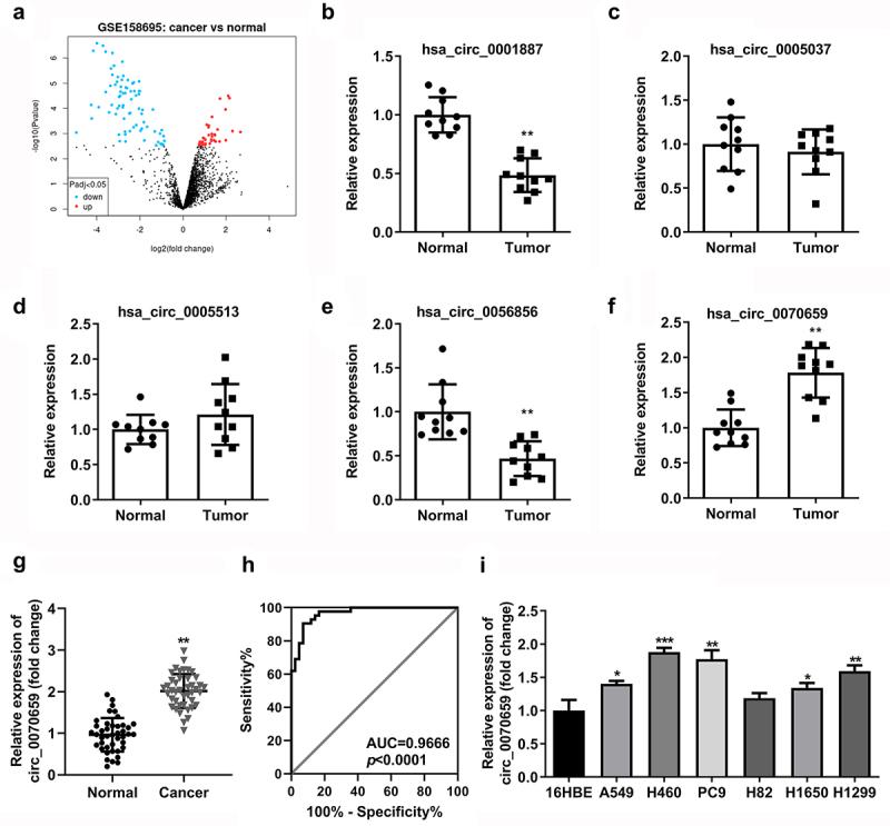
A large number of circular RNAs (circRNAs) are dysregulated in lung cancer and affect the progression and prognosis of lung disease. Herein, this study selected specific circular RNA (circ_0070659) by bioinformatics analysis and aimed to investigate the role of circ_0070659 in non-small cell lung cancer (NSCLC). The differentially expressed circRNA (hsa_circ_0070659) in NSCLC was screened from public databases (GEO), and real-time quantitative polymerase chain reaction (RT-qPCR) was carried out to identify the circ_0070659 levels in cancer tissues and cells. NSCLC cell proliferation, migration, and invasion abilities after circ_0070659 silencing was detected by colony formation assay, Cell Counting Kit-8 (CCK-8) assay and Transwell assay. Targeted binding between microRNA-377 (miR-377) and circ_0070659 or Ras-Associated Binding Protein 3C (RAB3C) was verified by western blot, dual-luciferase reporter assay, and RNA pull-down assay. Our experimental results showed that circ_0070659 levels were largely increased in tumor tissues and cells. Biologically, knockdown of circ_0070659 obviously inhibited proliferation, migration, and invasion of NSCLC cells. Mechanistically, circ_0070659 promoted RAB3C-mediated proliferation and invasion through sponging miR-377. Furthermore, miR-377 inhibitor reversed the inhibitory ability of circ_0070659 silencing on malignant biological behavior of NSCLC cells. Our study revealed a novel signaling pathway that circ_0070659/miR-377/RAB3C axis regulates tumor progression, and it may become a new therapeutic target for NSCLC.

摘要

大量环状 RNA(circRNAs)在肺癌中失调,影响肺部疾病的进展和预后。在此,本研究通过生物信息学分析选择了特定的环状 RNA(circ_0070659),旨在研究 circ_0070659 在非小细胞肺癌(NSCLC)中的作用。从公共数据库(GEO)筛选 NSCLC 中差异表达的环状 RNA(hsa_circ_0070659),并通过实时定量聚合酶链反应(RT-qPCR)鉴定癌症组织和细胞中的 circ_0070659 水平。通过集落形成实验、Cell Counting Kit-8(CCK-8)实验和 Transwell 实验检测 circ_0070659 沉默后 NSCLC 细胞的增殖、迁移和侵袭能力。通过 Western blot、双荧光素酶报告实验和 RNA 下拉实验验证 microRNA-377(miR-377)和 circ_0070659 或 Ras-Associated Binding Protein 3C(RAB3C)之间的靶向结合。我们的实验结果表明,circ_0070659 在肿瘤组织和细胞中的水平显著增加。从生物学角度来看,circ_0070659 的敲低明显抑制了 NSCLC 细胞的增殖、迁移和侵袭。从机制上讲,circ_0070659 通过海绵吸附 miR-377 促进 RAB3C 介导的增殖和侵袭。此外,miR-377 抑制剂逆转了 circ_0070659 沉默对 NSCLC 细胞恶性生物学行为的抑制能力。本研究揭示了 circ_0070659/miR-377/RAB3C 轴调节肿瘤进展的新信号通路,可能成为 NSCLC 的新治疗靶点。

https://cdn.ncbi.nlm.nih.gov/pmc/blobs/482e/9995125/7da2950bc65f/KBIE_A_2091572_UF0001_OC.jpg

文献AI研究员

20分钟写一篇综述,助力文献阅读效率提升50倍。

立即体验

用中文搜PubMed

大模型驱动的PubMed中文搜索引擎

马上搜索

文档翻译

学术文献翻译模型,支持多种主流文档格式。

立即体验