Suppr超能文献

发现一种能抵抗细菌生物膜、群集和结垢的聚合物。

Discovery of a polymer resistant to bacterial biofilm, swarming, and encrustation.

机构信息

National Biofilms Innovation Centre, University of Nottingham Biodiscovery Institute, School of Life Sciences, University of Nottingham, University Park, Nottingham NG7 2RD, UK.

Advanced Materials and Healthcare Technologies, School of Pharmacy, University of Nottingham, University Park, Nottingham NG7 2RD, UK.

出版信息

Sci Adv. 2023 Jan 25;9(4):eadd7474. doi: 10.1126/sciadv.add7474.

Abstract

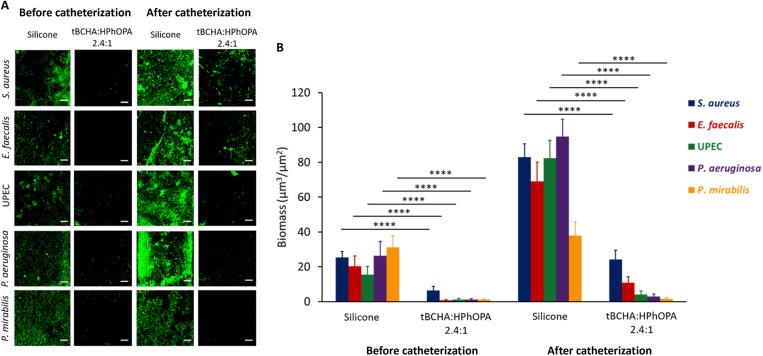
Innovative approaches to prevent catheter-associated urinary tract infections (CAUTIs) are urgently required. Here, we describe the discovery of an acrylate copolymer capable of resisting single- and multispecies bacterial biofilm formation, swarming, encrustation, and host protein deposition, which are major challenges associated with preventing CAUTIs. After screening ~400 acrylate polymers, poly(-butyl cyclohexyl acrylate) was selected for its biofilm- and encrustation-resistant properties. When combined with the swarming inhibitory poly(2-hydroxy-3-phenoxypropyl acrylate), the copolymer retained the bioinstructive properties of the respective homopolymers when challenged with , , , and . Urinary tract catheterization causes the release of host proteins that are exploited by pathogens to colonize catheters. After preconditioning the copolymer with urine collected from patients before and after catheterization, reduced host fibrinogen deposition was observed, and resistance to diverse uropathogens was maintained. These data highlight the potential of the copolymer as a urinary catheter coating for preventing CAUTIs.

摘要

急需创新方法来预防导管相关尿路感染(CAUTIs)。在这里,我们描述了一种丙烯酸盐共聚物的发现,该共聚物能够抵抗单一和多物种细菌生物膜的形成、群集、结垢和宿主蛋白沉积,这些都是预防 CAUTIs 所面临的主要挑战。在筛选了约 400 种丙烯酸盐聚合物后,聚(环己基丁基丙烯酸酯)因其抗生物膜和抗结垢性能而被选中。当与抑制群集的聚(2-羟基-3-苯氧基丙基丙烯酸酯)结合使用时,共聚物在受到 、 、 和 挑战时保留了各自均聚物的生物指导特性。尿路导管插入会导致宿主蛋白释放,病原体利用这些蛋白在导管上定植。在用导管插入前后从患者尿液中预处理共聚物后,观察到宿主纤维蛋白原沉积减少,并保持对多种尿路病原体的抗性。这些数据突出了共聚物作为预防 CAUTIs 的尿液导管涂层的潜力。

https://cdn.ncbi.nlm.nih.gov/pmc/blobs/1da2/9876547/2b6c07a066cb/sciadv.add7474-f1.jpg

文献AI研究员

20分钟写一篇综述,助力文献阅读效率提升50倍。

立即体验

用中文搜PubMed

大模型驱动的PubMed中文搜索引擎

马上搜索

文档翻译

学术文献翻译模型,支持多种主流文档格式。

立即体验