Suppr超能文献

通过 FYN 激酶信号而不是 LCK 激活 CD28-CAR-T 细胞可增强治疗效果。

CD28-CAR-T cell activation through FYN kinase signaling rather than LCK enhances therapeutic performance.

机构信息

Immunology Translational Research Programme, Yong Loo Lin School of Medicine, National University of Singapore, 5 Science Drive 2, Singapore 117545, Singapore; Department of Microbiology and Immunology, Yong Loo Lin School of Medicine, National University of Singapore, 5 Science Drive 2, Singapore 117545, Singapore.

Department of Microbiology and Immunology, Yong Loo Lin School of Medicine, National University of Singapore, 5 Science Drive 2, Singapore 117545, Singapore.

出版信息

Cell Rep Med. 2023 Feb 21;4(2):100917. doi: 10.1016/j.xcrm.2023.100917. Epub 2023 Jan 24.

Abstract

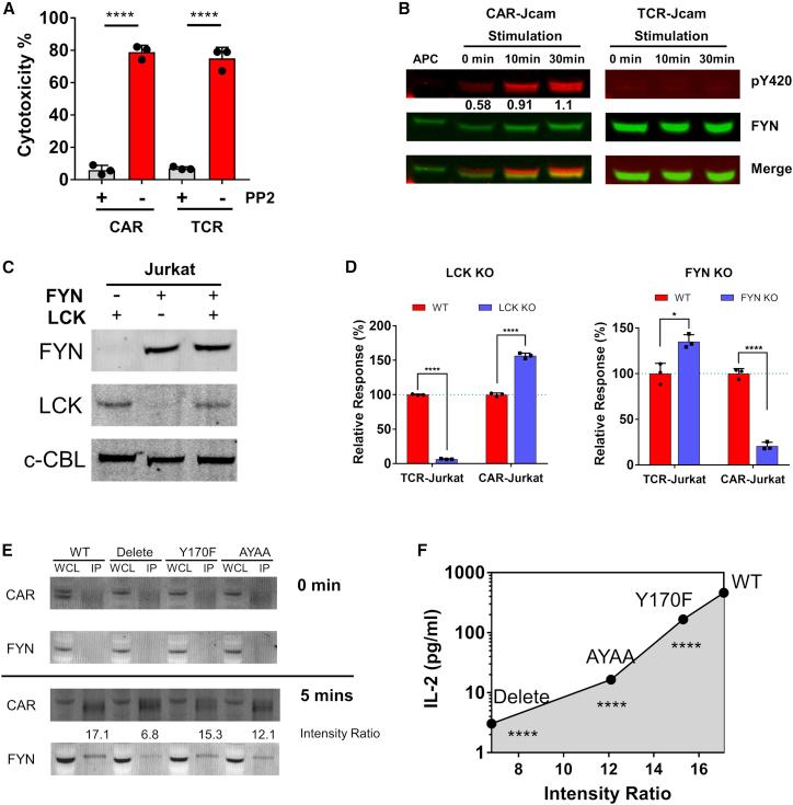
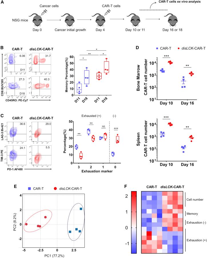
Signal transduction induced by chimeric antigen receptors (CARs) is generally believed to rely on the activity of the SRC family kinase (SFK) LCK, as is the case with T cell receptor (TCR) signaling. Here, we show that CAR signaling occurs in the absence of LCK. This LCK-independent signaling requires the related SFK FYN and a CD28 intracellular domain within the CAR. LCK-deficient CAR-T cells are strongly signaled through CAR and have better in vivo efficacy with reduced exhaustion phenotype and enhanced induction of memory and proliferation. These distinctions can be attributed to the fact that FYN signaling tends to promote proliferation and survival, whereas LCK signaling promotes strong signaling that tends to lead to exhaustion. This non-canonical signaling of CAR-T cells provides insight into the initiation of both TCR and CAR signaling and has important clinical implications for improvement of CAR function.

摘要

嵌合抗原受体 (CAR) 诱导的信号转导通常被认为依赖于 SRC 家族激酶 (SFK) LCK 的活性,就像 T 细胞受体 (TCR) 信号转导一样。在这里,我们表明 CAR 信号转导发生在 LCK 缺失的情况下。这种不需要 LCK 的信号转导需要相关的 SFK FYN 和 CAR 中的 CD28 细胞内结构域。缺乏 LCK 的 CAR-T 细胞通过 CAR 强烈信号转导,具有更好的体内疗效,表现为衰竭表型减少和记忆和增殖的诱导增强。这些区别可以归因于以下事实:FYN 信号转导倾向于促进增殖和存活,而 LCK 信号转导促进导致衰竭的强烈信号转导。CAR-T 细胞的这种非典型信号转导为 TCR 和 CAR 信号转导的启动提供了深入了解,并对改善 CAR 功能具有重要的临床意义。

https://cdn.ncbi.nlm.nih.gov/pmc/blobs/978d/9975250/7c75bcb95469/fx1.jpg

文献AI研究员

20分钟写一篇综述,助力文献阅读效率提升50倍。

立即体验

用中文搜PubMed

大模型驱动的PubMed中文搜索引擎

马上搜索

文档翻译

学术文献翻译模型,支持多种主流文档格式。

立即体验