Suppr超能文献

利用血浆蛋白质组学进行液体活检以预测非小细胞肺癌中PD-1/PD-L1阻断疗法的疗效和耐受性:一项前瞻性探索性研究。

Liquid biopsy using plasma proteomics in predicting efficacy and tolerance of PD-1/PD-L1 blockades in NSCLC: a prospective exploratory study.

作者信息

Gao Yuan, Qi Fei, Zhou Wenhao, Jiang Peng, Hu Mingming, Wang Ying, Song Congcong, Han Yi, Li Dongdong, Qin Na, Zhang Hongmei, Luo Haitao, Zhang Tongmei, Li Hongxia

机构信息

General Department, Beijing Chest Hospital, Capital Medical University, Beijing Tuberculosis and Thoracic Tumor Research Institute, Beijing, China.

Laboratory for Clinical Medicine, Capital Medical University, Beijing, China.

出版信息

Mol Biomed. 2025 Jul 15;6(1):51. doi: 10.1186/s43556-025-00291-6.

Abstract

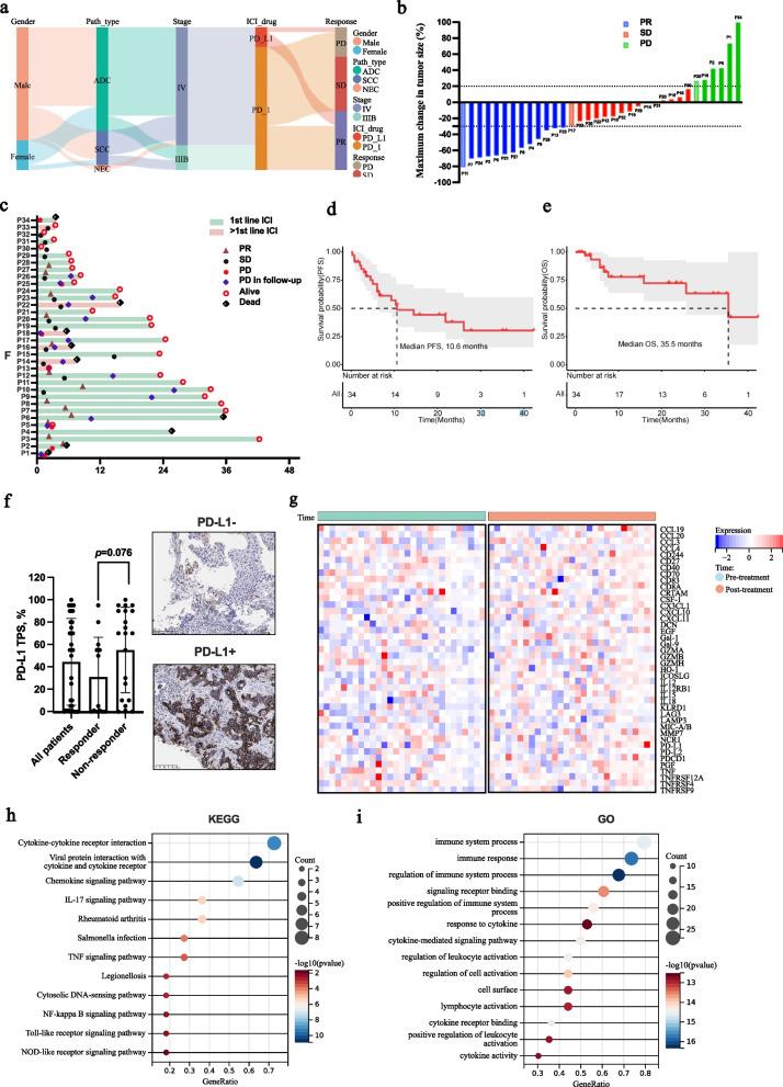
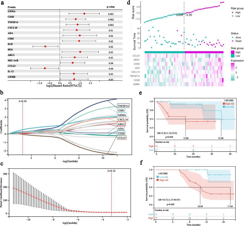
Immune checkpoint inhibitors (ICIs) show limited efficacy in non-small cell lung cancer (NSCLC), highlighting the need for predictive biomarkers. Here we prospectively analysed serial plasma samples from 34 ICI-treated advanced NSCLC patients (plus 30 validation samples) using the Olink Immuno-Oncology panel. We assessed dynamic proteomic changes associated with ICI efficacy and immune-related adverse events (irAEs), and developed a prognostic model. Following ICIs, 42/92 proteins significantly elevated upon ICI treatment (p < 0.05). Baseline levels of CD28, CXCL10, and TNFSF14, and increased CD40L post-treatment, correlated with inferior response. Baseline IL-4, IL-13 and increased GZMA post-treatment were associated with irAE occurrence. Using LASSO-Cox regression, we established an Immunosuppressive Signature of Combined Resistance Elements (I-SCORE) model based on eight plasma proteins (CCL23, ARG1, CD83, ADA, CXCL10, TNFSF14, CD28, GZMA). I-SCORE demonstrated strong predictive power for overall survival (12-month AUC = 0.94), progression-free survival (12-month AUC = 0.75), and treatment response (AUC = 0.62). Furthermore, a high I-SCORE was demonstrated to reflect an inflammatory and immunosuppressive phenotype, showing positive linear relationships with plasma IL-6, IL-8, IL-10, and monocyte count, and negative relationships with IL-33 and active T-cell proportion. Our study identifies I-SCORE, derived from plasma proteomics, as a promising integrated biomarker for predicting ICI outcomes in NSCLC. It suggests targeting specific proteins or the associated immunosuppressive microenvironment might enhance immunotherapy efficacy.

摘要

免疫检查点抑制剂(ICI)在非小细胞肺癌(NSCLC)中的疗效有限,这凸显了对预测性生物标志物的需求。在此,我们使用Olink免疫肿瘤学检测板对34例接受ICI治疗的晚期NSCLC患者的系列血浆样本(外加30个验证样本)进行了前瞻性分析。我们评估了与ICI疗效和免疫相关不良事件(irAE)相关的动态蛋白质组变化,并建立了一个预后模型。在使用ICI后,92种蛋白质中有42种在ICI治疗后显著升高(p < 0.05)。CD28、CXCL10和TNFSF14的基线水平以及治疗后CD40L的升高与较差的反应相关。基线IL-4、IL-13以及治疗后GZMA的升高与irAE的发生有关。使用LASSO-Cox回归,我们基于八种血浆蛋白(CCL23、ARG1、CD83、ADA、CXCL10、TNFSF14、CD28、GZMA)建立了一个联合抗性元件免疫抑制特征(I-SCORE)模型。I-SCORE对总生存期(12个月AUC = 0.94)、无进展生存期(12个月AUC = 0.75)和治疗反应(AUC = 0.62)显示出强大的预测能力。此外,高I-SCORE被证明反映了一种炎症和免疫抑制表型,与血浆IL-6、IL-8、IL-10和单核细胞计数呈正线性关系,与IL-33和活性T细胞比例呈负相关。我们的研究确定,源自血浆蛋白质组学的I-SCORE是一种有前景的综合生物标志物,可用于预测NSCLC中ICI的疗效。这表明靶向特定蛋白质或相关的免疫抑制微环境可能会提高免疫治疗的疗效。

https://cdn.ncbi.nlm.nih.gov/pmc/blobs/3c97/12260144/98f5154bb6e3/43556_2025_291_Fig1_HTML.jpg

文献AI研究员

20分钟写一篇综述,助力文献阅读效率提升50倍。

立即体验

用中文搜PubMed

大模型驱动的PubMed中文搜索引擎

马上搜索

文档翻译

学术文献翻译模型,支持多种主流文档格式。

立即体验