Suppr超能文献

酵母发酵制备的焦素对高脂饮食喂养小鼠的抗肥胖作用

Anti-obesity effect of Jiaosu prepared by yeast fermentation on high-fat diet-fed mice.

作者信息

Fu Kunli, Gao Xiang, Hua Puyue, Huang Yuedi, Dong Ruitao, Wang Mingji, Li Qun, Li Zichao

机构信息

College of Life Sciences, Institute of Biomedical Engineering, Qingdao University, Qingdao, China.

Anqiu Huatao Food Co., Ltd., Weifang, China.

出版信息

Front Nutr. 2023 Jan 9;9:1079784. doi: 10.3389/fnut.2022.1079784. eCollection 2022.

Abstract

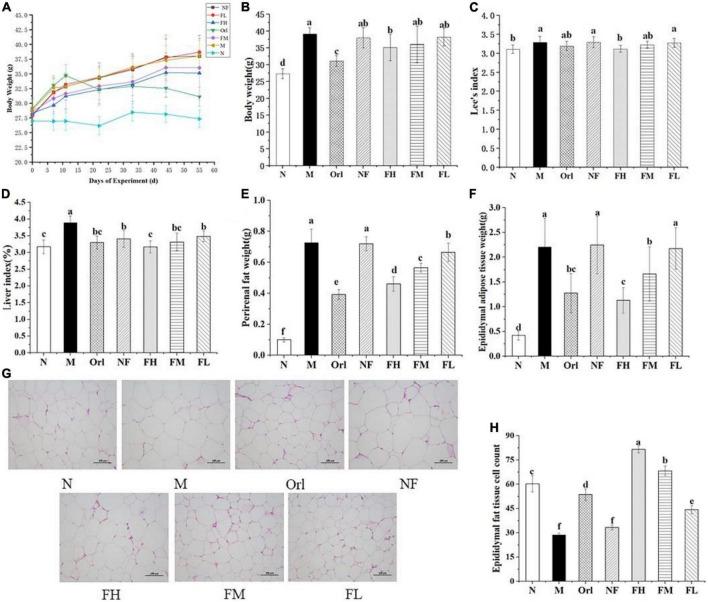
In this study, an () Jiaosu (FAK) was prepared by yeast fermentation to investigate its anti-obesity effect on high-fat diet (HFD)-fed mice. 70 SPF grade male C57BL/6J mice were randomly divided into 7 groups ( = 10): blank control group (N), high-fat model group (M), positive control group (Orl), unfermented control group (NF), high-dose intervention group (FH), medium-dose intervention group (FM), and low-dose intervention group (FL). The results showed that FAK intervention significantly reduced the body weight, Lee's index and liver index of HFD-fed mice ( < 0.05). Compared with M group, the serum levels of triglyceride (TG), total cholesterol (TC), leptin and glucose (GLU) in FH group were remarkably decreased and that of interleukin-27 (IL-27) were increased ( < 0.05). The levels of TG, and TC in the liver of mice were also markedly decreased in the FH group ( < 0.05). HE staining results showed that the liver cells in the three intervention groups had less degeneration and fatty vacuoles in the cytoplasm, and the liver cords were orderly arranged compared with that of M group. Furthermore, FAK significantly inhibited epididymal adipose tissue cell expansion induced by HFD. FAK up-regulated the protein expression levels of p-AMPK and PPARα to promote lipolysis and down-regulated the expression of PPARγ to reduce lipid synthesis ( < 0.05). Additionally, the results of gut microbiota showed that after the intervention, a decrease trend of F/B value and was noticed in the FH group compared with M group. At the genus level, FAK intervention significantly increased that of compared to the M group ( < 0.05). A rising trend of norank_f_, , and were also observed in the HF group. Conclusively, these findings demonstrated that FAK intervention can effectively improve obesity in mice caused by HFD and the potential mechanisms was related to the regulation of serum levels of leptin and IL-27, lipogenesis and lipolysis in adipose tissue and gut microbiota composition.

摘要

在本研究中,通过酵母发酵制备了一种()焦素(FAK),以研究其对高脂饮食(HFD)喂养小鼠的抗肥胖作用。将70只SPF级雄性C57BL/6J小鼠随机分为7组(每组n = 10):空白对照组(N)、高脂模型组(M)、阳性对照组(Orl)、未发酵对照组(NF)、高剂量干预组(FH)、中剂量干预组(FM)和低剂量干预组(FL)。结果表明,FAK干预显著降低了HFD喂养小鼠的体重、李氏指数和肝脏指数(P < 0.05)。与M组相比,FH组血清甘油三酯(TG)、总胆固醇(TC)、瘦素和葡萄糖(GLU)水平显著降低,白细胞介素-27(IL-27)水平升高(P < 0.05)。FH组小鼠肝脏中TG和TC水平也显著降低(P < 0.05)。HE染色结果显示,与M组相比,三个干预组的肝细胞变性减少,细胞质中脂肪空泡减少,肝索排列有序。此外,FAK显著抑制了HFD诱导的附睾脂肪组织细胞扩张。FAK上调p-AMPK和PPARα的蛋白表达水平以促进脂肪分解,下调PPARγ的表达以减少脂质合成(P < 0.05)。此外,肠道微生物群结果显示,干预后,与M组相比,FH组的F/B值和(此处原文缺失部分内容)呈下降趋势。在属水平上,与M组相比,FAK干预显著增加了(此处原文缺失部分内容)的水平(P < 0.05)。在HF组中也观察到norank_f_、(此处原文缺失部分内容)和(此处原文缺失部分内容)呈上升趋势。总之,这些发现表明,FAK干预可有效改善HFD诱导的小鼠肥胖,其潜在机制与调节血清瘦素和IL-27水平、脂肪组织中的脂肪生成和脂肪分解以及肠道微生物群组成有关。

https://cdn.ncbi.nlm.nih.gov/pmc/blobs/caf6/9868866/ecfa2421dfbe/fnut-09-1079784-g001.jpg

文献AI研究员

20分钟写一篇综述,助力文献阅读效率提升50倍。

立即体验

用中文搜PubMed

大模型驱动的PubMed中文搜索引擎

马上搜索

文档翻译

学术文献翻译模型,支持多种主流文档格式。

立即体验