Suppr超能文献

一种与肿瘤微环境、化疗和免疫治疗相关的结肠癌新型预后基因集。

A novel prognostic gene set for colon adenocarcinoma relative to the tumor microenvironment, chemotherapy, and immune therapy.

作者信息

Zhou Hui, Wang Yongxiang, Zhang Zijian, Xiong Li, Liu Zhongtao, Wen Yu

机构信息

Department of General Surgery, Second Xiangya Hospital, Central South University, Changsha, China.

出版信息

Front Genet. 2023 Jan 9;13:975404. doi: 10.3389/fgene.2022.975404. eCollection 2022.

Abstract

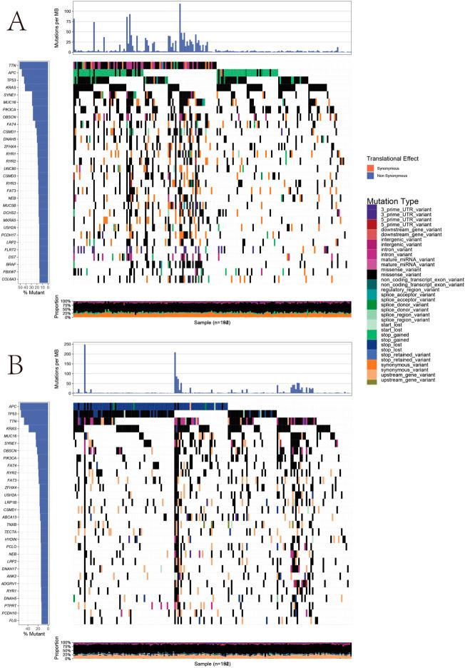
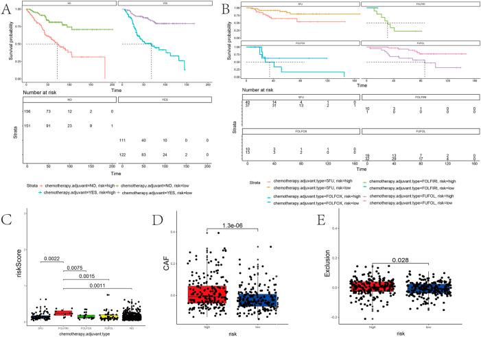
Colon adenocarcinoma (COAD) is a common aggressive malignant tumor. Heterogeneity in tumorigenesis and therapy response leads to an unsatisfactory overall survival of colon adenocarcinoma patients. Our study aimed to identify tools for a better prediction of colon adenocarcinoma prognosis, bolstering the development of a better personalized treatment and management. We used the least absolute shrinkage and selection operator (LASSO) Cox model to analyze the prognosis-related gene datasets from the Gene Expression Omnibus (GEO) database and verified them using The Cancer Genome Atlas (TCGA) database. The area under the curve (AUC) was calculated using the receiver operating characteristic (ROC) curve to evaluate the predictive ability of the risk score model. Gene Set Enrichment Analysis (GSEA) was used to identify the significantly enriched and depleted biological processes. The tumor immune dysfunction and exclusion (TIDE) algorithm was taken to explore the relationship between the risk score and immunotherapy. The observations collectively helped us construct a nomogram to predict prognosis. Finally, the correlation between drug sensitivity and prognostic gene sets was conducted based on the Cancer Therapeutics Response Portal (CTRP) analyses. We constructed a scoring model to assess the significance of the prognosis risk-related gene signatures, which was relative to common tumor characteristics and tumor mutational burdens. Patients with a high-risk score had higher tumor stage and poor prognosis (< 0.05). Moreover, the expressions of these genes were in correlation with changes in the tumor microenvironment (TME). The risk score is an independent prognostic factor for COAD (< 0.05). The accuracy of the novel nomogram model with a risk score and TNM-stage prediction prognosis in the predicting prognosis was higher than that of the TNM stage. Further analysis showed that a high-risk score was associated with tumor immune rejection. Patients with a low-risk score have a better prognosis with chemotherapy than those with a high-risk score. Compared to patients in the high-risk group, patients in the low-risk group had a significant survival advantage after receiving chemotherapy. In addition, the prognostic gene sets aid the assessment of drug sensitivity. This study establishes a new prognostic model to better predict the clinical outcome and TME characteristics of colon adenocarcinoma. We believe, our model also serves as a useful clinical tool to strengthen the functioning of chemotherapy, immunotherapy, and targeted drugs.

摘要

结肠腺癌(COAD)是一种常见的侵袭性恶性肿瘤。肿瘤发生和治疗反应的异质性导致结肠腺癌患者的总体生存率不尽人意。我们的研究旨在确定能够更好预测结肠腺癌预后的工具,以推动更好的个性化治疗和管理的发展。我们使用最小绝对收缩和选择算子(LASSO)Cox模型分析来自基因表达综合数据库(GEO)的预后相关基因数据集,并使用癌症基因组图谱(TCGA)数据库进行验证。使用受试者工作特征(ROC)曲线计算曲线下面积(AUC),以评估风险评分模型的预测能力。基因集富集分析(GSEA)用于识别显著富集和耗竭的生物学过程。采用肿瘤免疫功能障碍与排除(TIDE)算法探讨风险评分与免疫治疗之间的关系。这些观察结果共同帮助我们构建了一个预测预后的列线图。最后,基于癌症治疗反应门户(CTRP)分析进行了药物敏感性与预后基因集之间的相关性研究。我们构建了一个评分模型来评估预后风险相关基因特征的重要性,其与常见肿瘤特征和肿瘤突变负担相关。高风险评分的患者肿瘤分期更高且预后较差(<0.05)。此外,这些基因的表达与肿瘤微环境(TME)的变化相关。风险评分是COAD的独立预后因素(<0.05)。具有风险评分和TNM分期预测预后的新型列线图模型在预测预后方面的准确性高于TNM分期。进一步分析表明,高风险评分与肿瘤免疫排斥相关。低风险评分的患者化疗后的预后优于高风险评分的患者。与高风险组患者相比,低风险组患者接受化疗后具有显著的生存优势。此外,预后基因集有助于评估药物敏感性。本研究建立了一种新的预后模型,以更好地预测结肠腺癌的临床结局和TME特征。我们相信,我们的模型也是一种有用的临床工具,可加强化疗、免疫治疗和靶向药物的作用。

https://cdn.ncbi.nlm.nih.gov/pmc/blobs/bf85/9868701/9f75f2d81096/fgene-13-975404-g001.jpg

文献AI研究员

20分钟写一篇综述,助力文献阅读效率提升50倍。

立即体验

用中文搜PubMed

大模型驱动的PubMed中文搜索引擎

马上搜索

文档翻译

学术文献翻译模型,支持多种主流文档格式。

立即体验