Suppr超能文献

针对非洲猪瘟病毒 pK205R 建立的高效间接 ELISA 及单克隆抗体。

A highly efficient indirect ELISA and monoclonal antibody established against African swine fever virus pK205R.

机构信息

Shanghai Veterinary Research Institute, Chinese Academy of Agricultural Sciences, Shanghai, China.

College of Veterinary Medicine, Hebei Agricultural University, Baoding, China.

出版信息

Front Immunol. 2023 Jan 9;13:1103166. doi: 10.3389/fimmu.2022.1103166. eCollection 2022.

Abstract

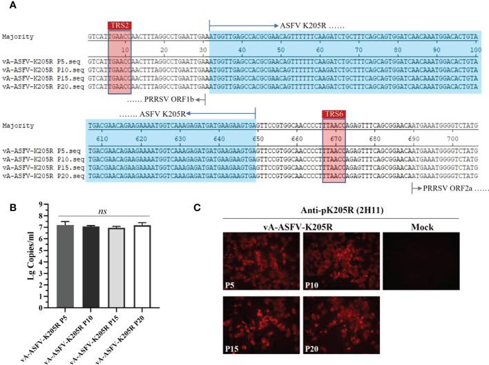
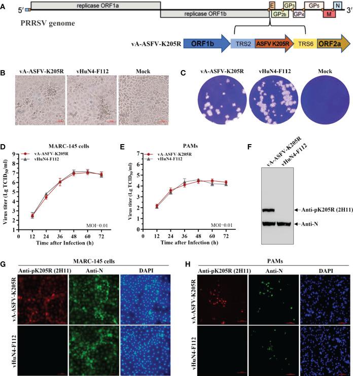
African swine fever (ASF) is a contagious infectious disease with high lethality which continuously threatens the global pig industry causing huge economic losses. Currently, there are no commercially available vaccines or antiviral drugs that can effectively control ASF. The pathogen of ASF, ASF virus (ASFV) is a double-stranded DNA virus with a genome ranging from 170 to 193 kb and 151 to 167 open reading frames in various strains, which encodes 150-200 proteins. An effective method of monitoring ASFV antibodies, and specific antibodies against ASFV to promote the development of prevention techniques are urgently needed. In the present study, pK205R of ASFV was successfully expressed in mammalian cells using a suspension culture system. An indirect enzyme-linked immunosorbent assay (ELISA) based on the purified pK205R was established and optimized. The monoclonal antibody (mAb) against pK205R recognized a conservative linear epitope (VEPREQFFQDLLSAV) and exhibited specific reactivity, which was conducive to the identification of the recombinant porcine reproductive and respiratory syndrome virus (PRRSV) expressing pK205R. The ELISA method efficiently detected clinical ASFV infection and revealed good application prospects in monitoring the antibody level for recombinant PRRSV live vector virus expressing the ASFV antigen protein. The determination of the conserved linear epitope of pK205R would contribute to further research on the structural biology and function of pK205R. The indirect ELISA method and mAb against ASFV pK205R revealed efficient detection and promising application prospects, making them ideal for epidemiological surveillance and vaccine research on ASF.

摘要

非洲猪瘟(ASF)是一种具有高致死率的传染性疾病,持续威胁着全球养猪业,造成巨大的经济损失。目前,尚无可有效控制 ASF 的商业可用疫苗或抗病毒药物。ASF 的病原体,即非洲猪瘟病毒(ASFV),是一种双链 DNA 病毒,基因组大小为 170 至 193kb,不同毒株有 151 至 167 个开放阅读框,编码 150-200 种蛋白质。迫切需要监测 ASFV 抗体的有效方法和针对 ASFV 的特异性抗体,以促进预防技术的发展。本研究成功地在悬浮培养系统中利用哺乳动物细胞表达了 ASFV 的 pK205R。建立并优化了基于纯化的 pK205R 的间接酶联免疫吸附试验(ELISA)。针对 pK205R 的单克隆抗体(mAb)识别一个保守的线性表位(VEPREQFFQDLLSAV),并表现出特异性反应,有利于鉴定表达 pK205R 的重组猪繁殖与呼吸综合征病毒(PRRSV)。该 ELISA 方法能够有效地检测临床 ASFV 感染,在监测表达 ASFV 抗原蛋白的重组 PRRSV 活载体病毒的抗体水平方面具有良好的应用前景。确定 pK205R 的保守线性表位将有助于进一步研究 pK205R 的结构生物学和功能。针对 ASFV pK205R 的间接 ELISA 方法和 mAb 具有高效的检测能力和广阔的应用前景,是 ASF 流行病学监测和疫苗研究的理想选择。

https://cdn.ncbi.nlm.nih.gov/pmc/blobs/db18/9868132/53b78dd26781/fimmu-13-1103166-g001.jpg

文献AI研究员

20分钟写一篇综述,助力文献阅读效率提升50倍。

立即体验

用中文搜PubMed

大模型驱动的PubMed中文搜索引擎

马上搜索

文档翻译

学术文献翻译模型,支持多种主流文档格式。

立即体验