Suppr超能文献

鉴定和综合分析骨关节炎中的 circRNA-miRNA-mRNA 调控网络。

Identification and comprehensive analysis of circRNA-miRNA-mRNA regulatory networks in osteoarthritis.

机构信息

Department of Orthopedic Surgery, Shanghai Sixth People's Hospital Affiliated to Shanghai Jiao Tong University School of Medicine, Shanghai, China.

College of Fisheries and Life Science, Shanghai Ocean University, Shanghai, China.

出版信息

Front Immunol. 2023 Jan 9;13:1050743. doi: 10.3389/fimmu.2022.1050743. eCollection 2022.

Abstract

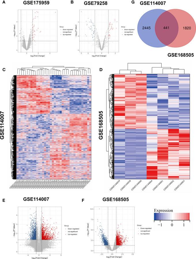
Osteoarthritis (OA) is a common orthopedic degenerative disease, leading to high disability in activities of daily living. There remains an urgent need to identify the underlying mechanisms and identify new therapeutic targets in OA diagnosis and treatment. Circular RNAs (circRNAs) play a role in the development of multiple diseases. Many studies have reported that circRNAs regulate microRNAs (miRNAs) through an endogenous competitive mechanism. However, it remains unclear if an interplay between circRNAs, miRNAs, and target genes plays a deeper regulatory role in OA. Four datasets were downloaded from the GEO database, and differentially expressed circRNAs (DECs), differentially expressed miRNAs (DEMs), and differentially expressed genes (DEGs) were identified. Functional annotation and pathway enrichment analysis of DEGs and DECs were carried out to determine the main associated mechanism in OA. A protein-protein network (PPI) was constructed to analyze the function of, and to screen out, hub DEGs in OA. Based on the artificial intelligence prediction of protein crystal structures of two hub DEGs, TOP2A and PLK1, digitoxin and oxytetracycline were found to have the strongest affinity, respectively, with molecular docking. Subsequently, overlapping DEMs and miRNAs targeted by DECs obtained target DEMs (DETMs). Intersection of DEGs and genes targeted by DEMs obtained target DEGs (DETGs). Thus, a circRNA-miRNA-mRNA regulatory network was constructed from 16 circRNAs, 32 miRNAs, and 97 mRNAs. Three hub DECs have the largest number of regulated miRNAs and were verified through experiments. In addition, the expression level of 16 DECs was validated by RT-PCR. In conclusion, we constructed a circRNA-miRNA-mRNA regulatory network in OA and three new hub DECs, hsa_circ_0027914, hsa_circ_0101125, and hsa_circ_0102564, were identified as novel biomarkers for OA.

摘要

骨关节炎(OA)是一种常见的骨科退行性疾病,导致日常生活活动的高残疾。仍然迫切需要确定潜在的机制,并在 OA 的诊断和治疗中确定新的治疗靶点。环状 RNA(circRNA)在多种疾病的发展中发挥作用。许多研究报道 circRNA 通过内源性竞争机制调节 microRNA(miRNA)。然而,circRNA、miRNA 和靶基因之间的相互作用是否在 OA 中发挥更深层次的调节作用尚不清楚。从 GEO 数据库中下载了四个数据集,并确定了差异表达的 circRNA(DECs)、差异表达的 microRNA(DEMs)和差异表达的基因(DEGs)。对 DEGs 和 DECs 进行功能注释和通路富集分析,以确定 OA 中的主要相关机制。构建蛋白质-蛋白质网络(PPI)以分析 OA 中枢纽 DEG 的功能并筛选出枢纽 DEG。基于两个枢纽 DEG(TOP2A 和 PLK1)的蛋白质晶体结构的人工智能预测,发现地高辛和土霉素分别与分子对接具有最强的亲和力。随后,获得靶向 DECs 的重叠 DEMs 和 miRNA 获得靶向 DEMs(DETMs)。DEM 靶向的 DEGs 获得靶向 DEGs(DETGs)。因此,从 16 个 circRNA、32 个 miRNA 和 97 个 mRNA 构建了 circRNA-miRNA-mRNA 调控网络。三个枢纽 DECs 具有最多的受调控 miRNA,并通过实验验证。此外,通过 RT-PCR 验证了 16 个 DECs 的表达水平。总之,我们构建了 OA 中的 circRNA-miRNA-mRNA 调控网络,并鉴定了三个新的枢纽 DECs,hsa_circ_0027914、hsa_circ_0101125 和 hsa_circ_0102564,作为 OA 的新型生物标志物。

https://cdn.ncbi.nlm.nih.gov/pmc/blobs/95b5/9869167/32781e96d986/fimmu-13-1050743-g010.jpg

文献AI研究员

20分钟写一篇综述,助力文献阅读效率提升50倍。

立即体验

用中文搜PubMed

大模型驱动的PubMed中文搜索引擎

马上搜索

文档翻译

学术文献翻译模型,支持多种主流文档格式。

立即体验