Suppr超能文献

MXRA8是一种与结直肠癌转移和CD8 T细胞浸润相关的免疫相关预后生物标志物。

MXRA8 is an immune-relative prognostic biomarker associated with metastasis and CD8 T cell infiltration in colorectal cancer.

作者信息

Tan Lulu, Fu Daan, Liu Feng, Liu Jia, Zhang Yang, Li Xin, Gao Jinbo, Tao Kaixiong, Wang Guobin, Wang Lin, Wang Zheng

机构信息

Department of Gastrointestinal Surgery, Union Hospital, Tongji Medical College, Huazhong University of Science and Technology, Wuhan, China.

Department of Anesthesiology, Union Hospital, Tongji Medical College, Huazhong University of Science and Technology, Wuhan, China.

出版信息

Front Oncol. 2023 Jan 10;12:1094612. doi: 10.3389/fonc.2022.1094612. eCollection 2022.

Abstract

BACKGROUND

Colorectal cancer (CRC) is the second most common cause of cancer-related deaths worldwide. Tumor metastasis and CD8 T cell infiltration play a crucial role in CRC patient survival. It is important to determine the etiology and mechanism of the malignant progression of CRC to develop more effective treatment strategies.

METHODS

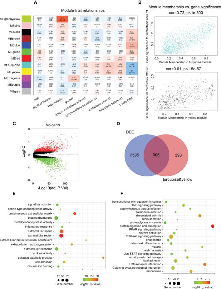
We conducted weighted gene co-expression network analysis (WGCNA) to explore vital modules of tumor metastasis and CD8 T cell infiltration, then with hub gene selection and survival analysis. Multi-omics analysis is used to explore the expression pattern, immunity, and prognostic effect of MXRA8. The molecular and immune characteristics of MXRA8 are analyzed in independent cohorts, clinical specimens, and

RESULTS

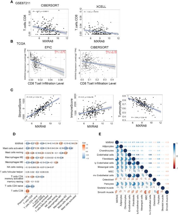
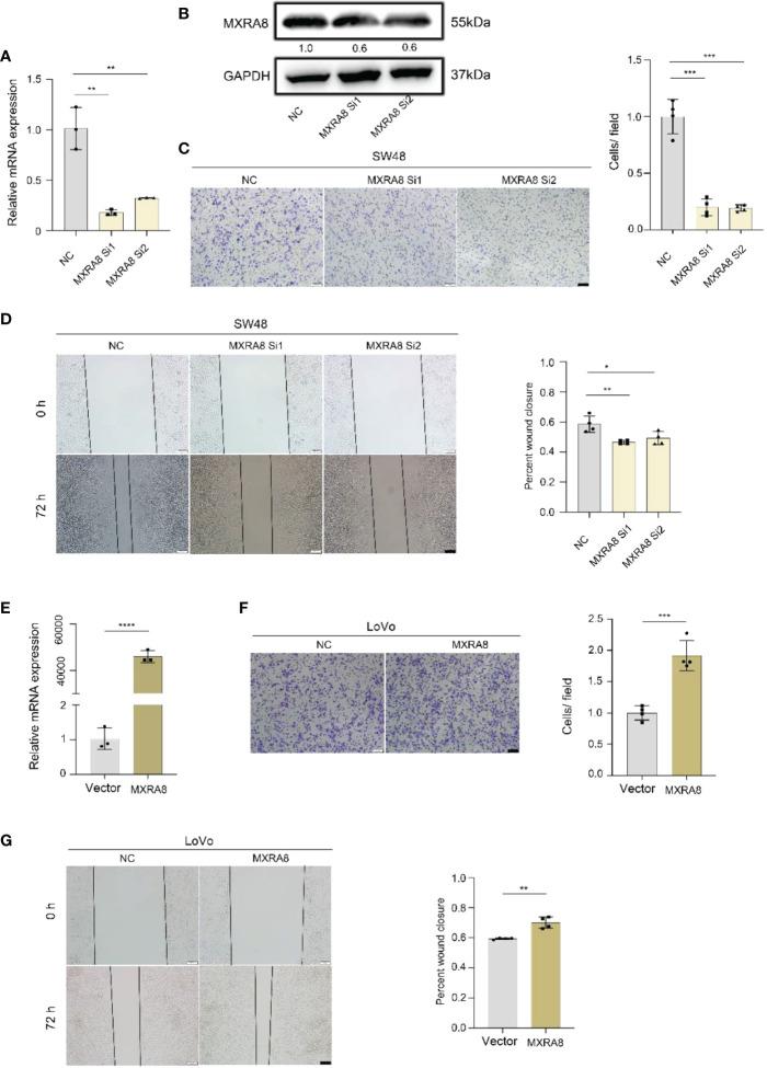
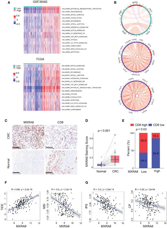
MXRA8 expression was strongly correlated with tumor malignancy, metastasis, recurrence, and immunosuppressive microenvironment. Furthermore, MXRA8 expression predicts poor prognosis and is an independent prognostic factor for OS in CRC.

CONCLUSION

MXRA8 may be a potential immunotherapeutic and prognostic biomarker for CRC.

摘要

背景

结直肠癌(CRC)是全球癌症相关死亡的第二大常见原因。肿瘤转移和CD8 T细胞浸润在CRC患者的生存中起着关键作用。确定CRC恶性进展的病因和机制对于制定更有效的治疗策略至关重要。

方法

我们进行了加权基因共表达网络分析(WGCNA)以探索肿瘤转移和CD8 T细胞浸润的关键模块,然后进行枢纽基因选择和生存分析。多组学分析用于探索MXRA8的表达模式、免疫和预后效应。在独立队列、临床标本中分析MXRA8的分子和免疫特征,并且

结果

MXRA8表达与肿瘤恶性、转移、复发和免疫抑制微环境密切相关。此外,MXRA8表达预示着预后不良,并且是CRC患者总生存期的独立预后因素。

结论

MXRA8可能是CRC潜在的免疫治疗和预后生物标志物。

https://cdn.ncbi.nlm.nih.gov/pmc/blobs/d7da/9871988/297dd0c01754/fonc-12-1094612-g001.jpg

文献AI研究员

20分钟写一篇综述,助力文献阅读效率提升50倍。

立即体验

用中文搜PubMed

大模型驱动的PubMed中文搜索引擎

马上搜索

文档翻译

学术文献翻译模型,支持多种主流文档格式。

立即体验