Suppr超能文献

褪黑素通过 PI3K/AKT/GSK-3/P70S6k 信号通路修复铁过载大鼠的骨质疏松性骨缺损。

Melatonin Repairs Osteoporotic Bone Defects in Iron-Overloaded Rats through PI3K/AKT/GSK-3/P70S6k Signaling Pathway.

机构信息

Department of Trauma Orthopedics, The First Affiliated Hospital of Wannan Medical College, Yijishan Hospital, No. 2, Zheshan Xi Road, 241001 Wuhu, Anhui, China.

出版信息

Oxid Med Cell Longev. 2023 Jan 17;2023:7718155. doi: 10.1155/2023/7718155. eCollection 2023.

Abstract

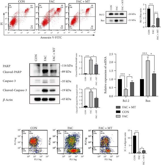
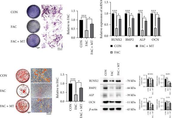
It was found recently that iron overload can cause osteoporosis in rats. Through in vitro and in vivo experimentations, the purpose of the present study was to validate and confirm the inhibitory effects of melatonin on iron death of osteoporosis and its role in bone microstructure improvements. Melatonin (100 mol/L) was administered to MC3T3-E1 cells induced by iron overload for 48 hours. The expression of cleaved caspase-3 and cleaved PARP and the production of ROS (reactive oxygen species) and mitochondrial damage were all exacerbated by iron overload. On the other hand, melatonin restored these impacts in MC3T3-E1 cells produced by iron overload. By evaluating the expression of PI3K/AKT/GSK-3/P70S6k signaling pathway-related proteins (RUNX2, BMP2, ALP, and OCN) using RT-PCR and Western blot, osteogenic-related proteins were identified. Alizarin red S and alkaline phosphatase were utilized to evaluate the osteogenic potential of MC3T3-E1 cells. Melatonin significantly improved the osteogenic ability and phosphorylation rates of PI3K, AKT, GSK-3, and P70S6k in iron overload-induced MC3T3-E1 cells. , melatonin treated iron overload-induced osteoporotic bone defect in rats. Rat skeletal microstructure was observed using micro-CT and bone tissue pathological section staining. ELISA was utilized to identify OCN, PINP, CTX-I, and SI in the serum of rats. We discovered that melatonin increased bone trabecular regeneration and repair in osteoporotic bone defects caused by iron overload. In conclusion, melatonin enhanced the osteogenic ability of iron overload-induced MC3T3-E1 cells by activating the PI3K/AKT/GSK-3/P70S6k signaling pathway and promoting the healing of iron overload-induced osteoporotic bone defects in rats.

摘要

最近发现,铁过载可导致大鼠骨质疏松症。通过体外和体内实验,本研究旨在验证和确认褪黑素对骨质疏松症铁死亡的抑制作用及其在改善骨微观结构中的作用。用铁过载诱导 MC3T3-E1 细胞 48 小时后,给予褪黑素(100μmol/L)。铁过载加重了 MC3T3-E1 细胞中 cleaved caspase-3 和 cleaved PARP 的表达以及 ROS(活性氧)和线粒体损伤的产生,而褪黑素则恢复了铁过载诱导的 MC3T3-E1 细胞中的这些影响。通过评估 PI3K/AKT/GSK-3/P70S6k 信号通路相关蛋白(RUNX2、BMP2、ALP 和 OCN)的表达,采用 RT-PCR 和 Western blot 鉴定成骨相关蛋白。用茜素红 S 和碱性磷酸酶评估 MC3T3-E1 细胞的成骨潜能。褪黑素显著提高了铁过载诱导的 MC3T3-E1 细胞中 PI3K、AKT、GSK-3 和 P70S6k 的成骨能力和磷酸化率。在体内,褪黑素处理铁过载诱导的骨质疏松性骨缺损大鼠。使用 micro-CT 和骨组织病理切片染色观察大鼠骨骼微观结构。采用 ELISA 法检测大鼠血清中 OCN、PINP、CTX-I 和 SI。我们发现褪黑素增加了铁过载引起的骨质疏松性骨缺损中骨小梁的再生和修复。总之,褪黑素通过激活 PI3K/AKT/GSK-3/P70S6k 信号通路增强铁过载诱导的 MC3T3-E1 细胞的成骨能力,并促进铁过载诱导的骨质疏松性骨缺损的愈合。

https://cdn.ncbi.nlm.nih.gov/pmc/blobs/3b6a/9873465/373b82c20fae/OMCL2023-7718155.001.jpg

文献AI研究员

20分钟写一篇综述,助力文献阅读效率提升50倍。

立即体验

用中文搜PubMed

大模型驱动的PubMed中文搜索引擎

马上搜索

文档翻译

学术文献翻译模型,支持多种主流文档格式。

立即体验