Suppr超能文献

BNT162b2 COVID-19 mRNA 疫苗三剂接种可在 CLL 和 MDS 患者中建立持久的 CD8 T 细胞免疫。

Three doses of BNT162b2 COVID-19 mRNA vaccine establish long-lasting CD8 T cell immunity in CLL and MDS patients.

机构信息

Department of Health Technology, Section of Experimental and Translational Immunology, Technical University of Denmark, Kongens Lyngby, Denmark.

Department of Hematology, Copenhagen University Hospital, Rigshospitalet, Copenhagen, Denmark.

出版信息

Front Immunol. 2023 Jan 10;13:1035344. doi: 10.3389/fimmu.2022.1035344. eCollection 2022.

Abstract

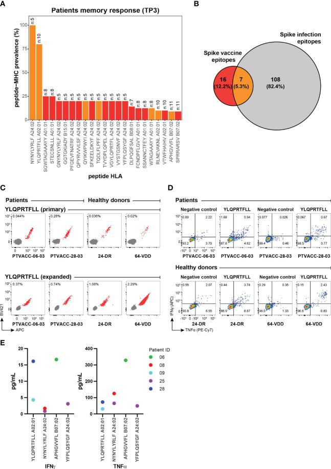
Patients with hematological malignancies are prioritized for COVID-19 vaccine due to their high risk for severe SARS-CoV-2 infection-related disease and mortality. To understand T cell immunity, its long-term persistence, and its correlation with antibody response, we evaluated the BNT162b2 COVID-19 mRNA vaccine-specific immune response in chronic lymphocytic leukemia (CLL) and myeloid dysplastic syndrome (MDS) patients. Longitudinal analysis of CD8 T cells using DNA-barcoded peptide-MHC multimers covering the full SARS-CoV-2 Spike-protein (415 peptides) showed vaccine-specific T cell activation and persistence of memory T cells up to six months post-vaccination. Surprisingly, a higher frequency of vaccine-induced antigen-specific CD8 T cells was observed in the patient group compared to a healthy donor group. Furthermore, and importantly, immunization with the second booster dose significantly increased the frequency of antigen-specific CD8 T cells as well as the total number of T cell specificities. Altogether 59 BNT162b2 mRNA vaccine-derived immunogenic responses were identified, of which 23 established long-term CD8 T cell memory response with a strong immunodominance for NYNYLYRLF (HLA-A24:02) and YLQPRTFLL (HLA-A02:01) epitopes. In summary, we mapped the vaccine-induced antigen-specific CD8 T cells and showed a booster-specific activation and enrichment of memory T cells that could be important for long-term disease protection in this patient group.

摘要

由于血液系统恶性肿瘤患者感染严重的 SARS-CoV-2 相关疾病和死亡的风险较高,因此优先考虑为其接种 COVID-19 疫苗。为了了解 T 细胞免疫及其长期持久性及其与抗体反应的相关性,我们评估了 BNT162b2 COVID-19 mRNA 疫苗在慢性淋巴细胞白血病(CLL)和骨髓增生异常综合征(MDS)患者中的免疫反应。使用 DNA 条形码肽-MHC 多聚体对 CD8 T 细胞进行的纵向分析,该多聚体覆盖了完整的 SARS-CoV-2 刺突蛋白(415 个肽),显示疫苗特异性 T 细胞激活和记忆 T 细胞的持久性可长达接种疫苗后六个月。令人惊讶的是,与健康供体组相比,在患者组中观察到更高频率的疫苗诱导的抗原特异性 CD8 T 细胞。此外,重要的是,第二次加强剂量的免疫接种可显著增加抗原特异性 CD8 T 细胞的频率以及 T 细胞特异性的总数。总共鉴定出 59 种 BNT162b2 mRNA 疫苗衍生的免疫反应,其中 23 种建立了长期的 CD8 T 细胞记忆反应,NYNYLYRLF(HLA-A24:02)和 YLQPRTFLL(HLA-A02:01)表位具有很强的免疫优势。总之,我们绘制了疫苗诱导的抗原特异性 CD8 T 细胞图谱,并显示了加强特异性激活和记忆 T 细胞的富集,这对于该患者群体的长期疾病保护可能很重要。

https://cdn.ncbi.nlm.nih.gov/pmc/blobs/41dd/9873231/9761abd494e7/fimmu-13-1035344-g001.jpg

文献AI研究员

20分钟写一篇综述,助力文献阅读效率提升50倍。

立即体验

用中文搜PubMed

大模型驱动的PubMed中文搜索引擎

马上搜索

文档翻译

学术文献翻译模型,支持多种主流文档格式。

立即体验