Suppr超能文献

单细胞 RNA 测序揭示了儿童、成人和百岁老人外周血免疫细胞的分子特征。

Single-cell RNA sequencing reveals the molecular features of peripheral blood immune cells in children, adults and centenarians.

机构信息

Department of Nephrology Children's Hospital of Chongqing Medical University, Chongqing, China.

National Clinical Research Center for Child Health and Disorders, Ministry of Education Key Laboratory of Child Development and Disorders, Chongqing, China.

出版信息

Front Immunol. 2023 Jan 10;13:1081889. doi: 10.3389/fimmu.2022.1081889. eCollection 2022.

Abstract

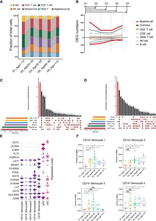
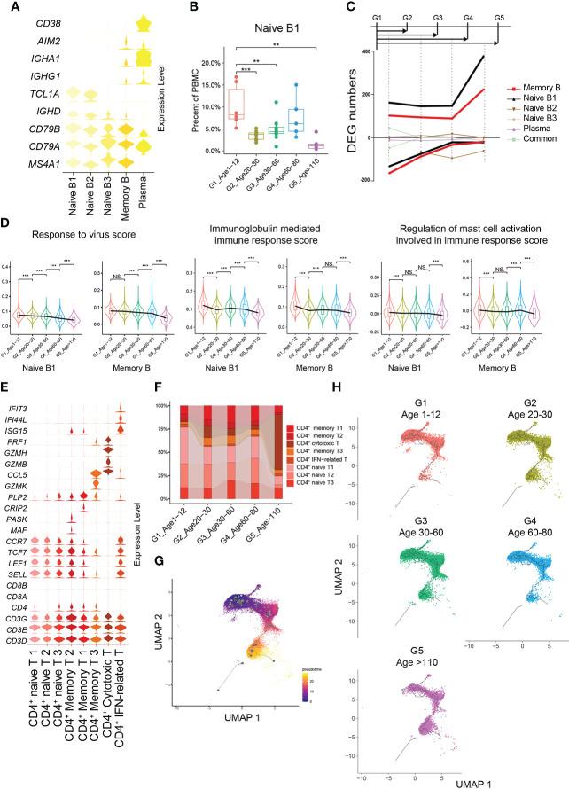
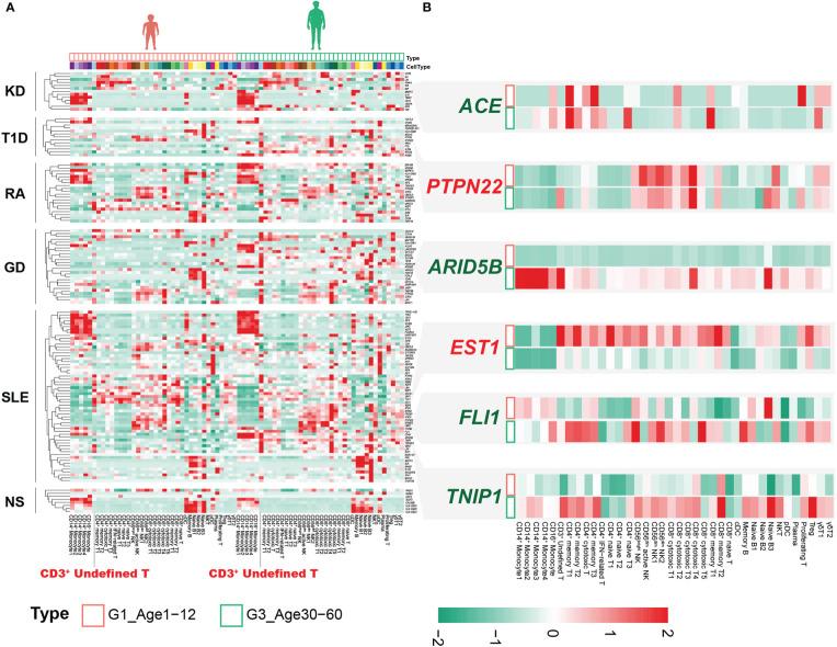
Peripheral blood immune cells have different molecular characteristics at different stages of the whole lifespan. Knowledge of circulating immune cell types and states from children to centenarians remains incomplete. We profiled peripheral blood mononuclear cells (PBMCs) of multiple age groups with single-cell RNA sequencing (scRNA-seq), involving the age ranges of 1-12 (G1), 20-30(G2), 30-60(G3), 60-80(G4), and >110 years (G5). The proportion and states of myeloid cells change significantly from G1 to G2. We identified a novel CD8CCR7GZMB cytotoxic T cell subtype specific in G1, expressing naive and cytotoxic genes, and validated by flow cytometry. CD8 T cells showed significant changes in the early stage (G1 to G2), while CD4 T cells changed in the late stage (G4 to G5). Moreover, the intercellular crosstalk among PBMCs in G1 is very dynamic. Susceptibility genes for a variety of autoimmune diseases (AIDs) have different cell-specific expression localization, and the expression of susceptibility genes for AIDs changes with age. Notably, the CD3 undefined T cells clearly expressed susceptibility genes for multiple AIDs, especially in G3. and , susceptibility genes associated with systemic lupus erythematosus, were differentially expressed in CD4 and CD8 effector cells in G1 and G3. These results provided a valuable basis for future research on the unique immune system of the whole lifespan and AIDs.

摘要

外周血免疫细胞在整个生命周期的不同阶段具有不同的分子特征。从儿童到百岁老人的循环免疫细胞类型和状态的知识仍然不完整。我们通过单细胞 RNA 测序 (scRNA-seq) 对多个年龄组的外周血单核细胞 (PBMC) 进行了分析,涉及 1-12 岁(G1)、20-30 岁(G2)、30-60 岁(G3)、60-80 岁(G4)和>110 岁(G5)的年龄范围。从 G1 到 G2,髓样细胞的比例和状态发生了显著变化。我们鉴定了一种新型的 CD8CCR7GZMB 细胞毒性 T 细胞亚型,该亚型在 G1 中特异性表达,表达幼稚和细胞毒性基因,并通过流式细胞术进行了验证。CD8 T 细胞在早期阶段(G1 到 G2)发生了显著变化,而 CD4 T 细胞在晚期阶段(G4 到 G5)发生了变化。此外,G1 中 PBMC 之间的细胞间串扰非常动态。多种自身免疫性疾病 (AIDs) 的易感基因具有不同的细胞特异性表达定位,并且 AIDs 易感基因的表达随年龄而变化。值得注意的是,CD3 未定义的 T 细胞清楚地表达了多种 AIDs 的易感基因,尤其是在 G3 中。与系统性红斑狼疮 (SLE) 相关的、易感基因在 G1 和 G3 的 CD4 和 CD8 效应细胞中表达不同。这些结果为未来研究整个生命周期和 AIDs 的独特免疫系统提供了有价值的基础。

https://cdn.ncbi.nlm.nih.gov/pmc/blobs/d0eb/9871912/0962fdd37640/fimmu-13-1081889-g001.jpg

文献AI研究员

20分钟写一篇综述,助力文献阅读效率提升50倍。

立即体验

用中文搜PubMed

大模型驱动的PubMed中文搜索引擎

马上搜索

文档翻译

学术文献翻译模型,支持多种主流文档格式。

立即体验