Suppr超能文献

miR-151a-5p 通过靶向 AGMAT 促进结直肠癌细胞的增殖和转移。

miR‑151a‑5p promotes the proliferation and metastasis of colorectal carcinoma cells by targeting AGMAT.

机构信息

Department of Gastroenterology, Anhui University of Science and Technology Affiliated Fengxian Hospital, Fengxian, Shanghai 201499, P.R. China.

School of Medical, Anhui University of Science and Technology, Huainan, Anhui 232001, P.R. China.

出版信息

Oncol Rep. 2023 Mar;49(3). doi: 10.3892/or.2023.8487. Epub 2023 Jan 27.

Abstract

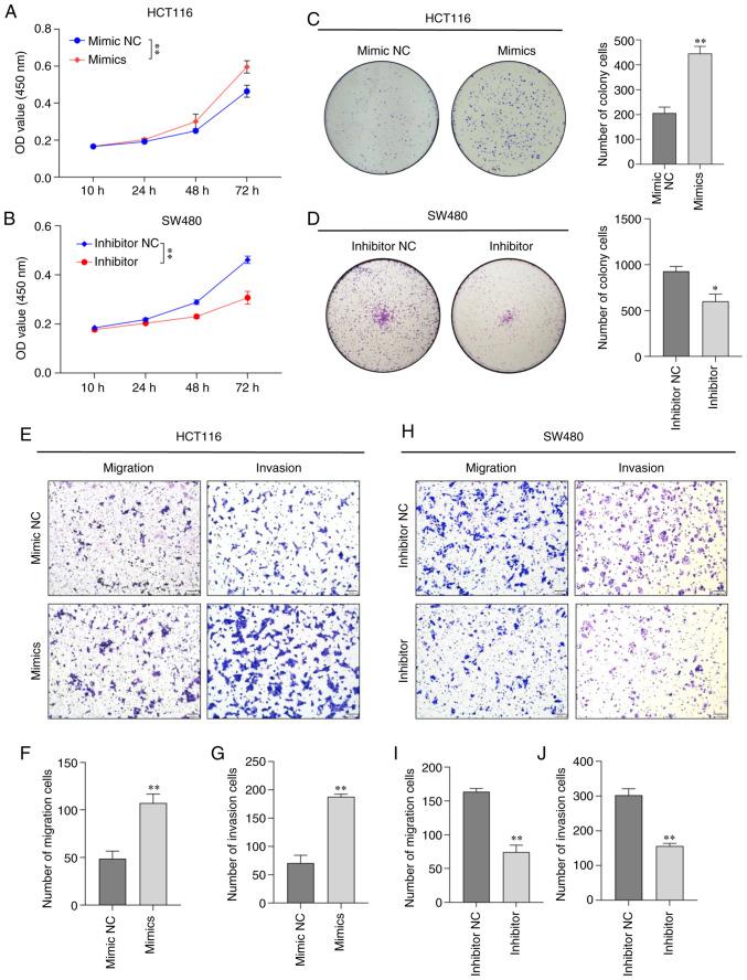
Colorectal carcinoma (CRC) is one of the most common types of digestive cancer. It has been reported that the ectopic expression of microRNAs (miRs) plays a critical role in the occurrence and progression of CRC. In addition, it has also been suggested that miR‑151a‑5p may serve as a useful biomarker for the early detection and treatment of different types of cancer and particularly CRC. However, the specific effects and underlying mechanisms of miR‑151a‑5p in CRC remain elusive. The results of the current study demonstrated that miR‑151a‑5p was upregulated in CRC cell lines and clinical tissues derived from patients with CRC. Functionally, the results showed that miR‑151a‑5p significantly promoted CRC cell proliferation, migration and invasion. Additionally, dual luciferase reporter assays verified that agmatinase (AGMAT) was a direct target of miR‑151a‑5p and it was positively associated with miR‑151a‑5p expression. Mechanistically, miR‑151a‑5p could enhance the epithelial‑mesenchymal transition of CRC cells. Taken together, the results of the current study revealed a novel molecular mechanism indicating that the miR‑151a‑5p/AGMAT axis could serve a crucial role in the regulation of CRC and could therefore be considered as a potential therapeutic strategy for CRC.

摘要

结直肠癌(CRC)是最常见的消化道癌症类型之一。据报道,微小 RNA(miRs)的异位表达在 CRC 的发生和发展中起着关键作用。此外,也有研究表明,miR-151a-5p 可能作为一种有用的生物标志物,用于早期检测和治疗不同类型的癌症,特别是 CRC。然而,miR-151a-5p 在 CRC 中的具体作用和潜在机制仍不清楚。本研究结果表明,miR-151a-5p 在 CRC 细胞系和 CRC 患者的临床组织中上调。功能上,结果表明 miR-151a-5p 显著促进 CRC 细胞的增殖、迁移和侵袭。此外,双荧光素酶报告基因实验验证了精氨酸酶(AGMAT)是 miR-151a-5p 的直接靶基因,并且与 miR-151a-5p 的表达呈正相关。机制上,miR-151a-5p 可以增强 CRC 细胞的上皮间质转化。总之,本研究揭示了一个新的分子机制,表明 miR-151a-5p/AGMAT 轴在 CRC 的调控中起着重要作用,因此可以被认为是 CRC 的一种潜在治疗策略。

https://cdn.ncbi.nlm.nih.gov/pmc/blobs/bac4/9887461/4dce42d78464/or-49-03-08487-g00.jpg

文献AI研究员

20分钟写一篇综述,助力文献阅读效率提升50倍。

立即体验

用中文搜PubMed

大模型驱动的PubMed中文搜索引擎

马上搜索

文档翻译

学术文献翻译模型,支持多种主流文档格式。

立即体验