Suppr超能文献

复制缺口抑制依赖于 BRCA2 的双链 DNA 结合活性。

Replication gap suppression depends on the double-strand DNA binding activity of BRCA2.

机构信息

Institut Curie, PSL Research University, CNRS, UMR3348, F-91405, Orsay, France.

Paris-Saclay University CNRS, UMR3348, F-91405, Orsay, France.

出版信息

Nat Commun. 2023 Jan 27;14(1):446. doi: 10.1038/s41467-023-36149-0.

Abstract

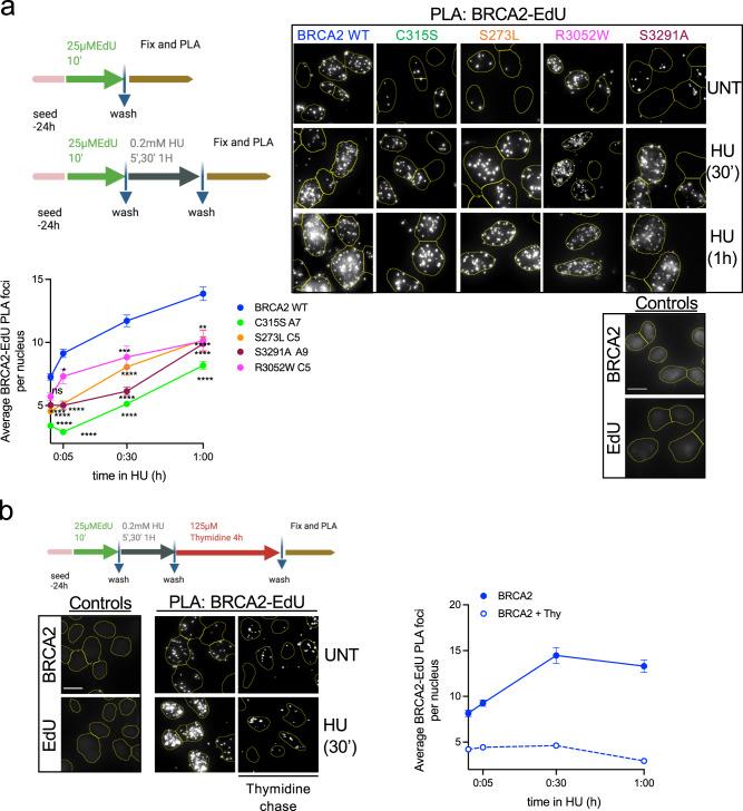
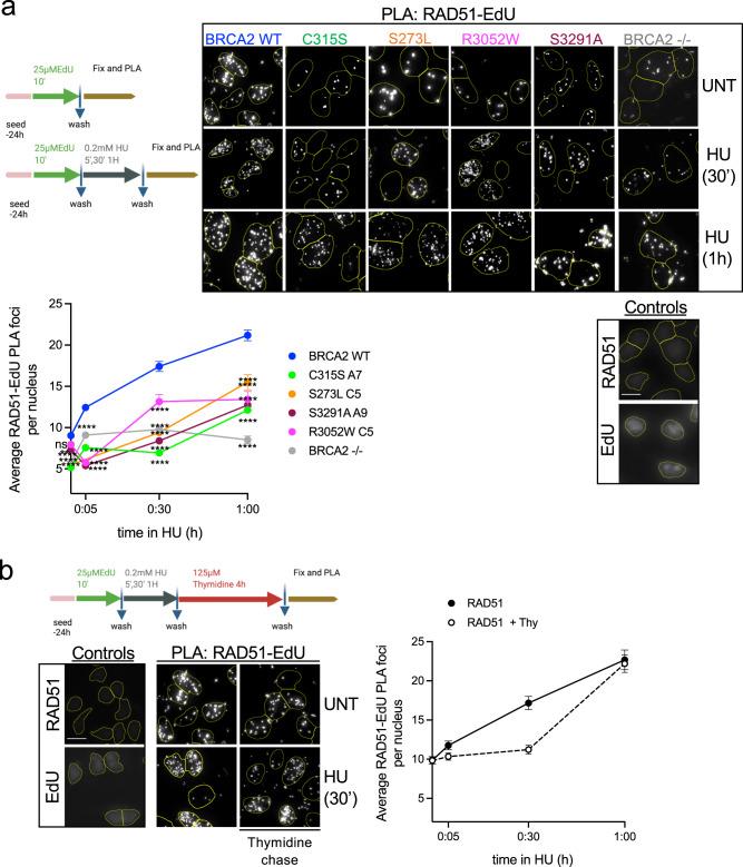
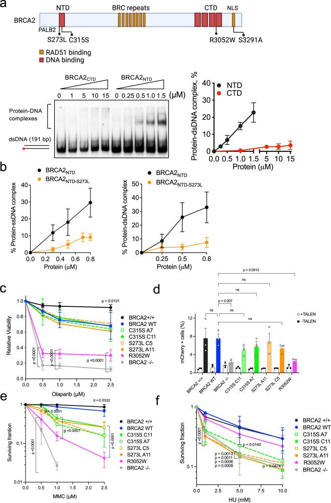
Replication stress (RS) is a major source of genomic instability and is intrinsic to cancer cells. RS is also the consequence of chemotherapeutic drugs for treating cancer. However, adaptation to RS is also a mechanism of resistance to chemotherapy. BRCA2 deficiency results in replication stress in human cells. BRCA2 protein's main functions include DNA repair by homologous recombination (HR) both at induced DNA double-strand breaks (DSB) and spontaneous replicative lesions. At stalled replication forks, BRCA2 protects the DNA from aberrant nucleolytic degradation and is thought to limit the appearance of ssDNA gaps by arresting replication and via post-replicative HR. However, whether and how BRCA2 acts to limit the formation of ssDNA gaps or mediate their repair, remains ill-defined. Here, we use breast cancer variants affecting different domains of BRCA2 to shed light on this function. We demonstrate that the N-terminal DNA binding domain (NTD), and specifically, its dsDNA binding activity, is required to prevent and repair/fill-in ssDNA gaps upon nucleotide depletion but not to limit PARPi-induced ssDNA gaps. Thus, these findings suggest that nucleotide depletion and PARPi trigger gaps via distinct mechanisms and that the NTD of BRCA2 prevents nucleotide depletion-induced ssDNA gaps.

摘要

复制压力(RS)是基因组不稳定性的主要来源,也是癌细胞固有的。RS 也是治疗癌症的化疗药物的后果。然而,适应 RS 也是对化疗耐药的一种机制。BRCA2 缺陷导致人类细胞中的复制压力。BRCA2 蛋白的主要功能包括通过同源重组(HR)修复诱导的 DNA 双链断裂(DSB)和自发的复制损伤。在停滞的复制叉处,BRCA2 防止 DNA 发生异常的核酸酶降解,并通过复制暂停和复制后 HR 来限制 ssDNA 缺口的出现。然而,BRCA2 是否以及如何限制 ssDNA 缺口的形成或介导其修复,仍然不清楚。在这里,我们使用影响 BRCA2 不同结构域的乳腺癌变体来阐明这一功能。我们证明,N 端 DNA 结合结构域(NTD),特别是其双链 DNA 结合活性,对于在核苷酸耗竭时防止和修复/填补 ssDNA 缺口是必需的,但对于限制 PARPi 诱导的 ssDNA 缺口则不是必需的。因此,这些发现表明,核苷酸耗竭和 PARPi 通过不同的机制触发缺口,而 BRCA2 的 NTD 则防止核苷酸耗竭诱导的 ssDNA 缺口。

https://cdn.ncbi.nlm.nih.gov/pmc/blobs/de3a/9883520/442d1b02ac8d/41467_2023_36149_Fig1_HTML.jpg

文献AI研究员

20分钟写一篇综述,助力文献阅读效率提升50倍。

立即体验

用中文搜PubMed

大模型驱动的PubMed中文搜索引擎

马上搜索

文档翻译

学术文献翻译模型,支持多种主流文档格式。

立即体验