Suppr超能文献

肝细胞癌中 RNA 甲基化修饰的临床意义及靶向景观的综合研究。

Integrated investigation of the clinical implications and targeted landscape for RNA methylation modifications in hepatocellular carcinoma.

机构信息

Research Center of Clinical Medicine, Affiliated Hospital of Nantong University, Medical School of Nantong University, 20 Xisi Road, Nantong, 226001, Jiangsu, China.

Department of Oncology, Yancheng First Hospital, Affiliated Hospital of Nanjing University Medical School, Yancheng, 224006, Jiangsu, China.

出版信息

Eur J Med Res. 2023 Jan 27;28(1):46. doi: 10.1186/s40001-023-01016-7.

Abstract

BACKGROUND

RNA methylation (RM) is a crucial post-translational modification (PTM) that directs epigenetic regulation. It mostly consists of N-methyladenosine (mA), 5-methylcytosine (mC), N-methylcytidine (mC), N-methyladenosine (mA), and 2'-O-methylation (Nm). The "writers" mainly act as intermediaries between these modifications and associated biological processes. However, little is known about the interactions and potential functions of these RM writers in hepatocellular carcinoma (HCC).

METHODS

The expression properties and genetic alterations of 38 RM writers were assessed in HCC samples from five bioinformatic datasets. Two patterns associated with RM writers were identified using consensus clustering. Then, utilizing differentially expressed genes (DEGs) from different RM subtypes, we built a risk model called RM_Score. Additionally, we investigated the correlation of RM_Score with clinical characteristics, tumor microenvironment (TME) infiltration, molecular subtypes, therapeutic response, immunotherapy effectiveness, and competing endogenous RNA (ceRNA) network.

RESULTS

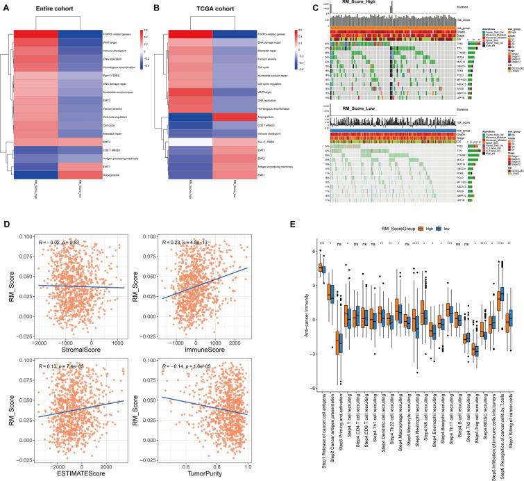
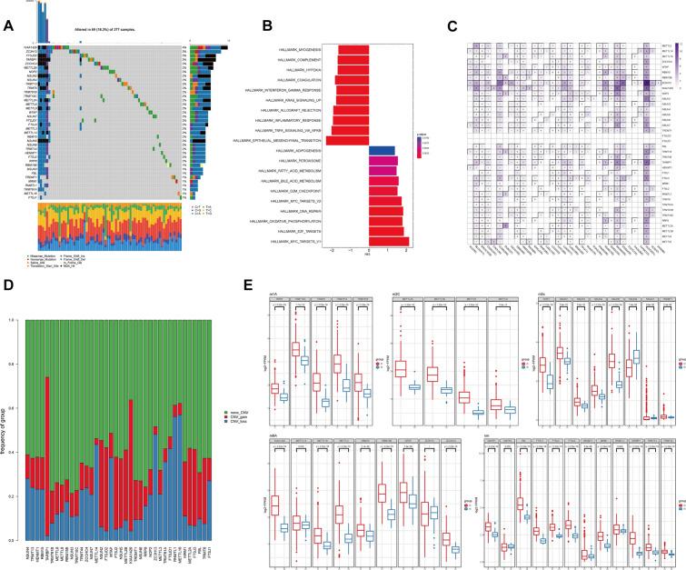
RM writers were correlated with TME cell infiltration and prognosis. Cluster_1/2 and gene.cluster_A/B were shown to be capable of distinguishing the HCC patients with poor prognosis after consensus and unsupervised clustering of RNA methylation writers. Additionally, we constructed RNA modification pattern-specific risk model and subdivided the cases into RM_Score high and RM_Score low subgroups. In individual cohorts or merged datasets, the high RM_Score was related to a worse overall survival of HCC patients. RM_Score also exhibited correlations with immune and proliferation related pathways. In response to anti-cancer treatments, the RM_Score had a negative correlation (drug sensitive) with drugs that focused on the MAPK/ERK and metabolism signaling, and a positive correlation (drug resistant) with compounds targeting RKT and PI3K/mTOR signaling pathway. Notably, the RM_Score was connected to the therapeutic effectiveness of PD-L1 blockage, implying that RM writers may be the target of immunotherapy to optimize clinical outcomes. Additionally, a ceRNA network was generated including 2 lncRNAs, 4 miRNAs, and 7 mRNAs that was connected to RM writers.

CONCLUSIONS

We thoroughly investigated the potential functions of RNA methylation writers and established an RM_patterns-based risk model for HCC patients. This study emphasized the critical functions of RM modification in TME infiltration, targeted therapy, and immunotherapy, providing potential targets for HCC.

摘要

背景

RNA 甲基化(RM)是一种重要的翻译后修饰(PTM),指导表观遗传调控。它主要由 N6-甲基腺苷(m6A)、5-甲基胞嘧啶(m5C)、N4-甲基胞嘧啶(m4C)、N6-甲基腺苷(m6A)和 2'-O-甲基化(Nm)组成。“书写者”主要作为这些修饰与相关生物过程之间的中介。然而,关于这些 RM 书写者在肝细胞癌(HCC)中的相互作用和潜在功能知之甚少。

方法

使用五个生物信息学数据集评估了 38 个 RM 书写者在 HCC 样本中的表达特性和遗传改变。使用共识聚类确定了两种与 RM 书写者相关的模式。然后,利用来自不同 RM 亚型的差异表达基因(DEGs)构建了一个称为 RM_Score 的风险模型。此外,我们还研究了 RM_Score 与临床特征、肿瘤微环境(TME)浸润、分子亚型、治疗反应、免疫治疗效果和竞争内源性 RNA(ceRNA)网络的相关性。

结果

RM 书写者与 TME 细胞浸润和预后相关。通过 RNA 甲基化书写者的共识和无监督聚类,显示 Cluster_1/2 和 gene.cluster_A/B 能够区分 HCC 患者的预后不良。此外,我们构建了 RNA 修饰模式特异性风险模型,并将病例分为 RM_Score 高和 RM_Score 低亚组。在单个队列或合并数据集,高 RM_Score 与 HCC 患者的总生存期较差相关。RM_Score 还与免疫和增殖相关途径相关。在针对癌症治疗的反应中,RM_Score 与针对 MAPK/ERK 和代谢信号的药物呈负相关(药物敏感),与针对 RKT 和 PI3K/mTOR 信号通路的化合物呈正相关(药物耐药)。值得注意的是,RM_Score 与 PD-L1 阻断的治疗效果相关,这表明 RM 书写者可能是免疫治疗的靶点,以优化临床结果。此外,生成了包括 2 个 lncRNA、4 个 miRNA 和 7 个 mRNA 的 ceRNA 网络,该网络与 RM 书写者相关。

结论

我们深入研究了 RNA 甲基化书写者的潜在功能,并为 HCC 患者建立了基于 RM_patterns 的风险模型。本研究强调了 RM 修饰在 TME 浸润、靶向治疗和免疫治疗中的关键作用,为 HCC 提供了潜在的靶点。

https://cdn.ncbi.nlm.nih.gov/pmc/blobs/4a37/9881284/e966e39a301b/40001_2023_1016_Fig1_HTML.jpg

文献AI研究员

20分钟写一篇综述,助力文献阅读效率提升50倍。

立即体验

用中文搜PubMed

大模型驱动的PubMed中文搜索引擎

马上搜索

文档翻译

学术文献翻译模型,支持多种主流文档格式。

立即体验