Suppr超能文献

H2A.Z 和 NuRD 相关蛋白 HMG20A 控制早期头部和心脏发育的转录程序。

The H2A.Z and NuRD associated protein HMG20A controls early head and heart developmental transcription programs.

机构信息

Institute for Genetics, Justus-Liebig University Giessen, Giessen, Germany.

Department of Biology, Molecular Embryology, Philipps University Marburg, Marburg, Germany.

出版信息

Nat Commun. 2023 Jan 28;14(1):472. doi: 10.1038/s41467-023-36114-x.

Abstract

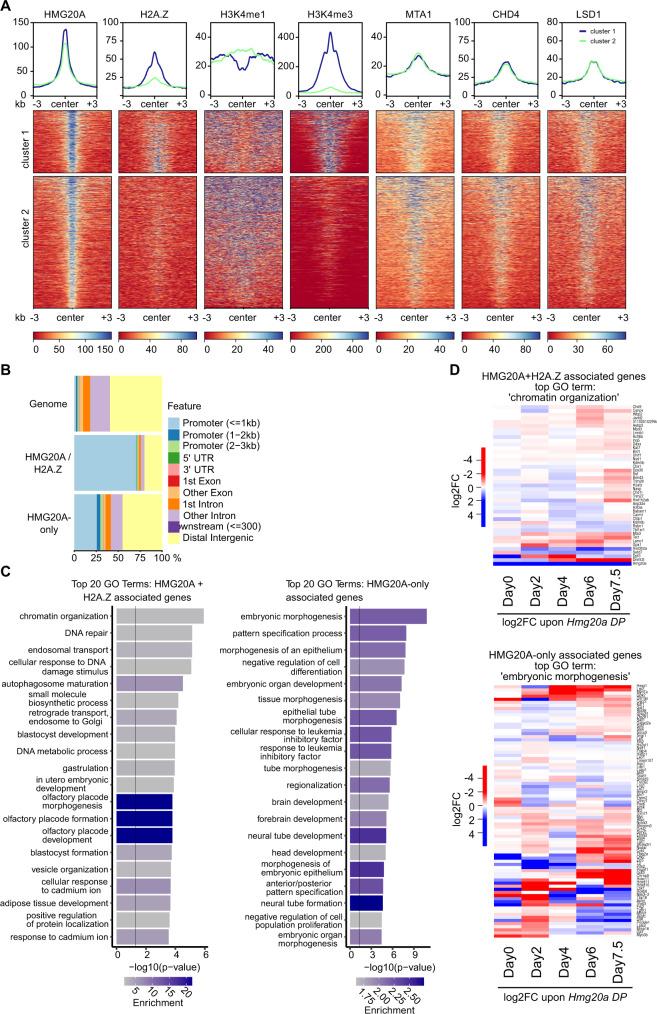
Specialized chromatin-binding proteins are required for DNA-based processes during development. We recently established PWWP2A as a direct histone variant H2A.Z interactor involved in mitosis and craniofacial development. Here, we identify the H2A.Z/PWWP2A-associated protein HMG20A as part of several chromatin-modifying complexes, including NuRD, and show that it localizes to distinct genomic regulatory regions. Hmg20a depletion causes severe head and heart developmental defects in Xenopus laevis. Our data indicate that craniofacial malformations are caused by defects in neural crest cell (NCC) migration and cartilage formation. These developmental failures are phenocopied in Hmg20a-depleted mESCs, which show inefficient differentiation into NCCs and cardiomyocytes (CM). Consequently, loss of HMG20A, which marks open promoters and enhancers, results in chromatin accessibility changes and a striking deregulation of transcription programs involved in epithelial-mesenchymal transition (EMT) and differentiation processes. Collectively, our findings implicate HMG20A as part of the H2A.Z/PWWP2A/NuRD-axis and reveal it as a key modulator of intricate developmental transcription programs that guide the differentiation of NCCs and CMs.

摘要

在发育过程中,基于 DNA 的过程需要专门的染色质结合蛋白。我们最近确定 PWWP2A 是一种直接与组蛋白变体 H2A.Z 相互作用的蛋白,参与有丝分裂和颅面发育。在这里,我们鉴定出 H2A.Z/PWWP2A 相关蛋白 HMG20A 是几个染色质修饰复合物的一部分,包括 NuRD,并表明它定位于不同的基因组调控区域。Hmg20a 的缺失会导致非洲爪蟾的头部和心脏发育严重缺陷。我们的数据表明,颅面畸形是由神经嵴细胞 (NCC) 迁移和软骨形成缺陷引起的。这些发育失败在 Hmg20a 耗尽的 mESCs 中得到了复制,这些细胞在向 NCC 和心肌细胞 (CM) 的分化中效率低下。因此,标记开放启动子和增强子的 HMG20A 的缺失会导致染色质可及性变化,并显著下调参与上皮-间充质转化 (EMT) 和分化过程的转录程序。总的来说,我们的发现表明 HMG20A 是 H2A.Z/PWWP2A/NuRD 轴的一部分,并揭示它是指导 NCC 和 CM 分化的复杂发育转录程序的关键调节剂。

https://cdn.ncbi.nlm.nih.gov/pmc/blobs/b6c3/9884267/806ddef7d408/41467_2023_36114_Fig1_HTML.jpg

文献AI研究员

20分钟写一篇综述,助力文献阅读效率提升50倍。

立即体验

用中文搜PubMed

大模型驱动的PubMed中文搜索引擎

马上搜索

文档翻译

学术文献翻译模型,支持多种主流文档格式。

立即体验