Suppr超能文献

多聚免疫球蛋白受体缺陷通过诱导肠道菌群失调和屏障功能障碍加重自身免疫性肝炎。

Polymeric immunoglobulin receptor deficiency exacerbates autoimmune hepatitis by inducing intestinal dysbiosis and barrier dysfunction.

机构信息

Liver Disease Diagnosis and Treatment Center, The First Affiliated Hospital of Wenzhou Medical University, Hepatology Institute of Wenzhou Medical University, Wenzhou, 325000, Zhejiang, China.

Zhejiang Provincial Key Laboratory for Accurate Diagnosis and Treatment of Chronic Liver Diseases, Wenzhou, 325000, Zhejiang, China.

出版信息

Cell Death Dis. 2023 Jan 28;14(1):68. doi: 10.1038/s41419-023-05589-3.

Abstract

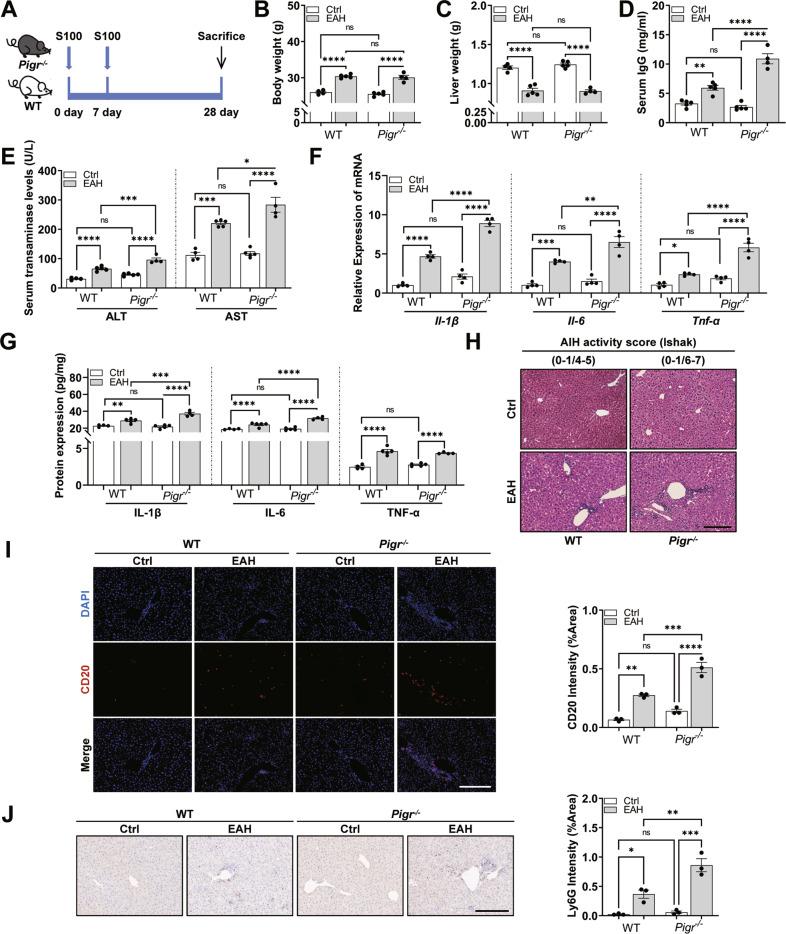
Autoimmune hepatitis (AIH) is an immune-mediated inflammatory liver disease with unclear pathogenesis. The gut microbiota and intestinal barrier play an essential role in AIH. Polymeric immunoglobulin receptor (pIgR) is a central component of mucosal immunity. Herein, we aimed to test the hypothesis that pIgR plays a pivotal role in maintaining gut microbiota homeostasis and gut barrier integrity in an AIH mouse model. The expression of intestinal pIgR shows the variation tendency of falling after rising with the aggravation of experimental AIH (EAH). The deletion of Pigr exacerbates liver damage in EAH. Furthermore, we identified a distinct microbiota profile of Pigr-deficient EAH mice, with a significant increased aboundance in the Oscillospiraceae family, particularly the Anaeromassilibacillus genus. Such a situation occurs because the loss of Pigr inhibits MEK/ERK, a key signal pathway whereby pIgR transports immunoglobulin A (IgA), resulting in reduced IgA secretion, which leads to the destruction of intestinal epithelial tight junction proteins and intestinal flora disturbance. Increased intestinal leakage causes increased translocation of bacteria to the liver, thus aggravating liver inflammation in EAH. Treatment with the Lactobacillus rhamnosus GG supernatant reverses liver damage in EAH mice but loses its protective effect without pIgR. Our study identifies that intestinal pIgR is a critical regulator of the adaptive response to S100-induced alterations in gut flora and the gut barrier function, which closely correlates with liver injury. Intestinal upregulation of pIgR could be a novel approach for treating AIH.

摘要

自身免疫性肝炎(AIH)是一种免疫介导的炎症性肝病,其发病机制尚不清楚。肠道微生物群和肠道屏障在 AIH 中起着至关重要的作用。多聚免疫球蛋白受体(pIgR)是黏膜免疫的核心组成部分。在此,我们旨在检验以下假设,即 pIgR 在维持 AIH 小鼠模型中的肠道微生物群稳态和肠道屏障完整性方面发挥着关键作用。肠 pIgR 的表达随着实验性 AIH(EAH)的加重呈现先升高后降低的变化趋势。Pigr 的缺失会加重 EAH 中的肝损伤。此外,我们确定了 Pigr 缺陷型 EAH 小鼠的独特微生物群谱,其中 Oscillospiraceae 家族的丰度明显增加,特别是 Anaeromassilibacillus 属。这种情况的发生是因为 Pigr 的缺失抑制了 MEK/ERK,这是 pIgR 运输免疫球蛋白 A(IgA)的关键信号通路,导致 IgA 分泌减少,从而破坏肠道上皮紧密连接蛋白和肠道菌群紊乱。增加的肠道渗漏导致细菌向肝脏的移位增加,从而加重 EAH 中的肝炎症。Lactobacillus rhamnosus GG 上清液的治疗可逆转 EAH 小鼠的肝损伤,但在没有 pIgR 的情况下失去其保护作用。我们的研究表明,肠道 pIgR 是对 S100 诱导的肠道菌群和肠道屏障功能改变的适应性反应的关键调节剂,与肝损伤密切相关。肠道 pIgR 的上调可能是治疗 AIH 的一种新方法。

https://cdn.ncbi.nlm.nih.gov/pmc/blobs/dfbf/9884241/9a8daba73322/41419_2023_5589_Fig1_HTML.jpg

文献AI研究员

20分钟写一篇综述,助力文献阅读效率提升50倍。

立即体验

用中文搜PubMed

大模型驱动的PubMed中文搜索引擎

马上搜索

文档翻译

学术文献翻译模型,支持多种主流文档格式。

立即体验