Suppr超能文献

糖酵解通过特定的糖脂调节 KRAS 质膜定位和功能。

Glycolysis regulates KRAS plasma membrane localization and function through defined glycosphingolipids.

机构信息

Department of Integrative Biology and Pharmacology, McGovern Medical School, University of Texas Health Science Center, Houston, TX, USA.

Department of Diagnostic and Biomedical Sciences, School of Dentistry, The University of Texas Health Science Center at Houston, Houston, TX, USA.

出版信息

Nat Commun. 2023 Jan 28;14(1):465. doi: 10.1038/s41467-023-36128-5.

Abstract

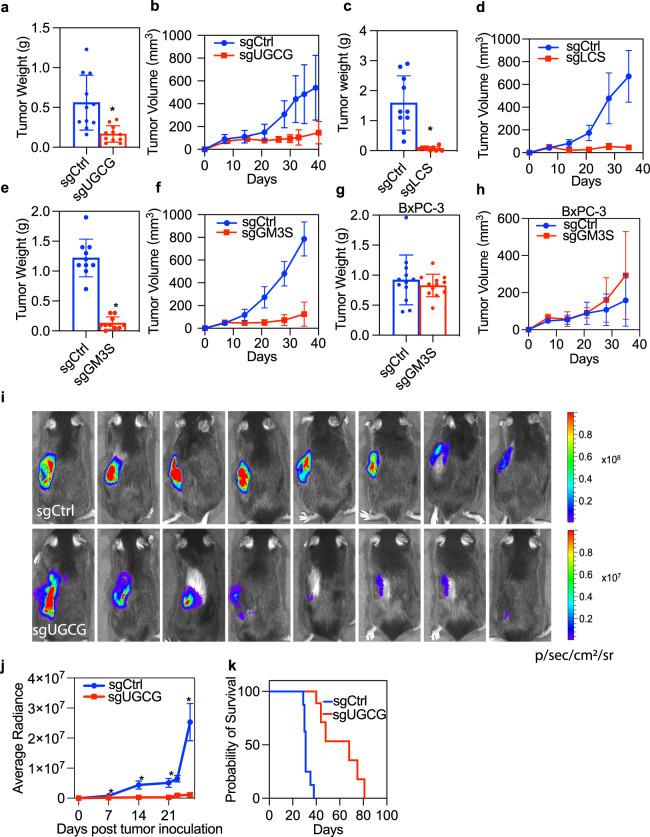
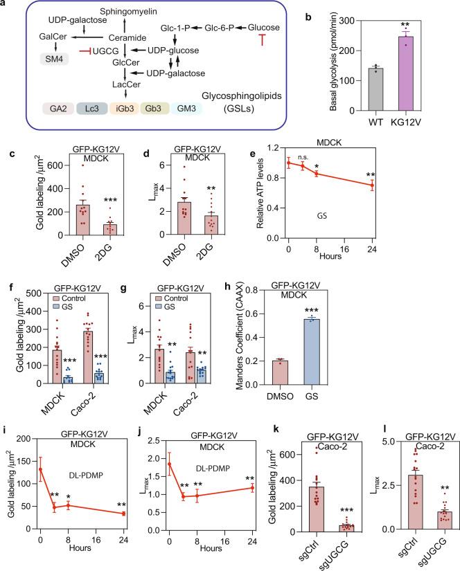
Oncogenic KRAS expression generates a metabolic dependency on aerobic glycolysis, known as the Warburg effect. We report an effect of increased glycolytic flux that feeds into glycosphingolipid biosynthesis and is directly linked to KRAS oncogenic function. High resolution imaging and genetic approaches show that a defined subset of outer leaflet glycosphingolipids, including GM3 and SM4, is required to maintain KRAS plasma membrane localization, with GM3 engaging in cross-bilayer coupling to maintain inner leaflet phosphatidylserine content. Thus, glycolysis is critical for KRAS plasma membrane localization and nanoscale spatial organization. Reciprocally oncogenic KRAS selectively upregulates cellular content of these same glycosphingolipids, whose depletion in turn abrogates KRAS oncogenesis in pancreatic cancer models. Our findings expand the role of the Warburg effect beyond ATP generation and biomass building to high-level regulation of KRAS function. The positive feedforward loop between oncogenic KRAS signaling and glycosphingolipid synthesis represents a vulnerability with therapeutic potential.

摘要

致癌 KRAS 表达会产生对有氧糖酵解的代谢依赖性,即众所周知的瓦博格效应。我们报告了一种增加糖酵解通量的影响,这种影响会促进糖脂生物合成,并且与 KRAS 致癌功能直接相关。高分辨率成像和遗传方法表明,一组特定的外叶糖脂,包括 GM3 和 SM4,对于维持 KRAS 质膜定位是必需的,GM3 通过跨双层偶联来维持内层磷脂酰丝氨酸的含量。因此,糖酵解对于 KRAS 质膜定位和纳米级空间组织至关重要。相反,致癌 KRAS 选择性地上调这些糖脂的细胞含量,而这些糖脂的耗竭又反过来在胰腺癌模型中消除了 KRAS 的致癌作用。我们的发现将瓦博格效应的作用从 ATP 生成和生物量构建扩展到了对 KRAS 功能的高级调节。致癌 KRAS 信号和糖脂合成之间的正反馈回路代表了一种具有治疗潜力的脆弱性。

https://cdn.ncbi.nlm.nih.gov/pmc/blobs/90a3/9884228/885cbe9c4281/41467_2023_36128_Fig1_HTML.jpg

文献AI研究员

20分钟写一篇综述,助力文献阅读效率提升50倍。

立即体验

用中文搜PubMed

大模型驱动的PubMed中文搜索引擎

马上搜索

文档翻译

学术文献翻译模型,支持多种主流文档格式。

立即体验