Suppr超能文献

G 蛋白信号介导的齿状回兴奋性的昼夜节律调节。

Circadian regulation of dentate gyrus excitability mediated by G-protein signaling.

机构信息

Department of Neurobiology and McKnight Brain Institute, University of Alabama at Birmingham, Birmingham, AL 35294, USA.

Department of Psychiatry and Behavioral Neurobiology, University of Alabama at Birmingham, Birmingham, AL 35294, USA.

出版信息

Cell Rep. 2023 Feb 28;42(2):112039. doi: 10.1016/j.celrep.2023.112039. Epub 2023 Feb 6.

Abstract

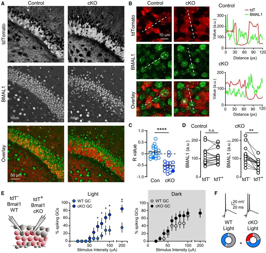
The central circadian regulator within the suprachiasmatic nucleus transmits time of day information by a diurnal spiking rhythm driven by molecular clock genes controlling membrane excitability. Most brain regions, including the hippocampus, harbor similar intrinsic circadian transcriptional machinery, but whether these molecular programs generate oscillations of membrane properties is unclear. Here, we show that intrinsic excitability of mouse dentate granule neurons exhibits a 24-h oscillation that controls spiking probability. Diurnal changes in excitability are mediated by antiphase G-protein regulation of potassium and sodium currents that reduce excitability during the Light phase. Disruption of the circadian transcriptional machinery by conditional deletion of Bmal1 enhances excitability selectively during the Light phase by removing G-protein regulation. These results reveal that circadian transcriptional machinery regulates intrinsic excitability by coordinated regulation of ion channels by G-protein signaling, highlighting a potential novel mechanism of cell-autonomous oscillations.

摘要

在视交叉上核内的中央生物钟调节剂通过由分子钟基因控制的膜兴奋性驱动的昼夜节律性尖峰节律来传递时间信息。包括海马体在内的大多数脑区都拥有类似的内在生物钟转录机制,但这些分子程序是否产生膜特性的振荡尚不清楚。在这里,我们表明,小鼠齿状回颗粒神经元的内在兴奋性表现出 24 小时的振荡,控制着放电概率。兴奋性的日变化是由 G 蛋白对钾和钠电流的反相调节介导的,这种调节在光照期降低兴奋性。通过条件性删除 Bmal1 破坏生物钟转录机制选择性地增强了光照期的兴奋性,方法是消除 G 蛋白调节。这些结果表明,生物钟转录机制通过 G 蛋白信号对离子通道的协调调节来调节内在兴奋性,突出了细胞自主振荡的潜在新机制。

https://cdn.ncbi.nlm.nih.gov/pmc/blobs/4874/10404305/70065f3a4b99/nihms-1878911-f0002.jpg

文献AI研究员

20分钟写一篇综述,助力文献阅读效率提升50倍。

立即体验

用中文搜PubMed

大模型驱动的PubMed中文搜索引擎

马上搜索

文档翻译

学术文献翻译模型,支持多种主流文档格式。

立即体验