Suppr超能文献

青春期慢性光周期紊乱对小鼠昼夜节律时钟、神经元活动节律及行为的影响。

Effects of chronic light cycle disruption during adolescence on circadian clock, neuronal activity rhythms, and behavior in mice.

作者信息

Bonilla Pablo, Shanks Alexandria, Nerella Yatin, Porcu Alessandra

机构信息

Department of Drug Discovery and Biomedical Science, University of South Carolina, Columbia, SC, United States.

出版信息

Front Neurosci. 2024 Jun 17;18:1418694. doi: 10.3389/fnins.2024.1418694. eCollection 2024.

Abstract

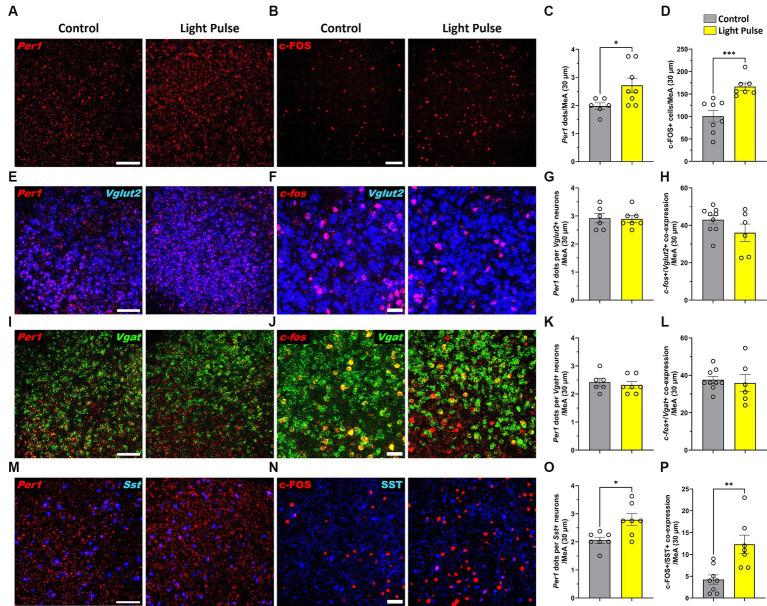
The advent of artificial lighting, particularly during the evening and night, has significantly altered the predictable daily light and dark cycles in recent times. Altered light environments disrupt the biological clock and negatively impact mood and cognition. Although adolescents commonly experience chronic changes in light/dark cycles, our understanding of how the adolescents' brain adapts to altered light environments remains limited. Here, we investigated the impact of chronic light cycle disruption (LCD) during adolescence, exposing adolescent mice to 19 h of light and 5 h of darkness for 5 days and 12 L:12D for 2 days per week (LCD group) for 4 weeks. We showed that LCD exposure did not affect circadian locomotor activity but impaired memory and increased avoidance response in adolescent mice. Clock gene expression and neuronal activity rhythms analysis revealed that LCD disrupted local molecular clock and neuronal activity in the dentate gyrus (DG) and in the medial amygdala (MeA) but not in the circadian pacemaker (SCN). In addition, we characterized the photoresponsiveness of the MeA and showed that somatostatin neurons are affected by acute and chronic aberrant light exposure during adolescence. Our research provides new evidence highlighting the potential consequences of altered light environments during pubertal development on neuronal physiology and behaviors.

摘要

近年来,人工照明的出现,尤其是在傍晚和夜间,显著改变了可预测的日常明暗周期。改变的光照环境会扰乱生物钟,并对情绪和认知产生负面影响。尽管青少年通常会经历明暗周期的慢性变化,但我们对青少年大脑如何适应改变的光照环境的了解仍然有限。在这里,我们研究了青春期慢性光周期紊乱(LCD)的影响,将青春期小鼠每周暴露于19小时光照和5小时黑暗中5天,以及12小时光照:12小时黑暗中2天(LCD组),持续4周。我们发现,暴露于LCD并未影响昼夜运动活动,但损害了青春期小鼠的记忆并增加了回避反应。时钟基因表达和神经元活动节律分析表明,LCD扰乱了齿状回(DG)和内侧杏仁核(MeA)中的局部分子时钟和神经元活动,但未影响昼夜起搏器(SCN)。此外,我们对MeA的光反应性进行了表征,并表明生长抑素神经元在青春期受到急性和慢性异常光照的影响。我们的研究提供了新的证据,突出了青春期发育期间光照环境改变对神经元生理和行为的潜在影响。

https://cdn.ncbi.nlm.nih.gov/pmc/blobs/67d3/11215055/d421bcd47b70/fnins-18-1418694-g001.jpg

文献AI研究员

20分钟写一篇综述,助力文献阅读效率提升50倍。

立即体验

用中文搜PubMed

大模型驱动的PubMed中文搜索引擎

马上搜索

文档翻译

学术文献翻译模型,支持多种主流文档格式。

立即体验