Suppr超能文献

由于与核受体辅激活因子4和WD重复结构域磷酸肌醇相互作用蛋白4减少相关的自噬受损,变体导致亚铁离子丢失。

variants cause ferrous iron loss due to impaired ferritinophagy associated with nuclear receptor coactivator 4 and WD repeat domain phosphoinositide interacting protein 4 reduction.

作者信息

Tsukida Kiwako, Muramatsu Shin-Ichi, Osaka Hitoshi, Yamagata Takanori, Muramatsu Kazuhiro

机构信息

Department of Pediatrics, Jichi Medical University, Tochigi 329-0498, Japan.

Division of Neurological Gene Therapy, Jichi Medical University, Tochigi 329-0498, Japan.

出版信息

Brain Commun. 2022 Nov 23;4(6):fcac304. doi: 10.1093/braincomms/fcac304. eCollection 2022.

Abstract

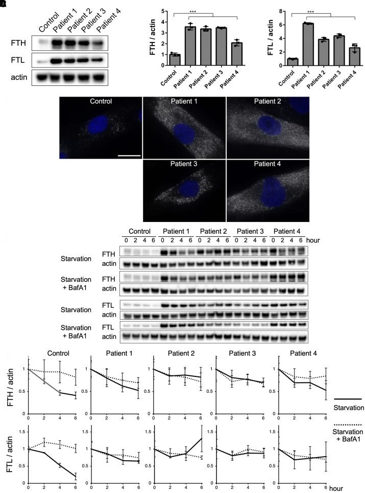
Static encephalopathy of childhood with neurodegeneration in adulthood/β-propeller protein-associated neurodegeneration is a neurodegenerative disorder with brain iron accumulation caused by the variants of , a core autophagy-related gene that encodes WD repeat domain phosphoinositide interacting protein 4. However, the pathophysiology of the disease, particularly the function of /WD repeat domain phosphoinositide interacting protein 4 in iron metabolism, is largely unknown. As no other variants of core autophagy-related genes show abnormalities in iron metabolism, the relation between autophagy and iron metabolism remains to be elucidated. Since iron deposition in the brain is the hallmark of static encephalopathy of childhood with neurodegeneration in adulthood/β-propeller protein-associated neurodegeneration, iron chelation therapy has been attempted, but it was found to worsen the symptoms; thus, the establishment of a curative treatment is essential. Here, we evaluated autophagy and iron metabolism in patient-derived cells. The expression of ferritin and ferric iron increased and that of ferrous iron decreased in the patient cells with variants. In addition, the expression of nuclear receptor coactivator 4 was markedly reduced in patient-derived cells. Furthermore, divalent metal transporter 1, which takes in ferrous iron, was upregulated, while ferroportin, which exports ferrous iron, was downregulated in patient-derived cells. The transfer of via an adeno-associated virus vector restored WD repeat domain phosphoinositide interacting protein 4 and nuclear receptor coactivator 4 expression, reduced ferritin levels, and improved other phenotypes observed in patient-derived cells. As nuclear receptor coactivator 4 mediates the ferritin-specific autophagy, i.e. ferritinophagy, its deficiency impaired ferritinophagy, leading to the accumulation of ferric iron-containing ferritin and insufficiency of ferrous iron. Because ferrous iron is required for various essential biochemical reactions, the changes in divalent metal transporter 1 and ferroportin levels may indicate a compensatory response for maintaining the intracellular levels of ferrous iron. Our study revealed that the pathophysiology of static encephalopathy of childhood with neurodegeneration in adulthood/β-propeller protein-associated neurodegeneration involves ferrous iron insufficiency via impaired ferritinophagy through nuclear receptor coactivator 4 expression reduction. Our findings could aid in developing a treatment strategy involving manipulation, which may have clinical applications.

摘要

儿童期静态脑病伴成年期神经退行性变/β-螺旋桨蛋白相关神经退行性变是一种神经退行性疾病,由核心自噬相关基因的变异导致脑铁蓄积,该基因编码WD重复结构域磷酸肌醇相互作用蛋白4。然而,该疾病的病理生理学,特别是Atg4/WD重复结构域磷酸肌醇相互作用蛋白4在铁代谢中的功能,在很大程度上尚不清楚。由于核心自噬相关基因的其他变异在铁代谢中未显示异常,自噬与铁代谢之间的关系仍有待阐明。由于脑内铁沉积是儿童期静态脑病伴成年期神经退行性变/β-螺旋桨蛋白相关神经退行性变的标志,因此尝试了铁螯合疗法,但发现会使症状恶化;因此,建立有效的治疗方法至关重要。在此,我们评估了患者来源细胞中的自噬和铁代谢。在具有Atg4变异的患者细胞中,铁蛋白和三价铁的表达增加,而二价铁的表达降低。此外,在患者来源的细胞中,核受体辅激活因子4的表达明显降低。此外,摄取二价铁的二价金属转运体1上调,而输出二价铁的铁转运蛋白在患者来源的细胞中下调。通过腺相关病毒载体转导Atg4可恢复WD重复结构域磷酸肌醇相互作用蛋白4和核受体辅激活因子4的表达,降低铁蛋白水平,并改善在患者来源细胞中观察到的其他表型。由于核受体辅激活因子4介导铁蛋白特异性自噬,即铁蛋白自噬,其缺乏会损害铁蛋白自噬,导致含三价铁的铁蛋白蓄积和二价铁不足。因为二价铁是各种必需生化反应所必需的,二价金属转运体1和铁转运蛋白水平的变化可能表明是维持细胞内二价铁水平的一种代偿反应。我们的研究表明,儿童期静态脑病伴成年期神经退行性变/β-螺旋桨蛋白相关神经退行性变的病理生理学涉及通过核受体辅激活因子4表达降低导致铁蛋白自噬受损而引起的二价铁不足。我们的发现有助于制定涉及Atg4操纵的治疗策略,这可能具有临床应用价值。

https://cdn.ncbi.nlm.nih.gov/pmc/blobs/1180/9897194/2403be7cea22/fcac304_ga1.jpg

文献AI研究员

20分钟写一篇综述,助力文献阅读效率提升50倍。

立即体验

用中文搜PubMed

大模型驱动的PubMed中文搜索引擎

马上搜索

文档翻译

学术文献翻译模型,支持多种主流文档格式。

立即体验