Suppr超能文献

牙龈卟啉单胞菌类血红蛋白HmuY与Kgp/RgpA牙龈蛋白酶之间的相互作用在血红素供应中起重要作用。

Interplay between Porphyromonas gingivalis Hemophore-Like Protein HmuY and Kgp/RgpA Gingipains Plays a Superior Role in Heme Supply.

作者信息

Śmiga Michał, Ślęzak Paulina, Wagner Mateusz, Olczak Teresa

机构信息

Laboratory of Medical Biology, Faculty of Biotechnology, University of Wrocław, Wrocław, Poland.

出版信息

Microbiol Spectr. 2023 Feb 8;11(2):e0459322. doi: 10.1128/spectrum.04593-22.

Abstract

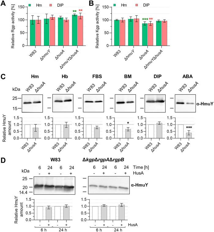
To acquire heme as a source of iron and protoporphyrin IX, Porphyromonas gingivalis uses gingipains, Hmu, and Hus systems. The aim of this study was to assess the correlation between the production and function of the most important virulence factors of P. gingivalis involved in heme supply, namely, hemophore-like proteins (HmuY and HusA) and gingipains. Respective mutant strains were used, and the expression of genes at the transcript and protein levels, as well as the importance of these genes' products for virulence potential, was examined. We found that HmuY and Kgp/RgpA gingipains are among the main P. gingivalis virulence factors synergistically engaged in heme supply. Their expression is related mainly when P. gingivalis grows in conditions rich in iron and heme sources, resembling those found in severe periodontitis. We confirmed that HmuY production is strictly dependent on the availability of heme and iron in the external environment, whereas we did not observe such dependence in the production of HusA. Moreover, we found that the HmuY protein can easily sequester heme from the HusA protein. The only correlation in the production of HmuY and HusA hemophore-like proteins could occur in P. gingivalis grown in conditions rich in iron and heme sources, mimicking an environment typical for severe periodontitis. Based on our observations, we suggest that HmuY is the major heme-binding protein produced by P. gingivalis, especially in iron- and heme-depleted conditions, typical for healthy periodontium and the initial stages of infection. The HusA protein could play a supporting role in P. gingivalis heme uptake. Altered or disturbed mutualism between oral microbiome members results in dysbiosis with local injuries and subsequently in systemic diseases. Periodontitis belongs to a group of multifactorial infectious diseases, characterized by inflammation and destruction of tooth-supporting tissues. Porphyromonas gingivalis is considered the main etiologic agent and keystone pathogen responsible for developing advanced periodontitis. As part of the infective process, P. gingivalis must acquire heme to survive and multiply at the infection site. Analysis of the mutual relationship between its main virulence factors showed that heme acquisition in P. gingivalis is a complex process in which mainly the Hmu system, with the leading role played by the HmuY hemophore-like protein, and Kgp and RgpA gingipains prefer cooperative interplay. It seems that the Hus system, including HusA hemophore-like protein, could be involved in another, so far uncharacterized, stage of iron and heme supply.

摘要

为了获取血红素作为铁和原卟啉IX的来源,牙龈卟啉单胞菌利用牙龈蛋白酶、Hmu和Hus系统。本研究的目的是评估牙龈卟啉单胞菌参与血红素供应的最重要毒力因子,即类血红蛋白样蛋白(HmuY和HusA)和牙龈蛋白酶的产生与功能之间的相关性。使用了各自的突变菌株,并检测了基因在转录水平和蛋白质水平的表达,以及这些基因产物对毒力潜力的重要性。我们发现HmuY和Kgp/RgpA牙龈蛋白酶是协同参与血红素供应的主要牙龈卟啉单胞菌毒力因子。它们的表达主要在牙龈卟啉单胞菌于富含铁和血红素来源的条件下生长时相关,类似于在重度牙周炎中发现的情况。我们证实HmuY的产生严格依赖于外部环境中血红素和铁的可用性,而在HusA的产生中未观察到这种依赖性。此外,我们发现HmuY蛋白可以很容易地从HusA蛋白中螯合血红素。HmuY和HusA类血红蛋白样蛋白产生之间的唯一相关性可能发生在牙龈卟啉单胞菌于富含铁和血红素来源的条件下生长时,模拟重度牙周炎的典型环境。基于我们的观察,我们认为HmuY是牙龈卟啉单胞菌产生的主要血红素结合蛋白,特别是在铁和血红素缺乏的条件下,这是健康牙周组织和感染初期的典型情况。HusA蛋白可能在牙龈卟啉单胞菌摄取血红素中起支持作用。口腔微生物群成员之间改变或紊乱的共生关系会导致局部损伤的生态失调,并随后导致全身性疾病。牙周炎属于一组多因素感染性疾病,其特征是牙齿支持组织的炎症和破坏。牙龈卟啉单胞菌被认为是导致晚期牙周炎的主要病原体和关键病原菌。作为感染过程的一部分,牙龈卟啉单胞菌必须获取血红素才能在感染部位存活和繁殖。对其主要毒力因子之间相互关系的分析表明,牙龈卟啉单胞菌获取血红素是一个复杂的过程,其中主要是Hmu系统,类血红蛋白样蛋白HmuY起主导作用,以及Kgp和RgpA牙龈蛋白酶倾向于协同相互作用。似乎包括类血红蛋白样蛋白HusA的Hus系统可能参与了铁和血红素供应的另一个迄今未明确的阶段。

https://cdn.ncbi.nlm.nih.gov/pmc/blobs/6dad/10100897/be1cbe1802f7/spectrum.04593-22-f001.jpg

文献AI研究员

20分钟写一篇综述,助力文献阅读效率提升50倍。

立即体验

用中文搜PubMed

大模型驱动的PubMed中文搜索引擎

马上搜索

文档翻译

学术文献翻译模型,支持多种主流文档格式。

立即体验